全球有大量眼科遗传性疾病患者,传统疗法难以实现有效的治疗,而基因治疗药物可以解决这一困境,截至2021年,基因治疗管线中眼科排名第二,已有基因治疗药物上市,但眼科基因治疗药物的基础研究和临床转化面临着操作复杂、模型制作周期长和设备昂贵等多方面困境。

全球有大量眼科遗传性疾病患者,传统疗法难以实现有效的治疗,而基因治疗药物可以解决这一困境,截至2021年,基因治疗管线中眼科排名第二,已有基因治疗药物上市,但眼科基因治疗药物的基础研究和临床转化面临着操作复杂、模型制作周期长和设备昂贵等多方面困境。
近年来,一系列眼部疾病的潜在遗传因素已被鉴定出来,相关动物模型的开发也让眼科疾病研究取得重大突破,越来越多的眼科基因疗法逐渐应用于临床。赛业生物基因治疗平台以眼科疾病为突破口,针对眼科表型检测设备昂贵、眼科基因治疗给药难度大、表型药效检测难度大、眼科遗传病小鼠模型制备周期长等问题,积极布局眼科基因治疗平台,拥有国际知名的精密小动物眼科仪器设备,由资深博士团带领,集合眼科精细化操作的技术人才协作,建立了标准化的眼科基因治疗研究整体服务体系。结合赛业生物AI领域的优势,通过罕见病数据中心(RDDC),我们能够查询针对眼科罕见病的流行病学数据、药物的发展概况、眼科疾病相关基因数据、眼科基因突变位点及大小鼠模型等数据,还能借助AI进行眼科疾病致病性预测。


赛业生物眼科基因治疗平台拥有全套的国际知名小动物眼科检测仪器,包括Micron IV小动物视网膜显微成像系统、全视野视网膜电图(ERG)、图像引导OCT(光学相干断层扫描技术)系统、裂隙灯显微镜和小鼠手持式眼压计等专业仪器设备,提供全方位的眼科验证服务。检测类型包含糖尿病视网膜病变、视网膜母细胞瘤、视网膜黄斑衰退症、早产儿视网膜病变、脉络膜新生血管、视网膜色素变性等。
Icare小鼠眼压计
眼部压力测量仪基于回弹技术,利用轻巧的探针与角膜进行短暂的接触而达到测量目的。测试对象几乎感觉不到接触过程,避免不适感,完全无需麻醉。
Micron IV小动物视网膜显微成像系统
高质量活体实时影像,包括明场、血管结构以及GFP,YFP,CFP,mCherry标记的荧光成像,聚焦范围可从晶状体到视网膜表面。
全视野视网膜电图
图像引导OCT系统
高分辨率谱阈OCT成像装置可达到OCT横向分辨率2μm(小鼠)和4μm(大鼠),纵向分辨率1.8μm的解析度。
赛业生物深耕模式动物领域16年,基因编辑模式动物平台成熟稳定,针对色素性视网膜炎、视网膜变性、Leber先天性黑蒙症2型、视网膜黄斑退化、Leber先天性黑蒙症10型、角膜内皮营养不良等眼科疾病研究自主研发了一系列的小动物眼科基因编辑模型,赛业生物可为您提供基因编辑动物模型、全人源化小鼠模型及大小鼠手术疾病模型,加速药效学验证实验的开展。
可构建眼科基因敲除、基因敲入、全人源化等复杂小鼠模型,无脱靶效应、无专利风险、高同源重组效率,是基因治疗药物、抗体药物、小分子药物的重要研究工具!
可构建眼科基因敲除、基因敲入、点突变等小鼠模型,周期短、效率高、高嵌合率、生殖遗传稳定,同源重组效率高。
可构建眼科定制化手术疾病模型,精准可重复,数据有保障。
| 疾病名称 | 打靶基因 | 打靶类型 | 咨询 |
|---|---|---|---|
| 黄斑变性 | VEGFA | KI、TG | |
| 视网膜变性 | ABCA4(ABCR) | KO、Humanization | |
| 视网膜变性 | Tub | KO | |
| 缓慢进展型视网膜变性 | Rds(Prph2) | KO | |
| 先天性黑蒙症2型 | Rpe65 | KO、MU | |
| 先天性黑蒙症4型 | Aipl1 | KO | |
| 先天性黑蒙症10型 | CEP290 | Humanization | |
| 先天性黑蒙症13型 | Rdh12 | KO | |
| 视网膜色素变性 | RHO | KO、CKO、 Humanization、 Humanization(Mu) |
|
| 视网膜色素变性 | Mertk | KO、CKO | |
| 视网膜色素变性 | Rpgr | KO | |
| 视网膜色素变性 | Crb1 | KO | |
| 视网膜色素变性 | Rd1(Pde6b) | KO、MU | |
| 视网膜色素变性 | Rd10(Pde6b) | MU | |
| 视网膜色素变性 | RP2 | KO、CKO | |
| 全色盲 | Cnga3 | CKO | |
| 角膜内皮营养不良 | TCF4 | CKO、Humanization | |
| 先天性无虹膜症 | Pax6 | CKO | |
| 无脉络膜症 | Chm | CKO | |
| Usher综合征 | USH2A | Humanization | |
| Usher综合征 | Myo7a | CKO | |
| 卵黄样黄斑变性 | Best1 | KO | |
| 遗传性视网膜劈裂症 | Rs1 | KO、CKO | |
| 眼皮肤白化病1型 | Tyr | CKO | |
| 眼皮白化病3型 | Tyrp1 | KO、CKO | |
| Wolfran综合征 | Wfs1 | KO、CKO | |
| 弹力纤维假黄瘤 | Abcc6 | KO、CKO |
赛业生物培养了一批眼科精细化操作技术人才,能进行小鼠视网膜下注射、玻璃体腔注射和球结膜下注射等高难度给药方式;熟练掌握活体眼部检测技术(如眼表观察、眼压测量、眼底照相、眼底荧光造影、视网膜/角膜光相干性断层扫描和视网膜电生理检测分析等);同时积累了眼科专业采样技术(如房水采集、小鼠视网膜铺片和切片、小鼠眼角膜铺片和切片等),以及专业病理及分子检测技术(病理检测如眼球组织切片常规染色、免疫组化、免疫荧光检测等,分子检测如视网膜组织Western Blot 、qPCR和ELISA等基因与蛋白表达分析检测)。
赛业生物专业的眼科药效学分析平台可为您提供从眼部注射给药、眼部活体检测、眼部组织取材、到病理学分析和基因与蛋白表达分子检测等全流程的眼科药效学分析服务,为您解决眼科基因治疗困境。
精细的眼科取样操作流程
将小鼠视网膜组织从小鼠眼球中完整分离并在平铺在载玻片上,观察分析视网膜目标分子表达或者病变情况。
● 玻璃体腔注射(AAV2-CMV-EGFP)后4周的视网膜荧光检测图
小动物眼科病理学分析
小动物眼科结构和大动物存在结构上的差别,赛业针对小动物眼科病理检测多重难点进行了攻关,建立了一套切实有效的病理检测方法。
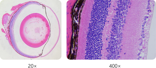
● 图左:小鼠眼球HE染色(石蜡切片);图右:视网膜HE染色(石蜡切片)
赛业生物基因治疗平台在基因治疗策略的制定、AAV载体的设计、模式动物、药理药效评价等领域拥有多位资深技术专家,可提供全方位的服务指导。

俞晓峰 博士
赛业生物中国区副总裁
兼首席科学家

欧阳应斌 博士
赛业生物海外副总裁
兼首席科学官

周顺 博士
赛业生物基因治疗部
总监

任盛 博士
赛业生物基因治疗部
副总监

李春莲 博士
赛业生物基因治疗高级
科学家

冉盖 博士
赛业生物基因治疗高级
科学家

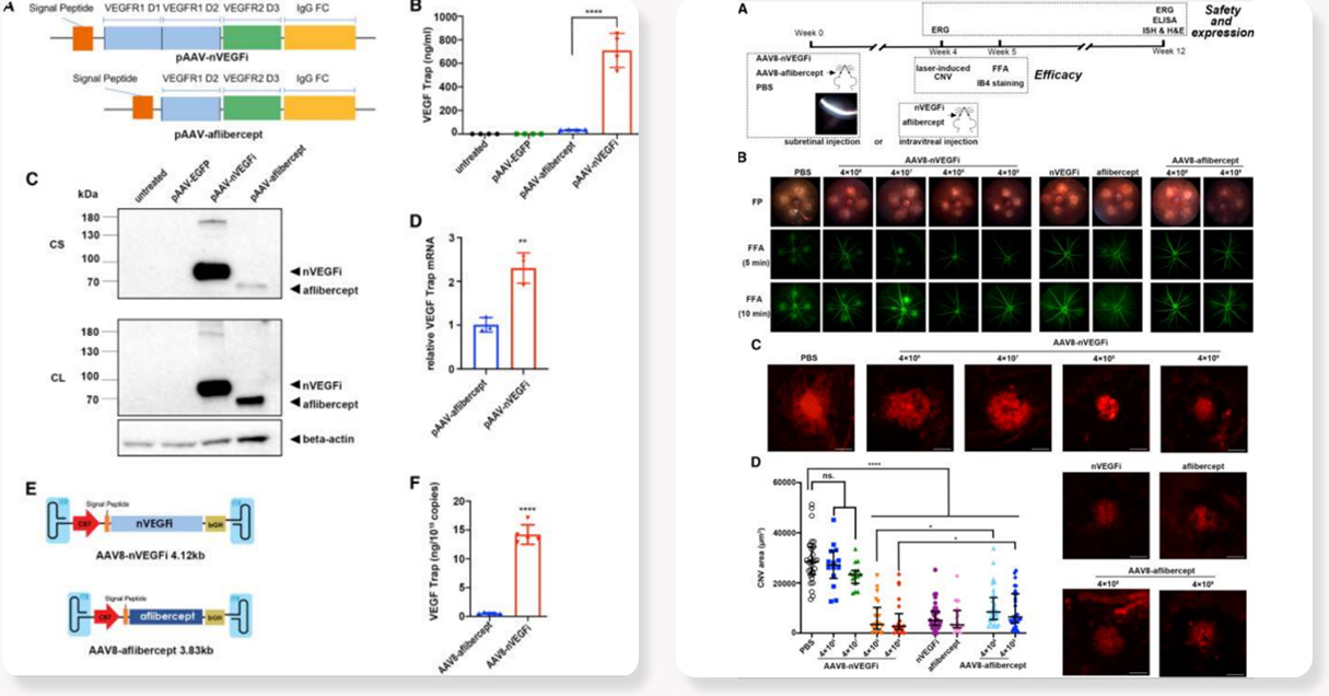
新生血管性AMD以脉络膜新生血管(CNV)为特征,并伴有渗出、视网膜内和视网膜下出血、视网膜色素上皮脱离、硬性渗出物或视网膜下纤维瘢痕。研究人员通过,小鼠眼底激光诱导出了小鼠的疾病模型,并根据抑制新生血管的生成的作用机制设计了可以阻断血管内皮生长因子(VEGF)的AAV-antiVEGF的药物,结果证实AAV-antiVEGF对激光诱导的小鼠脉络膜新生血管有抑制作用,能有效的阻止AMD疾病的进展,为黄斑变性患者的治疗提供了潜在的治疗方法。该文章无论从研究思路和策略,再到技术方法,都为我们今后应用小动物疾病诱导模型,开展相关基因功能研究,以及基因治疗方法及其效果评价提供了非常好的参考借鉴作用。