
-
生物通官微
陪你抓住生命科技
跳动的脉搏
全长转录本测序的明星选手Iso-Seq请登场!
【字体: 大 中 小 】 时间:2022年04月12日 来源:
Q:基于NGS的转录组测序有什么局限?
A:传统的转录组测序,往往是利用第二代高通量测序(NGS)技术对某一物种特定器官或组织在某一特定状态下,包括生理,病理等不同状态下,对所有RNA进行反转录形成的cDNA进行测序,从而全面迅速了解特定状态下几乎所有的转录本信息。目前基于NGS的转录组测序在基因表达量分析方面应用颇为广泛。然而却也存在一些局限性。
以肿瘤研究为例,肿瘤组织中一方面表现出广泛的基因组变化,一些肿瘤基因组还出现了染色体重排,基因的融合等现象,同时也表现出了广泛的转录组改变。通常基因经过可变剪接,可产生多个转录异构体,从而大大增加了基因组的蛋白编码多样性。但来自同一个基因的可变剪接异构体也可能有着明显不同,甚至拮抗的功能作用。而目前癌症中,亚型水平的可变剪接的整体情况目前也尚不清楚。
短读长RNA-seq的原理是将RNA,或者cDNA打断成较小的片段,完整的剪接体亚型也在这一过程中打成碎片。经过NGS测序后,利用生物信息学工具对得到的短序列进行分析,将其重新组装。由于片段短,组装存在的错误不能避免,RNA-seq几乎无法获得所有真实而完整的全长转录本信息,因而难以准确表征转录异构体的多样性。
Q:全长转录组为什么需要PacBio Iso-Seq?
A:来自PacBio的Iso-Seq测序技术,则可以基于其长读长(最长reads可达25 kb)和高准确度(≥Q30,即≥99.9%),为肿瘤转录本的多样性提供更为完整的视角。
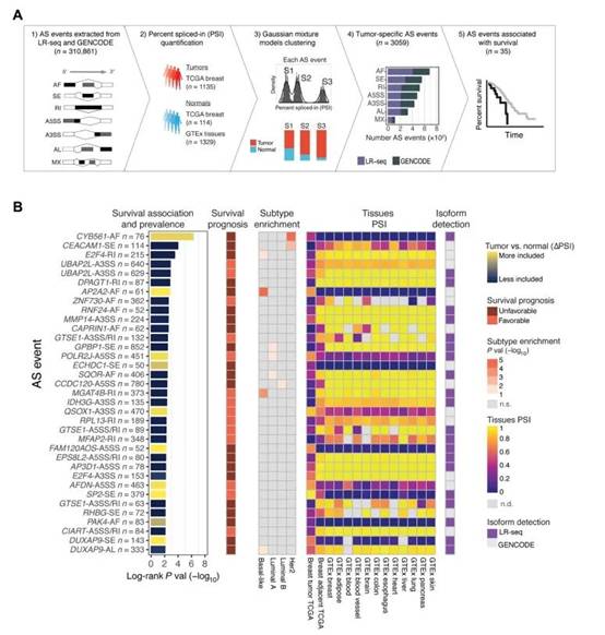
来自美国杰克逊医学基因组实验室的团队通过Iso-Seq技术鉴定了乳腺癌样本中数千种以前未注释的Isoform,约30%影响了外显子编码蛋白,并会改变蛋白质的定位和功能。研究者确定了3059个乳腺肿瘤特异性剪接事件,其中35个与患者存活率显著相关。在这些基因中,21个在GENCODE中缺失,10个在特定的乳腺癌亚型中富集。
总之,该研究结果证明了乳腺癌中以前未知的亚型和剪接事件的复杂性、癌症亚型特异性和临床相关性。并提供了丰富的免疫肿瘤学治疗靶点资源。
文章中,作者也强调,这些亚型和剪接事件只能被长读长的方式进行注释,基于短读长的NGS很难发现新Isoform。
该研究成果也于2022年1月刊登在了Science Advances杂志。
聚焦 重要研究结论
首先,作者通过PacBio Iso-Seq获得了全长转录本测序结果。通过与参考转录组GENCODE v.30的对比,发现了新Isoforms占单个样本中测序转录本的 17% 至 55%,基于长读长Iso-seq获得的乳腺癌转录组包含 142,514 个独特的全长转录本亚型,跨越 16,772 个注释基因和 905 个未知位点,平均亚型长度为 2.6 kb。总体而言,基于PacBio的乳腺癌全长转录本测序可识别出数千种在当前转录本数据库中未出现的剪接异构体。
其次,研究人员通过对这些转录物相关的基因表达水平和基因途径,发现了乳腺癌相关癌基因和通路中,与大量过去未知的剪接异构体相关。
研究中,作者也发现了与存活率相关的肿瘤特异性Isoform。与肿瘤邻近组织和正常组织相比,乳腺癌患者具有显著独特的可变剪接体。
总结
在该研究中,基于PacBio长读长的Iso-Seq技术发挥了决定性的作用。为研究肿瘤相关的Isoform提供了新的方法和全面的视角。
另外,基于PacBio CCS模式的Iso-Seq技术,以其读长的优势,甚至还能对长达10 kb的全长转录本,可变剪接体,产片段非编码RNA等序列进行全长的精准分析,更进一步的还能够通过转录本上所检测到的单碱基多态性(SNP)来对等位基因的不平衡表达进行分析。Iso-Seq这一系列的优势,更进一步改善了基因的注释和发掘,必将给您在基因组学,转录组学的研究领域,带来更多新的发现。
参考文献:
Veiga, Diogo FT, et al. "A comprehensive long-read isoform analysis platform and sequencing resource for breast cancer." Science advances 8.3 (2022): eabg6711.
扫描二维码,添加企业微信联系人HiFi reads,了解PacBio的最新资讯,还可以与我们在线联系。
基因有限公司作为PacBio公司在中国区的独家代理商,自2011年以来将PacBio第三代单分子实时测序技术引入国内,一直为国内用户提供专业的三代测序系统的安装培训,技术支持,应用培训与售后维护工作,赢得客户的一致好评与信任。基因有限公司将一如既往的支持越来越多的PacBio用户。