
-
生物通官微
陪你抓住生命科技
跳动的脉搏
尼安德特人与现代人类肌肉AMP脱氨酶活性差异揭示嘌呤代谢的演化轨迹
【字体: 大 中 小 】 时间:2025年07月11日 来源:Nature Communications 14.7
编辑推荐:
本研究揭示了尼安德特人与现代人类在肌肉AMP脱氨酶(AMPD1)活性上的关键差异。研究人员通过古基因组学分析发现,所有尼安德特人基因组均携带AMPD1基因K287I突变,该突变通过基因流动引入现代人群。实验证实,尼安德特人型AMPD1催化活性降低25%,小鼠模型显示肌肉酶活性降低80%。结合人群数据分析,发现AMPD1功能在尼安德特人和现代人类中均呈现选择放松现象,为理解人类肌肉能量代谢演化提供了新视角。
在人类演化长河中,尼安德特人与现代人类的生理差异一直是科学家关注的焦点。先前研究发现,现代人类大脑中的嘌呤水平显著低于黑猩猩和猕猴,这种差异与嘌呤合成关键酶ADSL的突变相关。然而,嘌呤代谢在尼安德特人谱系中是否发生类似变化仍属未知。嘌呤作为ATP等能量载体的核心成分,其代谢变化可能深刻影响着不同人种的生理特征与运动能力。
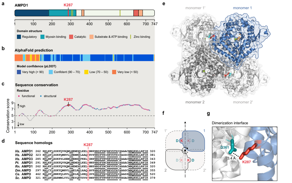
德国马克斯·普朗克进化人类学研究所的Dominik Macak团队在《Nature Communications》发表重要研究成果,通过系统分析古基因组数据和开展功能实验,首次揭示了尼安德特人与现代人类在肌肉AMP脱氨酶(AMPD1)活性上的关键差异。研究人员发现所有尼安德特人基因组均固定携带AMPD1基因第287位氨基酸的赖氨酸至异亮氨酸突变(K287I),该突变通过基因流动以2-8%的频率存在于现代欧亚人群中。
研究采用多学科交叉方法:通过古基因组比较筛选出尼安德特人特异的AMPD1突变;利用重组蛋白表达和酶动力学分析测定突变体活性;构建基因编辑小鼠模型验证体内效应;结合FinnGen和UK Biobank等大型生物库数据评估临床表型;通过群体遗传学分析追溯突变起源。

研究结果首先显示,K287I突变位于AMPD1高度保守的盐桥形成位点(图1)。体外实验表明,尼安德特人型AMPD1最大酶活性(Vmax)降低25%,米氏常数(Km)虽无统计学差异但呈现降低趋势。更引人注目的是,携带该突变的小鼠肌肉提取物中AMPD活性降低达80%,提示该突变在哺乳动物体系中具有更强的功能影响。

结构生物学分析揭示,K287I突变破坏了AMPD1二聚体界面关键盐桥(图2)。这种结构改变可能影响四聚体组装,进而削弱酶活性。人群数据分析发现,该突变与欧洲人群中常见的AMPD1无义突变(C34T)类似,均与静脉曲张风险增加相关(OR=1.03-1.06)。值得注意的是,AMPD1缺陷个体在极端运动条件下表现受损,meta分析显示携带功能缺失突变使成为精英运动员的概率降低约50%。

这项研究揭示了几个重要发现:首先,AMPD1在脊椎动物中高度保守,却在尼安德特人和部分现代人群中出现功能减弱,暗示人类肌肉能量代谢通路可能经历了选择放松;其次,K287I突变通过基因流动从尼安德特人传入现代欧亚人群(图4),为研究古人类与现代人群的基因交流提供了新案例;最后,AMPD1活性差异可能影响运动表现和血管功能,为理解人类生理多样性提供了分子基础。
该研究的创新性在于首次系统阐明了AMPD1在人类演化中的功能变化轨迹,将古基因组学与分子生物学、群体遗传学有机结合。研究结果不仅拓展了对人类肌肉代谢演化的认识,也为运动医学和血管疾病研究提供了新的分子靶点。特别是发现尼安德特人与现代人类独立演化出AMPD1功能减弱的现象,暗示人类可能通过文化和技术进步降低了对极端肌肉性能的依赖,这一观点为理解人类演化提供了全新视角。
生物通微信公众号
知名企业招聘