
-
生物通官微
陪你抓住生命科技
跳动的脉搏
口腔噬菌体组与宿主互作全景图谱:宏基因组与培养组学整合揭示新型巨型噬菌体及健康调控潜能
【字体: 大 中 小 】 时间:2025年07月28日 来源:npj Biofilms and Microbiomes 7.8
编辑推荐:
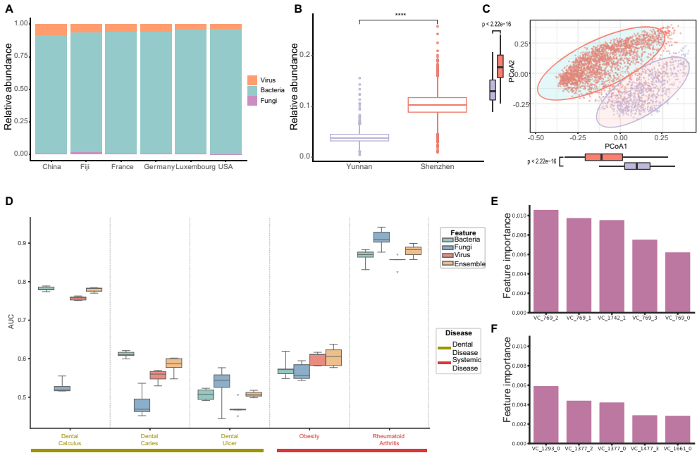
本研究通过整合5427份宏基因组样本和2178株口腔细菌基因组数据,构建了包含189,859个代表性噬菌体基因组(含3416个>200 kbp的巨型噬菌体)的口腔噬菌体数据库(OPD)。研究人员首次系统揭示了口腔噬菌体编码大量未知"暗蛋白"及抗防御基因(如Tad2)、辅助代谢基因(AMGs)和毒力因子(VFs)的特性,发现其组成具有人群特异性且与工业化程度显著相关,部分噬菌体可作为疾病生物标志物。该研究为理解噬菌体-细菌-宿主三方互作提供了全新视角,发表于《npj Biofilms and Microbiomes》。
在人体复杂的微生物生态系统中,口腔作为微生物密度第二高的器官,每毫升唾液含有约108个病毒样颗粒,其中绝大多数是噬菌体。这些微小的"细菌捕食者"通过调控细菌群落平衡、介导基因水平转移,深刻影响着口腔健康与疾病。然而,与肠道噬菌体研究相比,口腔噬菌体的多样性认知仍存在巨大空白——现有数据库覆盖率低、宿主互作机制不明、功能注释不足,更缺乏针对不同人群的系统性研究。这些知识缺口严重阻碍了利用噬菌体调控口腔微生态治疗龋病、牙周炎等疾病的探索。
针对这一挑战,来自深圳国家基因库等机构的研究团队在《npj Biofilms and Microbiomes》发表了突破性研究。该团队整合了5427份覆盖中国深圳、云南及欧美多国的口腔宏基因组数据,结合2178株培养口腔细菌基因组,构建了迄今最全面的口腔噬菌体数据库(Oral Phage Database, OPD)。通过创新性地结合宏基因组挖掘、培养组验证和人工智能蛋白质结构预测,不仅揭示了口腔噬菌体的惊人多样性,更发现了其影响宿主健康的全新分子机制。
研究采用多组学联用策略:首先通过VirFinder/VirSorter2从670百万条contigs中筛选病毒序列,经CheckV质量评估获得58,141个质量>50%的噬菌体草案基因组;利用vConTACT2构建1915个病毒簇(VCs)和9983个子簇(subVCs);采用CRISPR间隔序列匹配和iPHoP算法预测噬菌体-宿主互作网络;结合ESMFold和Foldseek对52万OPD特异性蛋白进行结构预测;最后通过随机森林模型分析噬菌体与疾病的关联性。
构建口腔噬菌体数据库(OPD)
研究团队从工业化程度迥异的中国深圳(n=3953)、云南(n=671)及欧美人群(n=509)样本中,鉴定出189,859个非冗余噬菌体序列,其中3416个为基因组>200 kbp的巨型噬菌体。与肠道噬菌体数据库(GVD/GPD)相比,90%的OPD噬菌体为新发现,且工业化地区噬菌体丰度显著高于农村地区(p<0.01)。

噬菌体功能暗物质挖掘
蛋白质组分析显示78.7%的噬菌体蛋白为未知功能"暗物质"。通过结构比对发现6个新型Thoeris抗防御蛋白(Tad2)同源物,其中opdg_86857_54与已知Tad2(PDB:8smf)序列相似性仅20.9%,但结构相似性(TM-score=0.78)和分子动力学模拟证实其可结合1"-3' gcADPR分子,揭示口腔噬菌体存在独特的抗细菌免疫机制。

跨界宿主感染现象
CRISPR间隔序列分析显示25.3%的噬菌体可匹配到宿主,其中1436个子簇能跨种感染。链球菌属(Streptococcus)和普雷沃菌属(Prevotella)的噬菌体宿主范围最广,而奈瑟菌属(Neisseria)噬菌体表现出严格的宿主特异性。值得注意的是,噬菌体VC_769(感染乳酸乳球菌)在类风湿关节炎(RA)患者中丰度变化显著(AUC=0.9)。

人群特异性与疾病关联
工业化地区(深圳)噬菌体α多样性显著高于农村地区(云南)(p<0.001)。VC_486_17(106 kbp环形裂解噬菌体)等6个核心噬菌体在所有人群中稳定存在,而VC_1377(靶向牙龈卟啉单胞菌)在牙结石患者中特异性富集。

巨型噬菌体的CRISPR系统
在3232个口腔巨型噬菌体中,265个携带功能性CRISPR-Cas系统。其中opdg_150_142编码的Cas12同源物(465 aa)与古菌Cas12fl结构相似(TM-score=0.56),为新型基因编辑工具开发提供了候选元件。

这项研究通过构建首个全面覆盖口腔噬菌体多样性的OPD数据库,揭示了三个关键科学认知:首先,口腔噬菌体具有远超预期的遗传和功能多样性,其编码的大量未知蛋白和抗防御系统为理解微生物共进化提供了新视角;其次,噬菌体通过携带AMGs和VFs可能直接调控细菌代谢与致病性,例如EF-Tu(2167个)和T4P(610个)等黏附相关因子可能增强病原体定植能力;最后,噬菌体组成与工业化程度、地理环境的强关联性,以及其作为RA、牙结石等疾病生物标志物的潜力,为开发基于噬菌体的精准诊疗策略奠定了理论基础。特别值得注意的是,研究中发现的数千个巨型噬菌体和新型Cas蛋白,不仅拓展了病毒基因组大小极限的认知,更为生物技术工具开发提供了宝贵资源。该成果标志着口腔病毒组研究从描述性阶段迈向功能解析和临床转化的新纪元。
生物通微信公众号
知名企业招聘