
-
生物通官微
陪你抓住生命科技
跳动的脉搏
CD24+CD271+黑色素瘤干细胞亚群的发现:兼具双标记特性并促进侵袭与治疗抵抗的混合表型
【字体: 大 中 小 】 时间:2025年08月05日 来源:BMC Biology 4.5
编辑推荐:
本研究揭示了黑色素瘤中罕见的CD24+CD271+癌症干细胞(CSC)亚群,该群体通过整合CD24+(促增殖)和CD271+(促侵袭)特性,表现出更强的成球能力、谱系可塑性、迁移性和药物抵抗性。团队通过多组学分析证实其存在于10%临床样本中,为黑色素瘤靶向治疗提供新思路。
黑色素瘤作为最具侵袭性的皮肤癌,早期转移特性导致其死亡率居高不下。尽管近年靶向治疗取得进展,但肿瘤细胞通过表型转换(phenotype switching)逃逸治疗的机制仍是未解难题。与上皮肿瘤不同,黑色素瘤源于已发生发育性上皮-间质转化(EMT)的神经嵴谱系,其干细胞亚群特征长期存在争议。
伦敦玛丽女王大学巴茨和伦敦医学与牙科学院(Queen Mary University of London)的研究团队在《BMC Biology》发表突破性研究,首次鉴定出同时表达CD24和CD271的黑色素瘤干细胞亚群。该群体通过整合双标记特性形成"混合表型",在10%临床样本中驱动侵袭和耐药,为理解黑色素瘤异质性提供新视角。
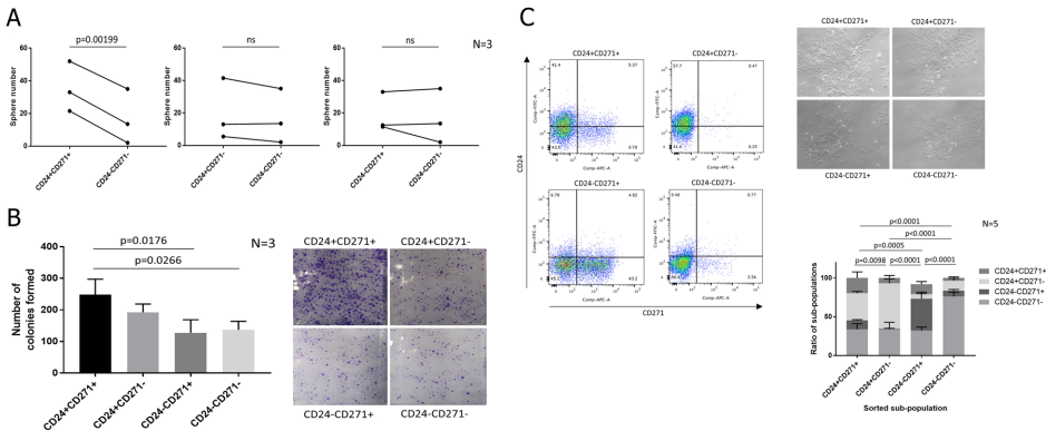
研究采用四色流式分选结合功能验证体系:1)通过CHL-1细胞系筛选CD24+/CD271+亚群;2)三维基质胶侵袭实验量化迁移能力;3)31例人黑色素瘤组织免疫荧光定位;4)公共scRNAseq数据集(Broad Institute等)验证临床相关性;5)达沙替尼耐药模型构建。
主要发现:
细胞异质性分析
CHL-1细胞系中CD24+亚群高表达神经嵴标志物Zeb1/Axl,但反常地伴随Cyclin D高表达,提示其兼具分化与增殖特性。血清-free条件下仅该细胞系能形成肿瘤球,暗示独特干性。
双标记干细胞特性
CD24+CD271+亚群表现出:
成球能力较单标记组提高3倍(p<0.01)
7天内可逆分化为其他3种亚群(谱系可塑性)
胶原侵袭距离增加2.5倍(p<0.001)

治疗抵抗机制
该群体对达沙替尼、顺铂、MEK抑制剂均表现出耐药性。值得注意的是,TGFβ处理会诱导CD24-CD271+亚群扩增,提示微环境调控的耐药可塑性。
临床证据
3/31例患者肿瘤中发现CD24+CD271+细胞,均位于侵袭前沿。scRNAseq数据显示该群体高表达SOX2/JAK等干细胞和免疫抵抗相关基因。
结论与意义
该研究首次阐明黑色素瘤中存在类似上皮肿瘤的CSC层级结构:CD24+CD271-(增殖型干细胞)、CD24-CD271+(EMT样细胞)和兼具两者特性的CD24+CD271+"混合体"。虽然仅见于少数病例,但该群体在氧化应激(如转移过程)或药物治疗压力下可能被选择性激活。研究为开发针对CSC可塑性的联合疗法(如达沙替尼+MEK抑制剂)提供理论依据,其发现的生物标志物组合有望用于预测靶向治疗响应。

生物通微信公众号
知名企业招聘