
-
生物通官微
陪你抓住生命科技
跳动的脉搏
赛业生物为您提供基因治疗CRO综合解决方案
【字体: 大 中 小 】 时间:2022年12月06日 来源:赛业生物
编辑推荐:
在过去十余年,赛业生物积累了大量的生物信息及基因编辑方面的数据,病毒包装、细胞稳转株与基因编辑模式动物方面项目经验,可为从事基因治疗的研究者提供更高效的基因功能解析与基因治疗整体解决方案。
“基因治疗”黄金时代正在以前所未有的速度和影响力向我们迎面而来!近年来全球多款基因治疗药物相继获批上市,还有多种针对不同适应症的基因治疗药物正处于临床研究阶段,基因治疗已然为众多亟待拯救的患者带来新的治疗希望!
赛业生物作为一家综合解决方案提供商,建立了多位一体的创新性CRO平台服务网络。在过去十余年,赛业生物积累了大量的生物信息及基因编辑方面的数据,病毒包装、细胞稳转株与基因编辑模式动物方面项目经验,可为从事基因治疗的研究者提供更高效的基因功能解析与基因治疗整体解决方案,包括靶点预测与验证研究,动物模型构建和病毒载体如AAV、LV、ADV等设计与包装,以及有效性评价等全流程服务。
平台优势
1. 自建基因治疗CRO全服务平台
从基因治疗上游的病毒载体构建与开发,中游的病毒包装与生产、基因治疗疾病模型构建,到下游的基因治疗有效性评价,赛业自建基因治疗CRO全服务平台保障您在同一体系下研究数据的连贯性和可靠性。
2. 成熟的生信平台
赛业大数据AI加生信的复合背景团队,积累了大量的生物信息及基因编辑方面的数据,正在基因治疗领域建立数据集和算法模型,致力于人类基因突变的致病风险预测以及相应的小鼠疾病模型的设计及基因治疗载体AAV病毒衣壳蛋白的设计优化,可对疾病类型、受影响的蛋白结构、组织类型、突变位置等进行分类评估,充分考虑各种因素,大大提高命中率。
3. AI助力AAV优化改造及疾病风险预测
根据AI神经网络模型和生信数据算法的逻辑训练AAV的优化及改造,快速准确进行AAV衣壳蛋白的序列预测,获得具有最高期望特性的AAV新型血清型,解决基因治疗中AAV载体有效性和靶向组织特异性的需要。赛业AI+合成生物学平台可提供基于优化AAV病毒的基因治疗及下游验证方案,通过基因突变位点致病性的预测模型,可得到最可能导致疾病表型的突变位点,进而构建相关的细胞或动物模型进行验证,为基因治疗研究开展提供极大便利。
4. 体内体外一站式服务
赛业生物不仅在模式动物领域有深厚的技术积累,更是在细胞生物学领域深耕十几年,可提供成熟的验证基因治疗疗法的基因编辑模式动物和病毒包装服务,产品和服务引用文献总数达到数千篇,其中不乏Nature、Cell、Science等顶级期刊。赛业生物以助力基因治疗的科学研究和临床转化为目标,深耕基因治疗研究领域,可提供从突变基因的致病风险评估到细胞和小鼠模型制作、表型分析,到基因治疗方案、AAV载体设计直至小鼠模型药效验证的全套服务。
经典研究案例
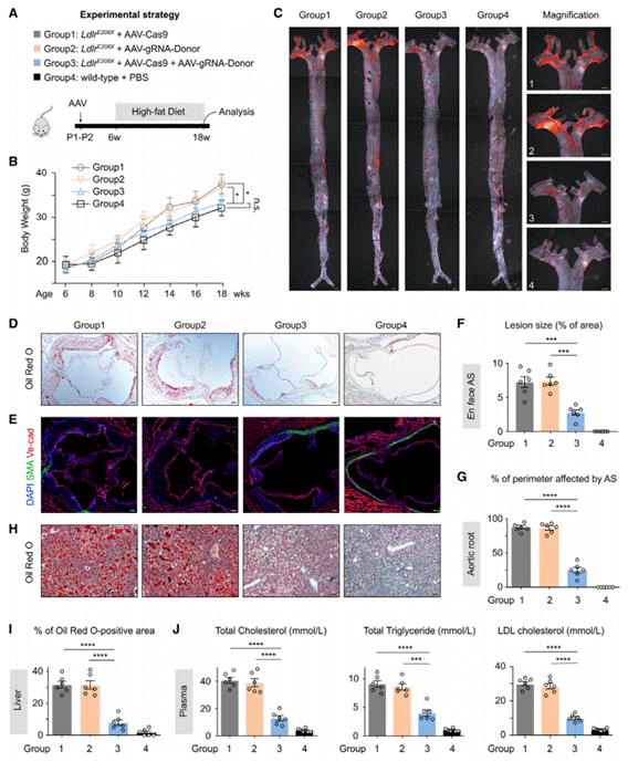
代谢疾病:家族性高胆固醇血症基因治疗研究案例
In Vivo AAV-CRISPR/Cas9-mediated Gene Editing Ameliorates Atherosclerosis in Familial Hypercholesterolemia. Circulation (2019) doi: 10.1161/CIRCULATIONAHA.119.042476.
家族性高胆固醇血症(FH)是一种常见的遗传性高脂血症,通常由低密度脂蛋白受体(LDLR)基因突变所致。研究人员通过CRISPR/Cas9构建了点突变小鼠模型,并采用AAV-CRISPR/Cas9基因治疗技术,结果证实AAV-CRISPR/Cas9系统对携带Ldlr突变的小鼠进行的LDLR基因校正能够部分地修复LDLR表达,并有效改善LDLR突变体中的动脉粥样硬化,为FH患者的治疗提供潜在的治疗方法。
该文章无论从研究思路与策略,再到技术方法,都为我们今后应用基因编辑小鼠模型,开展相关基因功能研究,疾病模型的建立,以及基因治疗方法及其效果评价提供了非常好的参考借鉴作用。点击阅读全文
图1 客户研究思路
图2 LDLRE208X点突变模型构建与鉴定
图3 通过AAV-Crispr/Cas9递送系统治疗动脉粥样硬化
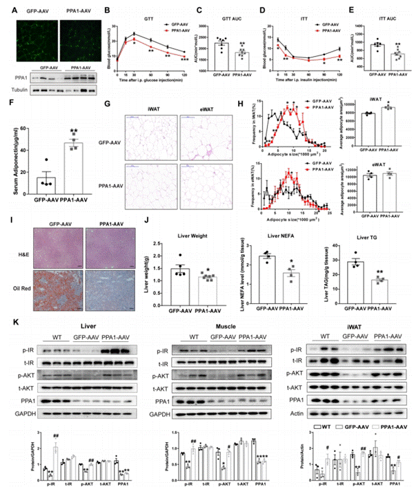
代谢疾病:胰岛素紊乱基因治疗研究案例
PPA1 Regulates Systemic Insulin Sensitivity by Maintaining Adipocyte Mitochondria Function as a Novel PPARγ Target Gene. Diabets (2021) doi: 10.2337/db20-0622.
近年来研究表明胰岛素抵抗与代谢紊乱相关,为探讨PPA1对全身性胰岛素敏感性的影响,研究人员首先构建了PPA1基因敲除小鼠,通过高脂喂养后出现脂肪细胞功能损伤和全身代谢紊乱,并表现出多组织的胰岛素抵抗。进而通过AAV递送系统使PPA1基因敲除小鼠体内过表达PPA1,发现全身性代谢紊乱和胰岛素抵抗得到了显著改善,进一步证实PPA1可作为PPARγ靶基因,起到维持脂肪细胞线粒体功能并达到调节全身胰岛素敏感性的作用。
基于AAV载体的基因治疗在近年来备受关注,该文章证实了通过AAV调控相关基因表达,可缓解全身性代谢紊乱,从而提高胰岛素敏感性,为人类肥胖相关代谢性疾病提供了新的治疗策略。点击阅读全文
图4 客户研究思路
图5 高脂喂养小鼠脂肪量减少和异位脂肪沉积增加
图6 PPA1缺陷引起脂肪组织损伤与全身胰岛素抵抗有关
眼科疾病:新生血管性黄斑变性模型治疗案例
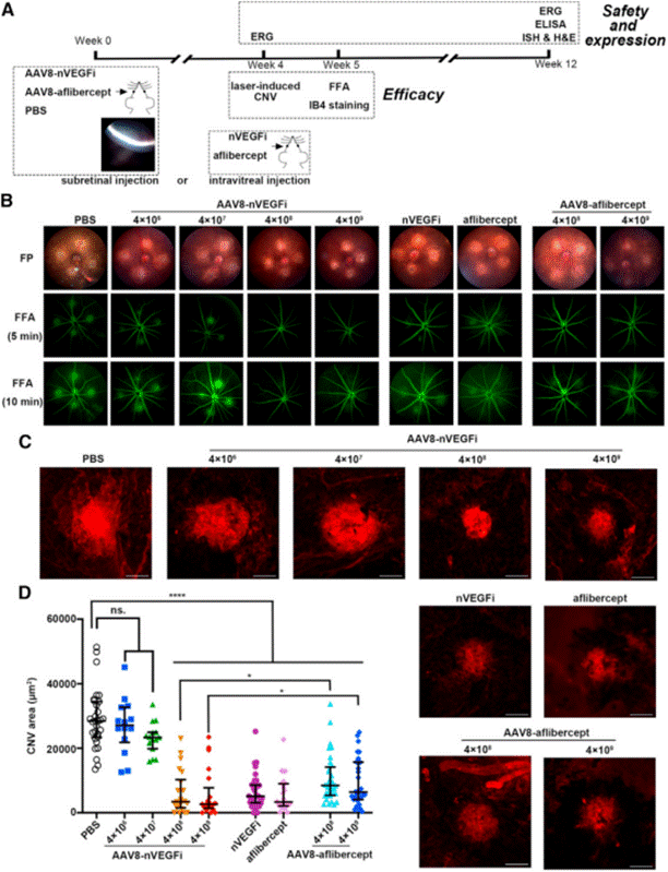
Delivery of nVEGFi using AAV8 for the treatment of neovascular age-related macular degeneration.Methods & Clinical Development (2022) DOI: 10.1016/j.omtm.2022.01.002
新生血管性AMD以脉络膜新生血管(CNV)为特征,并伴有渗出、视网膜内和视网膜下出血、视网膜色素上皮脱离、硬性渗出物或视网膜下纤维瘢痕。研究人员通过,小鼠眼底激光诱导出了小鼠的疾病模型,并根据抑制新生血管的生成的作用机制设计了可以阻断血管内皮生长因子(VEGF)的AAV-antiVEGF的药物,结果证实AAV-antiVEGF对激光诱导的小鼠脉络膜新生血管有抑制作用,能有效的阻止AMD疾病的进展,为黄斑变性患者的治疗提供了潜在的治疗方法。该文章无论从研究思路和策略,再到技术方法,都为我们今后应用小动物疾病诱导模型,开展相关基因功能研究,以及基因治疗方法及其效果评价提供了非常好的参考借鉴作用。
图7 客户研究思路
图8 体外药效验证图,验证了nVEGFi能在体外高效的和VEGF结合
图9 体内药效实验流程图,验证了nVEGFi确实能抑制wAMD的表型产生