
-
生物通官微
陪你抓住生命科技
跳动的脉搏
《Nature》一种新的基于RNA的编辑工具,CellREADR可以准确编辑任何类型的细胞
【字体: 大 中 小 】 时间:2022年12月22日 来源:Nature
编辑推荐:
在一项新的研究中,来自美国杜克大学和冷泉港实验室的研究人员开发了一种基于RNA的编辑工具,该工具针对单个细胞,而不是基因。它可以精确地针对任何类型的细胞,并选择性地添加任何感兴趣的蛋白质。
在一项新的研究中,来自美国杜克大学和冷泉港实验室的研究人员开发了一种基于RNA的编辑工具,该工具针对单个细胞,而不是基因。它可以精确地针对任何类型的细胞,并选择性地添加任何感兴趣的蛋白质。该工具可能能够通过修改非常特定的细胞和细胞功能来控制疾病。相关研究成果将于2022年10月5日在线发表在《Nature》杂志上,论文标题为“可编程RNA传感用于细胞监测和操纵”。
到目前为止,几乎所有获取细胞类型的遗传方法都依赖于基于DNA的转录调控元件来表达模仿细胞特异性RNA表达的效应基因(如传感器、效应物和标记物),这些效应基因主要是通过生殖系工程在少数几种生物中实现的。然而,所有的生殖细胞方法,包括基于CRISPR的方法,本质上都是笨重、缓慢、难以规模化和推广的,并会引发伦理问题,尤其是在灵长类动物和人类身上。最后,所有基于DNA和转录的方法本质上都是模拟和利用细胞特异性RNA表达模式的间接手段。
通过使用基于RNA的探针,神经生物学家Z. Josh Huang博士和博士后研究员Yongjun Qian博士领导的团队证明,他们可以将荧光标签引入细胞来标记特定类型的脑组织。他们开发了CellREADR,它使用在所有动物细胞中普遍存在的RNA传感和编辑机制来检测特定的细胞RNA,然后开始翻译效应蛋白来监测和操纵细胞。
他们的选择性细胞监测和控制系统依赖于ADAR酶,这种酶存在于每种动物的细胞中。虽然CellREADR(内源性ADAR通过RNA感应细胞访问)还处于早期阶段,但它可能的应用似乎是无穷无尽的,黄说,它可能在整个动物王国发挥作用。
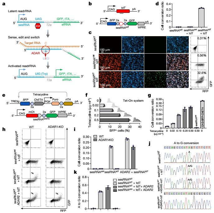
CellREADR是一串可定制的RNA,由三个主要部分组成:传感器、停止标志和一组蓝图。首先,作者决定了他们想要研究的特定细胞类型,并确定由这种细胞类型唯一产生的目标RNA。该工具的显著组织特异性取决于这样一个事实:每种细胞类型都会产生其他细胞类型不会产生的特征RNA。

图1。哺乳动物细胞中CellREADR的设计与实现。
后来,他们设计了一个传感器序列作为目标RNA的互补链。就像DNA上的梯级是由相互配对的互补分子组成一样,RNA也有相同的特征。如果它有一个匹配的分子,RNA就有相同的磁势与另一段RNA连接。在这个传感序列进入细胞并找到它的目标RNA序列后,这两个片段将结合形成一段双链RNA。这种新的RNA混叠触发ADAR酶检查新产生的物质,然后改变其代码的单个核苷酸。
ADAR酶是一种细胞防御机制,其目的是在双链RNA发生时对其进行编辑,被认为存在于所有动物细胞中。了解到这一点,Qian利用ADAR在双链RNA中编辑的相同特异性核苷酸设计了CellREADR的停止信号。只有当CellREADR的传感序列与其目标RNA序列结合时,阻断蛋白质蓝图表达的停止信号才会被移除,这使得它对给定的细胞类型具有高度特异性。一旦ADAR删除了停止信号,细胞机制就可以读取蓝图,在目标细胞内构建新蛋白质。
Huang团队的精心规划和设计得到了回报,因为他们能够证明Cell READR准确地标记了活小鼠的特定脑细胞群,并有效地添加了活动监测分子和控制开关。它在癫痫手术收集的大鼠和人脑组织中也很有效。
CellREADR具有编程细胞生理学的能力和灵活性,将促进下一代精确诊断和治疗方法,例如使用其RNA标记检测癌细胞,并通过诱导程序性细胞死亡或招募免疫细胞来消除癌细胞。尽管基于基因编辑和RNA编辑的治疗方法几乎完全集中在纠正单基因疾病突变上,但许多复杂的疾病,如神经精神疾病和发育障碍,都是由影响大脑回路功能连接的多基因易感性引起的,可能无法通过基因或转录本编辑来纠正。CellREADR与基因组和转录组工程技术协同,将促进研究阐明跨细胞类型从基因型到表型的生物信息流原理,并使新一代可编程细胞特异性RNA药物成为可能。