
-
生物通官微
陪你抓住生命科技
跳动的脉搏
长征医院研究团队首次发现AMTB在骨肉瘤中发挥抗肿瘤作用
【字体: 大 中 小 】 时间:2022年06月06日 来源:生物通
编辑推荐:
最近,海军军医大学附属长征医院肖建如教授领导的研究团队发现TRPM8是骨肉瘤中一个潜在的治疗靶点,并首次证明TRPM8拮抗剂AMTB具有抗肿瘤作用,可增加肿瘤细胞对化疗药物顺铂的敏感性。
骨肉瘤(osteosarcoma)是第二大常见的原发性恶性骨肿瘤,多发于10-25岁青少年。此类肿瘤会引发疼痛和肿胀,手术和化疗仍是骨肉瘤的主要治疗方法。不过,近年来骨肉瘤的研究未取得很大进展,并且,复发或转移性骨肉瘤患者的预后较差。因此,寻找新的治疗靶点具有重要的意义。
最近,海军军医大学附属长征医院肖建如教授领导的研究团队发现TRPM8是骨肉瘤中一个潜在的治疗靶点,并首次证明TRPM8拮抗剂AMTB具有抗肿瘤作用,可增加肿瘤细胞对化疗药物顺铂的敏感性。这项研究成果发表在《Cell Death & Disease》杂志上,有望为骨肉瘤的治疗开辟新思路。
研究材料
体外实验在骨肉瘤细胞系上开展,包括U2OS、143B、MG63和HOS。同时,研究也使用了间充质干细胞(MSC,相关培养基由赛业生物提供)。体内实验则在雌性裸鼠上开展。研究人员将骨肉瘤细胞注射到裸鼠背部,开发出骨肉瘤的临床前实验模型。
技术方法
在评估AMTB对骨肉瘤细胞的作用时,研究人员开展了多个实验来评估细胞的增殖、迁移和凋亡能力,包括MTT分析、集落形成实验、Transwell实验、伤口愈合实验等。他们还采用RNA测序和通路富集分析来探索AMTB的潜在作用机制。
技术路线
研究结果
TRPM8表达量在骨肉瘤中上调
TRPM8属于TRP蛋白超家族,是一种非选择性的阳离子通道。自从在前列腺癌中首次发现以来,TRPM8在多种癌症中过表达,并进一步促进了肿瘤发生和肿瘤进展。最近的研究还发现,TRPM8在铂类化疗药物诱导的神经病变中具有重要的作用,在药物治疗后可观察到TRPM8的上调。AMTB是一种TRPM8特异性拮抗剂,能够抑制某些癌细胞的增殖和迁移。为此,研究人员深入探索了AMTB对骨肉瘤的影响。
首先,利用Western blot分析,研究人员发现TRPM8在四种骨肉瘤细胞系(143B、U2OS、MG63和HOS)中过表达。而且,大多数人类骨肉瘤样本呈TRPM8阳性,且TRPM8表达与患者预后呈负相关。这些结果表明,TRPM8在骨肉瘤细胞系和骨肉瘤样本中均上调,TRPM8的表达量可用来预测患者预后。
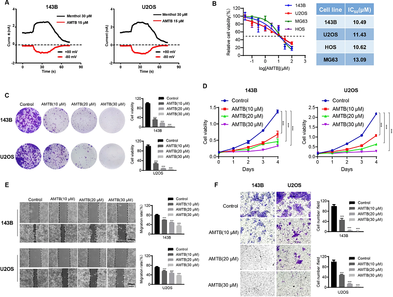
AMTB抑制骨肉瘤细胞增殖和迁移
由于AMTB是TRPM8的特异性拮抗剂,研究人员采用AMTB来处理U2OS和143B细胞,并评估细胞的增殖和迁移能力(图1)。经过AMTB处理后,骨肉瘤细胞的集落形成能力减弱,并且集落的数量和大小均以剂量依赖性方式减少。在MTT分析中,AMTB对骨肉瘤细胞表现出抗增殖作用。此外,transwell实验和伤口愈合实验的结果也表明,AMTB处理后的骨肉瘤细胞迁移能力受损。TRPM8是骨肉瘤细胞增殖和迁移所必需的,因此AMTB通过干扰TRPM8的功能而抑制骨肉瘤的进展。进一步的分析表明,AMTB能够诱导骨肉瘤细胞的凋亡。
图1. AMTB在体外抑制骨肉瘤细胞的增殖和迁移
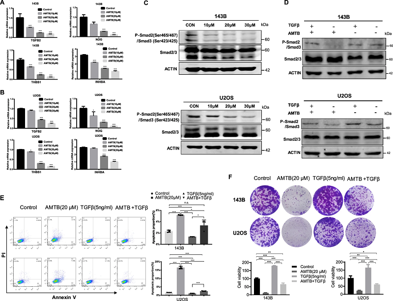
AMTB抑制TGFβ信号通路
为了揭示AMTB发挥抗肿瘤作用的潜在机制,研究人员对AMTB处理后的U2OS细胞进行RNA测序分析。通路富集分析的结果表明,药物处理后显著下调的基因富集在TGFβ通路上,研究人对这一结果进行了后续的验证。
在不同浓度的AMTB处理后,TGFβ以及相关靶点的转录水平明显下降。而且,他们还发现,AMTB能以剂量依赖性方式抑制Smad2和Smad3的磷酸化,而这两种蛋白质的磷酸化在TGFβ信号传导中起关键作用。随后,TGFβ的添加又将Smad2和Smad3的磷酸化恢复到本底水平(图2)。这些结果证实,AMTB通过抑制TGFβ信号传导的激活而发挥抗肿瘤作用。
图2. AMTB通过抑制TGFβ信号通路而发挥抗肿瘤作用
AMTB可增加骨肉瘤细胞对顺铂的敏感性
顺铂(cisplatin)是治疗骨肉瘤时最常用的化疗方案之一。研究人员采用不同浓度的AMTB和顺铂来处理骨肉瘤细胞。与单独使用高剂量顺铂相比,AMTB与低剂量顺铂的联合使用表现出更强的抑制作用。
之后,在骨肉瘤的临床前实验模型上。体内实验的数据表明,与单独使用AMTB或顺铂相比,AMTB与顺铂联用的效果更好,能够有效抑制肿瘤细胞生长。综合体外和体内实验的结果,研究人员的结论是AMTB可增加骨肉瘤细胞对顺铂的敏感性。
研究结论
总的来说,这项研究揭示了TRPM8在骨肉瘤中上调,且TRPM8的表达水平与患者的预后呈负相关。作为TRPM8的特异性拮抗剂,AMTB能够在骨肉瘤中发挥抗肿瘤作用,并且在体外和体内增加肿瘤细胞对顺铂的敏感性。在机理上,AMTB通过抑制Smad2和Smad3的磷酸化而抑制TGFβ信号传导,从而发挥其抗肿瘤作用。
原文检索
Liu, Y., Leng, A., Li, L. et al. AMTB, a TRPM8 antagonist, suppresses growth and metastasis of osteosarcoma through repressing the TGFβ signaling pathway. Cell Death Dis 13, 288 (2022). https://doi.org/10.1038/s41419-022-04744-6