
-
生物通官微
陪你抓住生命科技
跳动的脉搏
Covaris CryoPrep™ CPO2冷冻粉碎仪助力蛋白质组学研究
【字体: 大 中 小 】 时间:2022年08月04日 来源:
编辑推荐:
CryoPrep™ CP02 冷冻粉碎仪, 只需20毫秒,轻松解决样本制备难题。利用可控的机械打击力快速击碎封闭样品袋中冰冻的组织样品,无交叉污染,无雾性损耗,保证组内样本的均质性,保障多组学巨大数据量之间的关联性和一致性。
越来越多的证据表明,基因组及转录组提供的信息,并不能完整阐释复杂疾病,如癌症的发生与发展。相比基因突变,蛋白质功能活性是执行维度的信息。蛋白质是生命功能的直接体现者,因此,要了解基因的全部功能活动,最终必须回到蛋白质上来。蛋白质自身具有其特有的活动规律,如蛋白质翻译后修饰与加工,包括一级结构和高级结构的修饰、靶向运输、蛋白质间及与其他生物大分子的相互作用等。DNA水平和RNA水平的改变不足以预测蛋白质活性。因此,对蛋白质组学的研究,将有助于更好的阐释复杂疾病的发生发展、靶向治疗及预后等。在蛋白质组学研究过程中,生物样本种类繁多,在复杂样本中提取高质量的蛋白样品是影响后续分析的关键因素。
Covaris为您解忧
Covaris CryoPrep™ CP02 冷冻粉碎仪, 只需20毫秒,帮您轻松解决样本制备的难题。系统包括一个样品处理袋和一个微处理器控制的平行打击力设备,该设备利用可控的机械打击力快速地击碎封闭样品袋中冰冻的组织样品。粉粹过程仅需20毫秒,且无交叉污染,无雾性损耗。
高质量的蛋白提取
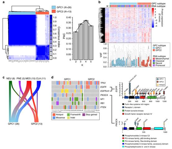
来自韩国首尔延世大学医学院的研究团队发表在nature communications上的研究成果,综合药物蛋白质基因组学定义了异柠檬酸脱氢酶(IDH)野生型胶质母细胞瘤(GBM)的两个亚型具有预后和治疗机会。文中使用Covaris CryoPREP™ CP02 对收集的39例肿瘤组织样本(组织大小为32-243mg)进行粉碎,之后加入裂解液和酶抑制剂,总体积约1mL使用Covaris S220 进行超声,提取蛋白,经过烷基化、胰酶消化、多肽除盐纯化后进行质谱分析。本研究采用LC-MS/MS技术的大规模定量蛋白质组学方法来表征39例IDH野生型GBM肿瘤的异质性。发现IDH野生型GBM可分为两个稳定的蛋白质组亚型,GPC1和GPC2。GPC1肿瘤表现出Warburg样特征、神经干细胞标记物、免疫检查点配体和预后不良的生物标记物FKBP脯氨酸异构酶9(FKBP9)。同时,GPC2肿瘤显示氧化磷酸化相关蛋白、分化的少突胶质细胞和星形胶质细胞标记物以及良好的预后生物标记物磷酸甘油酸脱氢酶(PHGDH)升高。将这些蛋白质组学特征与匹配的患者源性细胞(PDC)的药理学特征相结合,表明mTORC1/2双抑制剂AZD2014对预后不良的PDC具有细胞毒性。本研究的分析将指导GBM的预后和精确治疗策略。
图1:IDH野生型GBM的蛋白质组亚型与临床和基因组特征相关。a基于全局蛋白质组数据,使用1-Pearson相关系数作为距离度量,对IDH野生型GBM样本(N=39)进行一致聚类。b蛋白质组亚型的特征。c river图说明了蛋白质组学和RNA亚型之间的关联。两个子类型之间的边缘宽度与相应样本数成比例。CLA经典型,PNE前神经型,NEU神经型,MES间充质型。卡方检验表明,两种亚型方法之间的相关性不显著(P=0.122)。d与蛋白质组亚型相关的GBM驱动突变。(左)颜色编码矩阵表示GBM中六个频繁突变基因的样本中按蛋白质组亚型分组的cBioPortal注释突变类型。(右)仅在GPC1和GPC2组织中发现的EGFRvIII和PIK3CA的体细胞突变。x轴表示基因中的位置,y轴表示突变的频率。
2021年美国西雅图Fred Hutchinson癌症研究中心临床研究部的团队发表在Cell Reports Medicine上的研究成果,报道了高级别浆液性卵巢癌临床前模型的广泛多组学分析,并确定了与标准护理、铂化疗耐药相关的分子特征。功能数据显示,CPT1A是克服铂耐药的候选治疗靶点。文中使用Covaris CryoPREP™ CP02 对收集肿瘤组织(平均质量0.4 g,范围0.1-1.3 g)进行粉碎,之后加入到1ml的尿素裂解缓冲溶液中,超声处理,提取蛋白,多肽富集并除盐纯化后进行LC-MS分析。另外,还用Covaris M220剪切gDNA至300bp,用于全基因组测序文库制备。目前为止,还没有使用现代蛋白质基因组技术进行研究,以表征癌细胞对铂的反应或了解耐药机制。这项研究中,作者对人类癌细胞对卡铂的动态反应进行了蛋白质基因组学研究,重点是HGSOC患者的细胞系对。除了先前报道的对铂有反应的激酶(例如ATM/ATR/CHEK1、CDKs、PKCs、MAPKs、AKT和AMPK),还发现了HGSOC细胞系中CK2、CDC7和CAMK2A对卡铂有反应的新证据。据报道,CAMK2A的激酶活性可能受到铂诱导的细胞内钙和ROS升高的刺激,激活的CAMK2超磷酸化下游靶分子以刺激ROS并诱导细胞死亡。结果还确定了铂诱导的CK2激活,CK2是一种参与多种细胞过程的多效性激酶,包括细胞增殖和凋亡。CK2被认为是潜在的抗癌治疗靶点,CK2抑制剂在卵巢癌模型中与顺铂有协同作用。除此以外,体外和体内的数据也表明,CPT1A是HGSOC的潜在治疗靶点。
图2:实验设计流程图。
总结
CryoPrep™ CP02作为一款Covaris针对珍贵、难处理样本推出的一款样本粉碎仪器,在蛋白组以及多组学的研究中都有着不俗的表现——使用CryoPREP在生物大分子提取前先粉碎样本,可有效保证组内样本的均质性,保障多组学巨大数据量之间的关联性和一致性。提高样本前处理水平,才能进而提高下游的实验质量。
参考文献:
1.Sejin Oh, Jeonghun Yeom, Hee Jin Cho, et al. Integrated pharmaco-proteogenomics defines two subgroups in isocitrate dehydrogenase wild-type glioblastoma with prognostic and therapeutic opportunities[J]. Nature Communications, 2020, 11:3288.
2.Dongqing Huang, Shrabanti Chowdhury,et al. Multiomic analysis identifies CPT1A as a potential therapeutic target in platinum-refractory, highgrade serous ovarian cancer[J]. Cell Reports Medicine,2021,2:100471.
3.Sara E. DiNapoli, Raúl Martinez-McFaline, Hao Shen, et al. Histone 3 Methyltransferases Alter Melanoma Initiation and Progression Through Discrete Mechanism[J]. Frontiers in Cell and Developmental Biology,2022,10:814216.
想了解更多详情或进行在线交流,请扫下方二维码。
基因有限公司作为Covaris公司在中国的合作伙伴和代理商,为您提供完整的质谱前处理、DNA片段化、ChIP实验、核酸提取等解决方案。基因有限公司的宗旨是“专才为专家服务”,有专业团队为各大科研机构提供安装培训,技术支持,应用培训与售后维护一条龙服务,赢得客户的一致好评与信任。想要了解更多,请关注我们的官方微信“基因快讯”或联系您身边的基因有限公司员工。