
-
生物通官微
陪你抓住生命科技
跳动的脉搏
MERFISH助力又一巨作——【Nature】新皮质锥体神经元亚型多样性控制小胶质细胞状态
【字体: 大 中 小 】 时间:2022年09月28日 来源:
编辑推荐:
MERFISH技术可实现真正意义上的原位单细胞空间基因组分析,让基因的表达和定位可视化,助力揭示锥体神经元亚型的多样性可控制新皮质中小胶质细胞的状态。
小胶质细胞是脑实质中特化的巨噬细胞,在神经元回路组成和组织稳态中起着关键作用。小胶质细胞的密度、形态及其转录组在整个大脑中的空间和时间上都存在差异,这表明外部条件可能驱动环境依赖的小胶质细胞状态。然而,微环境调节小胶质细胞状态的机制在很大程度上是未知的。
2022年8月10日,来自哈佛大学干细胞与再生生物学系Paola Arlotta教授研究团队在Nature上发表题为“Pyramidal neuron subtype diversity governs microglia states in the neocortex”的研究,使用小鼠体感皮层,证明小胶质细胞的密度和分子状态的获得是由锥体神经元类别的局部组成决定的。
作者利用单细胞测序和MERFISH空间转录组分析技术,揭示了不同小胶质细胞群的分子特征和空间分布,并表明某些状态小胶质细胞在特定的皮层中富集,而其他状态则广泛分布于整个皮层。利用新皮质中锥体神经元的转录多样性,研究人员构建了配体-受体图谱,描述了单个锥体神经元亚型和小胶质细胞状态之间的相互作用,揭示了神经元-小胶质细胞通讯的规则。
一、神经元身份控制小胶质细胞密度
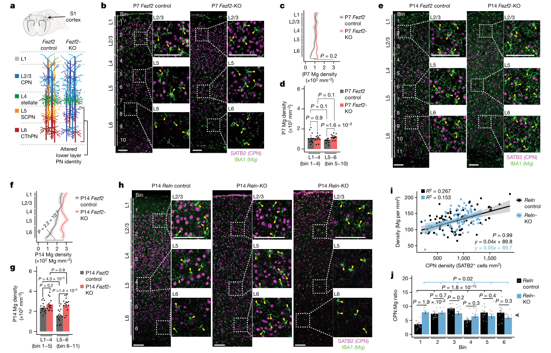
为了确定小胶质细胞是否受到神经元环境的影响,作者使用免疫组织化学方法定量了小胶质细胞在初级体感(S1)皮质中从出生后发育早期到成年期的分布。出生后第7天(P7),小胶质细胞均匀分布于所有层(图1a-d)。然而,到P14并延伸到成年期(P60),与L5-6相比,L1-4层中的小胶质细胞密度更高(图1e-g)。这些发现表明,空间限制的投射神经元(projection neuron,PN)生态位可能决定小胶质细胞的丰度。进一步,通过两种突变模型(Fezf2-KO和Reln-KO)改变PN类别的层状分布后,小胶质细胞密度与每层的PN类别组成相关(图1)。
图1:PN亚型局部控制皮质中的小胶质细胞密度
二、小胶质细胞状态与分层位置相关
为了确定不同皮质层的小胶质细胞是否转录不同,作者使用了Cx3cr1GFP转基因小鼠系结合单细胞RNA测序(scRNA-Seq),从P14和P60小鼠的S1皮质解剖的L1-4、L5和L6纯化GFP+细胞,去除边界相关巨噬细胞(BAMs)、体外激活细胞和低质量细胞后,获取的数据集包括23156个高质量小胶质细胞,聚类显示P14和P60数据集中分别有8个和7个不同的细胞簇(图2c)。同时,不同层的小胶质细胞也有特定簇的显著层分离。如在P14和P60,稳态1分子在L1-4中更丰富,而稳态2分子在L5和L6中更丰富(图2e)。这表明稳态小胶质细胞基于其在皮层内的层状位置上的不同而在转录上也不同,并揭示了分层富集状态和广泛分布状态。
图2:小胶质细胞显示皮质层异质性。a. S1皮质层解剖示意图,在P14和P60 Cx3cr1GFP小鼠中使用FACS选择GFP+神经元,进行scRNA-seq; b.对GFP、CTIP2(CFuPN标记)和DAPI进行免疫染色的解剖的Cx3cr1GFP S1皮质的代表性图像; c、d.P14和P60 scRNA-seq数据的t-SNE图; e. 解剖层P14小胶质细胞簇的比例; f. P14稳态1与稳态2集群中DEG的火山图; g、h.来自P14 scRNA-seq数据的稳态1(g)和稳态2(h)簇的小胶质细胞状态特征分数。
三、平行局部神经元型小胶质细胞状态
作者使用P14 S1皮质上的多重抗错误荧光原位杂交(MERFISH)来定义小胶质细胞状态与PN亚型相关的空间分布。在P14 Cx3cr1GFP脑的3个生物学重复共计20253个细胞中进行75个转录本的MERFISH成像。生成六个聚类,包括薄壁组织中所有主要的细胞类型(图3a、b)。每种细胞类型在其空间分布上表现出差异(图3c),最显著的是PNs,如预期的那样,其主要不存在于L1,以及小胶质细胞,其在L2/3中比在L6中更丰富,与免疫组织化学数据一致(图1g)。对PNs进行子聚类,以表征其多样性并定义皮层。所有Slc17a7+Neurod2+细胞的聚类(图3a)确定了八类PNs,由其基因表达和层流位置进行注释(图3b)。PN亚型表现出与其预期层流位置相对应的空间隔离(图3d)。
接下来,作者描述了小胶质细胞状态的异质性和空间定位。Tmem119+FCRL+小胶质细胞使用富含状态的特征基因进行注释。稳态1小胶质细胞在上层富集,而稳态2小胶质细胞则在深层富集(图3a、b、e)。此外,在L1-4中发现Ccr1High小胶质细胞的丰度更高。比较通过PN亚型定义的层边界证实,稳态1在L2/3中富集,而稳态2在L6中富集(图3f),这与scRNA序列数据一致(图2e)。
随着PN和小胶质细胞身份的建立,作者进一步利用MERFISH数据集的空间分辨率来识别每个稳态小胶质细胞的PN邻近。单个小胶质细胞占据非重叠区域,其突起跨越最大半径25μm。因此,计算了位于每个小胶质细胞区域内的PN亚型的组成。与稳态2小胶质细胞相比,稳态1小胶质细胞更可能在L2/3 CPN附近发现。相比之下,在L6皮质丘脑PNs(CThPN)或L6b亚板神经元附近更可能发现稳态2小胶质细胞(图3g)。总之,这些MERFISH数据证实了小胶质细胞状态的空间分布与相邻PNs的亚类身份相关。
图3:皮质小胶质细胞表现出空间异质性。a. MERFISH数据的t-SNE图按细胞类型(左)、PN亚型(中)和小胶质细胞(Mg)状态(右)划分; b. S1皮层按细胞类型(左)、PN亚型(中)和小胶质细胞状态(右)分类的代表性空间MERFISH图; c-e. 细胞类型(c)、PN亚型(d)和小胶质细胞状态(e)的S1皮质背-腹轴分布的脊图; f. 皮质层稳态小胶质细胞状态频率条形图; g. 单个小胶质细胞附近(细胞体中心25μm半径范围内)的PN亚型组成(颜色编码如f所示)。
四、小胶质细胞状态位置取决于PN类型
作者预测特定皮质层内PN身份的变化会改变分层富集的稳态小胶质细胞的转录特征。利用Fezf2-KO小鼠,通过单核RNA测序(snRNA-seq)从13048个细胞核中提取PNs的转录特性。其皮层的深层PNs不成比例,由深层CPN和CPN样的神经元组成,缺乏CFuPN样神经元群。对照及Fezf2-KO两种基因型的小胶质细胞集簇分析产生八个簇(图4d),对应于Cx3cr1GFP数据集(图2c)中鉴定的相同簇,包括五个非稳态簇(ApoeHigh、先天免疫、炎症、 Ccr1High和增殖性小胶质细胞),以及三组稳态小胶质细胞。Azimuth证实,该数据集中鉴定的小胶质细胞簇与Cx3cr1GFP数据集中识别的簇相似。通过解剖起源层和基因型分析数据,对照簇在解剖层中富集,类似于Cx3cr1GFP数据集(图4e-g)。对照组的解剖层L1-4和L5与Fezf2- KO皮质之间的聚类比例没有差异。然而,解剖层L6中,在Fezf2-KO小鼠中稳态2的比例降低,ApoeHigh增加,接近L1-4中观察到的水平。数据证实,稳态小胶质细胞状态的分层富集取决于PNs局部类型的组成。
图4 : PN类型身份的转换改变了稳态小胶质细胞的分层比例
五、亚型特异性小胶质细胞-PN相互作用
鉴于PN控制附近稳态小胶质细胞的转录特征,那么它们之间的分子介质是什么?作者专注于特定PN或小胶质细胞类别中Fezf2控制的配体-受体相互作用,最能代表亚型限制性PN-小胶质细胞信号传导,并将其细分为4组。这些信号可能负责精细调控局部小胶质细胞的分层富集状态,并作为未来PN-小胶质细胞通信功能测试的资源(图5)。
图5:新皮质中PN-小胶质细胞通讯的配体-受体相互作用组
参考文献:
Stogsdill, J.A., Kim, K., Binan, L. et al. Pyramidal neuron subtype diversity governs microglia states in the neocortex[J].Nature. 2022, 608, 750–756.
2021年,Vizgen率先将整合了MERFISH与超分辨率成像技术的分析系统MERSCOPE™推向市场。基于核心技术MERFISH技术,MERSCOPE™可在1天内对1cm²的组织进行超分辨成像,分辨率≤100纳米,定位单细胞中RNA的空间分布以及定量基因表达。实现真正意义上的原位单细胞空间转录组分析,让基因的表达和定位可视化,推动基因组学的研究步入下一代。
基因有限公司于2022年3月正式签约成为美国Vizgen公司MERSCOPE™ MERFISH超分辨荧光显微成像分析系统在中国的总代理。负责该系统的售前技术咨询、售后安装培训、应用支持等工作。戳下图获得更多一手资料吧~