
-
生物通官微
陪你抓住生命科技
跳动的脉搏
AAV1.NT-3基因治疗可预防老年性肌肉减少症
【字体: 大 中 小 】 时间:2023年03月17日 来源:AAAS
编辑推荐:
一篇新的研究论文发表在《老龄化》杂志第15卷第5期的封面上,题为“AAV1.NT-3基因疗法可以预防老年性肌肉减少症。”
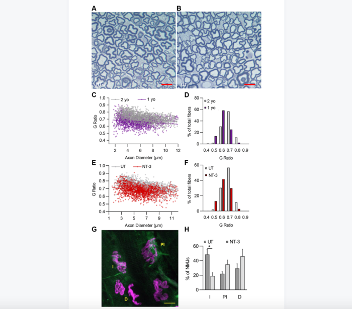
NT-3基因转移改善C57BL/6小鼠周围神经髓鞘厚度和神经肌肉连接处组装。
“考虑到个人的生活成本和生活质量,我们相信我们的研究对老年性肌肉减少症的管理具有重要意义。”
一篇新的研究论文发表在《老龄化》杂志的封面上,题为“AAV1.NT-3基因疗法可以预防老年性肌肉减少症。”
肌肉减少症是在正常衰老过程中发生的肌肉质量和力量的进行性损失,对老年人的生活质量有重大影响。神经营养因子3 (NT-3)是支持雪旺氏细胞存活和分化、刺激轴突再生和髓鞘形成的重要自分泌因子。NT-3参与维持神经肌肉连接(NMJ)的完整性,通过激活Akt/mTOR途径恢复受损的肌肉纤维径向生长。
在这项新研究中,来自全国儿童医院和俄亥俄州立大学的研究人员Burcak Ozes, Lingying Tong, Morgan Myers, Kyle Moss, Alicia Ridgley和Zarife Sahenk使用三肌特异性肌酸激酶(tMCK)启动子限制NT-3在骨骼肌和自互补腺相关病毒血清型1 (scAAV1)的表达作为载体来评估AAV1的治疗效果。NT-3在野生型衰老C57BL/6J小鼠中的表达,这是一种自然衰老和肌肉减少症模型。
“定量组织病理学参数用于解决肌肉、周围神经和NMJ的年龄相关变化。”
注射后6个月,通过跑步至衰竭和旋转试验、体内肌肉收缩力试验和周围神经系统的组织病理学研究(包括NMJ连通性和肌肉)评估治疗效果。AAV1。NT-3基因治疗wt -age C57BL/6小鼠的功能和体内肌肉生理改善,肌肉、周围神经和NMJ的定量组织学支持。
未治疗组的后肢和前肢肌肉显示出肌肉和性别依赖的重塑,纤维尺寸随着年龄的增长而减小,这与10个月大WT小鼠的治疗值一致。分子研究评估了NT-3对远端后肢肌肉氧化状态的影响,并伴有mTORC1激活的western blot分析,与组织学结果一致。
“考虑到肌肉减少症对老年人生活方式和医疗保健系统的负担,我们相信这项临床前研究为AAV提供了强有力的支持。NT-3基因治疗在肌肉减少症的成功管理中,作为未来一个严肃和合理的选择。”