
-
生物通官微
陪你抓住生命科技
跳动的脉搏
【文献速递】且看PacBio SMRT测序如何助力肠道菌群研究!
【字体: 大 中 小 】 时间:2023年05月08日 来源:
编辑推荐:
由于PacBio SMRT测序能测通16S全长,对菌种有更高分辨率,能检测到属、种甚至菌株水平,因此本研究采用PacBio SMRT测序进行肠道微生物群的鉴定,从而揭示BWBDS逆转SILI的作用机制。
PacBio单分子实时测序(SMRT)技术,以其长读长(长度可达25 kb)、高准确率(≥Q30,即超过99.9%的测序精度)、单分子分辨率、高灵敏度、无GC偏好性等优势,在医学、动植物基因组以及微生物研究中都表现出极大的应用优势。今天,就让我们继续分享PacBio SMRT测序在微生物肠道菌群研究中的应用。
研究背景
脓毒症被广泛认为是一种危及生命的器官功能障碍性疾病,是由宿主对感染的反应失调引起的。脓毒症引起的肝损伤(SILI)是脓毒症死亡的一个重要原因,而SILI的发生与不良的临床预后相关。目前越来越多的研究关注脓毒症期间肠道和肝损伤的发病机制,在肠道和肝脏之间建立物理屏障的治疗为SILI提供了更有效的预防和治疗策略。中药复方八味败毒散 (BWBDS) 是从八种传统中药(人参、百合、黄精、金银花、沙棘、杏仁、桔梗和柏皮)提取的有效成分,其主要成分具有抗菌抗炎等多种生理活性,且已成功用于治疗术后感染。然而,BWBDS在多种微生物脓毒症中的治疗潜力尚不清楚。因此,本研究旨在探索BWBDS是否可以通过调节肠道微生物群来逆转SILI。
相关研究“Herbal formula BaWeiBaiDuSan alleviates polymicrobial sepsis-induced liver injury via increasing the gut microbiota Lactobacillus johnsonii and regulating macrophage antiinflammatory activity in mice”发表在《药学学报》英文刊(Acta Pharmaceutica Sinica B)2023年3期。

研究方法与思路
该团队首先应用网络药理学来预测BWBDS的可能机制。运用盲肠结扎和穿刺手术(CLP)诱导脓毒症和相关肝损伤。并应用粪便菌群移植(FMT)和16S rRNA PacBio 单分子实时(SMRT)测序用于验证肠道微生物群的作用。使用氯膦酸盐脂质体和抗白细胞介素-10受体小鼠抗体(anti-IL-10R mAb)探索肠道菌群减轻脓毒症损伤的潜在机制。最终发现中药复方BWBDS和肠道菌群约氏乳杆菌(L. johnsonii)可能是新型治疗脓毒症和脓毒症引起的肝损伤的益生元和益生菌。该研究为治疗脓毒症提供了一种新的思路和治疗手段。
研究结果
BWBDS治疗可保护小鼠免受SILI,该结果与促进巨噬细胞的抗炎活性有关
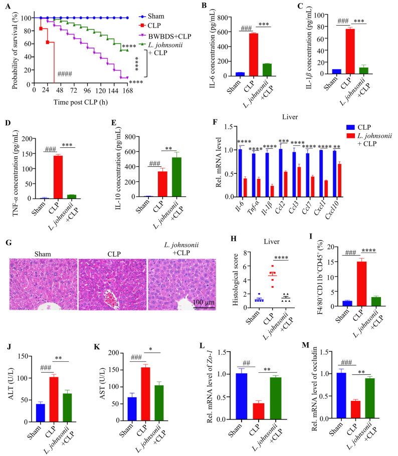
为了确定BWBDS是否能保护小鼠免受CLP诱发的脓毒症,作者在手术前用BWBDS治疗CLP小鼠两周,并在手术结束后用阳性药物头孢西丁钠(CS)治疗三天。结果如图1所示,BWBDS治疗可以明显提高CLP小鼠的生存率,明显降低GLP导致的小鼠促炎症细胞因子的表达,上调抗炎症细胞因子IL-10的水平,改善GLP小鼠的肝损伤,且显著降低肝脏中巨噬细胞的比例。综合来说,BWBDS治疗可保护小鼠免受SILI。

图1. BWBDS对小鼠脓毒症引起的肝损伤具有保护作用。(A)生存率(n = 9-11);血清(B) IL-6,(C) IL-1β,(D) TNF-α,(E) IL-10水平(n=5);(F)肝脏组织中Il-6、Tnf-α、Il-1β、Ccl2、Ccl3、Ccl7、Cxcll、Cxcl10 mRNA水平(n =5);(G)肝脏H&E染色及(H)肝脏组织学评分,直观显示组织形态学特征及定量分析(n=5);(I)肝脏中F4/80+CD11b+CD45+巨噬细胞比例(n=5);(J, K)血清转氨酶ALT和AST 水平(n = 5)。
随后,为确定BWBDS治疗对巨噬细胞的影响,该团队使用流式细胞术分析了肺脏、脾脏和pPBMC中巨噬细胞的变化,结果也发现, BWBDS 治疗可能通过激活M2型巨噬细胞和抑制M1型巨噬细胞的功能产生抗SILI的作用。
BWBDS干预可以调节CLP导致的小鼠肠道菌群紊乱,并缓解SILI
为了研究肠道微生物组的组成是否与抗脓毒症作用相关,该团队通过16S rRNA PacBio SMRT测序检测了小鼠的肠道菌群。α多样性表明,BWBDS处理的小鼠肠道菌群的丰富度和多样性高于CLP组小鼠(图3A-B),厚壁菌门相对丰度和厚壁菌门/拟杆菌门比值显着增加(图3C-D),而拟杆菌和变形菌的相对丰度降低(图3E-F);β多样性显示,BWBDS治疗的肠道菌群组成与CLP组、CS组、CS+BWBDS组相比存在明显差异(图3G);此外,在属水平和种水平上,BWBDS干预小鼠的乳酸杆菌丰度增加(图 3H-I)。总的来说,与 CLP 对照小鼠和 CS 处理的小鼠相比,BWBDS 处理的小鼠具有独特的肠道微生物组成,BWBDS 治疗可能会增加益生菌并减少有害细菌,这可能有助于 BWBDS 的抗 SILI 作用。
另外,由于肠道紧密连接的破坏可能是脓毒症引起的多器官功能障碍的重要途径,因此本研究也检测了肠道紧密连接蛋白的表达,并发现BWBDS治疗显著增加了肠道Zo-1和occludin的mRNA水平。结果表明,BWBDS 治疗可能通过改变肠道菌群对SILI产生影响,其中乳酸菌可能发挥作用。

图3. BWBDS治疗小鼠具有独特的肠道微生物组成。(A)各组观察特征(n=8);(B)各组Shannon指数(n=8);(C)粪便中厚壁菌门水平(n=8);(D)粪便中厚壁菌门/拟杆菌门的比例(n=8);(E)粪便中拟杆菌门水平(n=8);(F)粪便中变形杆菌的水平(n=8);(G)不同组小鼠β多样性分析(n=8);(H)不同处理组前15属的相对丰度(n=8);(I) BWBDS + CLP组与CLP对照组检测到的丰富类群差异的LEfSe分析(n=8);(J, K)肠道中Zo-1和occludin的相对mRNA水平(n=5)。
并且,为进一步验证肠道菌群在BWBDS缓解SILI中的重要作用,研究人员又进行了FMT实验。结果如图4所示,接受BWBDS治疗后小鼠粪菌移植的小鼠存活率明显升高(图 4A);另外,基于16S r RNA测序结果显示,BWBDS粪菌移植小鼠与CLP粪菌移植小鼠之间的肠道菌群组成不同,且BWBDS粪菌移植小鼠乳酸菌丰富度高于CLP菌群移植小鼠(图 4J-L)。总体的结果表明,BWBDS干预后小鼠的肠道菌群可以减轻SILI,这可能与乳酸杆菌的增加和肠道屏障功能的改善有关。

图4. BWBDS治疗的小鼠肠道微生物群可以独立减轻脓毒症引起的肝损伤。(A)存活率(n=5);(B) 粪菌移植小鼠血清中IL-6、IL-1β、TNF-α、IL-10水平(n=5);(C, D)不同粪菌移植小鼠肝脏H&E染色及组织学评分(n=5);(E)肝脏中F4/80+CD11b+CD45+巨噬细胞比例(n=5);(F, G)血清转氨酶ALT、AST水平 (n=5);(I)结肠Zo-1和occludin的相对mRNA水平(n=5);(J) Beta多样性分析(abundance - jaccard) (n=5);(K)不同粪菌移植小鼠中前15个属的相对丰度(n=5);(L) BWBDS粪菌移植小鼠和CLP粪菌移植小鼠之间差异丰度分类群的LEfSe分析(n=5)。
L. johnsonii可以缓解SILI,该过程与促进巨噬细胞的抗炎活性有关,且依赖于巨噬细胞的参与
由于BWBDS处理的小鼠和BWBDS粪菌处理的小鼠体内乳酸菌丰度明显增加,因此研究人员猜测乳酸杆菌可能是宿主对脓毒症肝损伤反应的重要调节因子。为验证此假设,研究人员在对小鼠CLP造模之前灌胃L. johnsonii。结果如图5所示,L. johnsonii可以独立减轻脓毒症引起的肝损伤,其效果与BWBDS的效果一致,BWBDS减轻SILI的作用可能是由约氏乳杆菌的增加介导的。
为研究L. johnsonii是否通过调节巨噬细胞发挥抗SILI的作用,研究人员进一步分析了肺脏、脾脏和pPBMC中巨噬细胞的免疫学变化。结果证实了L. johnsonii治疗的抗SILI作用与促进巨噬细胞的抗炎活性有关。

图5. L. johnsonii可改善脓毒症引起的肝损伤。(A)存活率(n=8);(B-E)血清IL-6、IL-1β、TNF-α、IL - 10水平(n=5);(F)肝脏组织中Il-6、Tnf-α、Il-1β、Ccl2、Ccl3、Ccl7、Cxcl1、Cxcl10 mRNA表达水平(n=5);(G, H)肝脏H&E染色及组织学评分(n=5);(I) F4/80+CD11b+CD45+巨噬细胞在肝脏中的比例(n=5);(J, K)血清转氨酶ALT和AST水平 (n=5);(L, M)测定结肠Zo-1和occludin相对mRNA水平(n=5)。
为进一步验证L. johnsonii的保护作用是否与巨噬细胞有关,研究人员在CLP造模前一天给小鼠腹腔注射Clo-Lipo以耗尽巨噬细胞。结果显示,L. johnsonii改善脓毒症引起肝损伤依赖于巨噬细胞的参与。此外,通过使用IL-10抗体阻断剂发现,L. johnsonii的抗脓毒症作用可能部分依赖于IL-10+ M2型巨噬细胞的抗炎作用。
结论
综上所述,该项研究表明,BWBDS通过调节肠道菌群,尤其是增加益生菌L. johnsonii的水平,从而增强IL-10+ M2型巨噬细胞的抗炎活性,进而达到治疗SILI的目的。
划重点
由于PacBio SMRT测序能测通16S全长,对菌种有更高分辨率,能检测到属、种甚至菌株水平,因此本研究采用PacBio SMRT测序进行肠道微生物群的鉴定,从而揭示BWBDS逆转SILI的作用机制。

原文链接:https://pubmed.ncbi.nlm.nih.gov/36970196/
基因有限公司作为PacBio公司在中国区的代理商,自2011年以来将PacBio第三代单分子实时测序技术引入国内,一直为国内用户提供专业的三代测序系统的安装培训,技术支持,应用培训与售后维护工作,赢得客户的一致好评与信任。基因有限公司将一如既往的支持越来越多的PacBio用户。
