
-
生物通官微
陪你抓住生命科技
跳动的脉搏
In-Cell Western——您的信号通路研究好帮手
【字体: 大 中 小 】 时间:2024年03月15日 来源:基因有限公司
编辑推荐:
In-Cell Western™(ICW)是由LI-COR Biosciences公司开发的一种直接在微孔板内(96/384孔板)对细胞内目标蛋白进行定量免疫荧光检测的方法。此篇文章着重介绍In-Cell Western™在信号通路研究中的应用。
In-Cell Western™(ICW)是由LI-COR Biosciences公司开发的一种直接在微孔板内(96/384孔板)对细胞内目标蛋白进行定量免疫荧光检测的方法。无需进行裂解、制胶、电泳、转膜等步骤,微孔板内的细胞只需经过固定、透化、一抗、二抗孵育、洗涤等步骤后进行微孔板扫描成像,即可实现对细胞内目标蛋白的精确定量。该技术加速新药物的发现,让我们更好地理解基因表达。这将在未来为疾病治疗开辟新的可能性。此篇文章着重介绍In-Cell Western™在信号通路研究中的应用。

中国医学科学院与北京协和医学院蒋建东与李玉环等发现通过上调干扰素应答靶向7-脱氢胆固醇还原酶可对抗肠道病毒A71型复制,该研究于2023年发表在《Antiviral Research》。

背景介绍
肠道病毒A71型(EV-A71)是一种高度传染性病毒,可导致儿童出现严重的神经系统疾病。近年研究表明,病毒感染与胆固醇代谢密切相关。研究人员发现,7-脱氢胆固醇还原酶(DHCR7)是一种在胆固醇合成中起关键作用的酶,参与EV-A71的复制。
部分结果展示
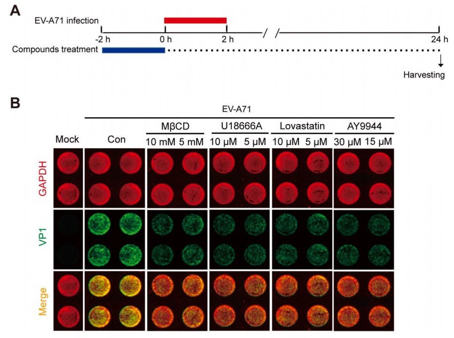
调节胆固醇代谢抑制EV-A71复制
AY9944、U18666A、洛伐他汀和MβCD预处理2h均可显著降低EV-A71 VP1蛋白水平。这些结果表明,阻断胆固醇代谢的不同过程可以显著抑制EV-A71的复制。

图1. (A) EV-A71感染示意图及复方治疗方案。(B)用m - β cd、U18666A、洛伐他汀和AY9944处理HCT-8细胞2h,然后模拟感染或感染EV-A71 (h, MOI = 0.01) 24h,收集细胞在LI-COR Odessey CLx 上进行In-Cell Western检测。
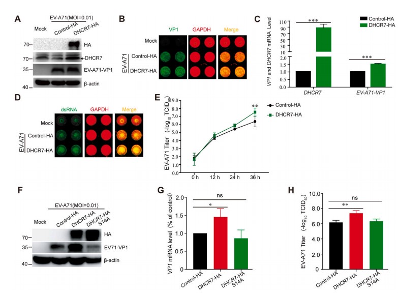
过表达DHCR7可促进EV-A71的复制
如图2D所示,过表达DHCR7可显著提高dsRNA水平。此外,过表达DHCR7也增加了EV-A71的产量(图2E)。S14A突变的DHCR7过表达不再增加VP1水平(图2F)、细胞内病毒RNA水平(图2G)以及EV-A71的产量(图2H),表明DHCR7活性在调节EV-A71复制中起关键作用。

图2. DHCR7的过表达促进EV-A71的复制。用2μg质粒转染HCT-8细胞。转染24h后,HCT-8细胞模拟感染或感染EV-A71(h,MOI=0.01)24h。收集细胞,进行In-Cell Western,Western Blot,qRT-PCR和病毒滴度等指标测定。
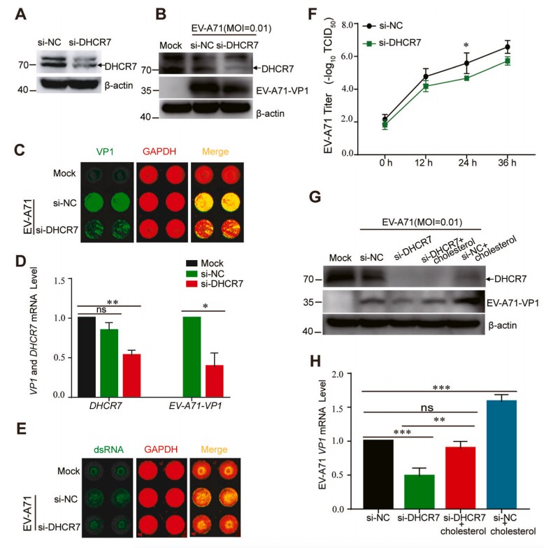
沉默DHCR7可抑制EV-A71的复制
如图3所示,通过siRNA干扰减少内源性DHCR7降低了EV-A71 VP1蛋白(图3B和C)以及细胞内病毒RNA(图3D)的水平。此外,敲低HCT-8细胞中DHCR7的表达也显著降低了dsRNA的水平(图3E)以及EV-A71的产量(图3F)。

图3. 沉默DHCR7可抑制EV-A71的复制。(A)用siRNA转染HCT-8细胞。转染24小时后,收集细胞进行WB检测。(B-F)用siRNA转染HCT-8细胞,转染24h后,将HCT-8细胞模拟感染或感染EV-A71 24h。收集细胞进行Western Blot试验(B)和In-Cell Western试验(C),qRT-PCR试验(D),用终点稀释试验(TCID50)在Vero细胞(F)中检测病毒滴度。(G-H) HCT-8细胞用siRNA转染,转染24h后,用600 μМ胆固醇处理HCT-8细胞2h,然后用EV-A71(h, MOI = 0.01)感染细胞24h,收集细胞进行Western Blot检测(G)和qRT-PCR检测(H) 。
结论
DHCR7的过表达会导致EV-A71复制增加,而降低DHCR7酶活性的S14A突变对EV-A71复制没有影响。用小干扰RNA (siRNA)敲除DHCR7的表达或用药物抑制剂AY9944抑制酶活性可显著抑制EV-A71的复制。向DHCR7敲除细胞或经AY9944处理的细胞中添加胆固醇可挽救EV-A71的复制。 更重要的是,研究人员发现预防性给予AY9944可有效保护小鼠免受致死性EV-A71感染。此外,由DHCR7转化为胆固醇的天然胆固醇前体7-脱氢胆固醇(7-DHC)对EV-A71感染也有类似的作用。从机制上讲,AY9944或7-DHC治疗可特异性促进IRF3磷酸化,从而激活干扰素应答。
文章中多次使用In-Cell Western技术验证胆固醇代谢会影响肠道病毒A71型复制。因其通量高,定量准确和步骤简单等特点,使得研究者在信号通路研究中得心应手。此外,In-Cell Western技术实现原位检测更体现了有细胞环境的真实结果。

图4. 胆固醇代谢影响肠道病毒A71型复制机制图
Odyssey®的丰富应用
LI-COR Biosciences公司的Odyssey® 红外激光成像系统可以实现定量Western Blot检测,具有重复性好、定量准确、 多色荧光成像、背景低、灵敏度高、可直接检测、应用范围广等多种优势,其不仅可以进行孔板的In-Cell Western™检测,还可以实现近红外荧光Western Blot、可见荧光Western Blot 、组织切片成像、On-Cell Western、EMSA/凝胶迁移实验、荧光蛋白质芯片、荧光核酸芯片、考染胶成像、器官成像等多种应用。

Odyssey® 家族

关于我们
基因和LI-COR
LI-COR Biosciences公司在近红外荧光成像领域已有25年的积淀。25年来,LI- Odyssey® 近红外激光成像系统由于可实现Western Blot精确定量,多重Western Blot检测,且重复性更高,通量更高,丰富的应用范围,因而得到了全球生物医学研究人员的信赖。
基因有限公司自2001年以来作为LI-COR产品中国区代理商,为您提供专业的近红外成像技术在定量Western Blot、磷酸化等蛋白修饰化研究、In-Cell Western™、双色EMSA、蛋白芯片、活体成像等方面的解决方案,负责该仪器的售前技术咨询、售后安装培训、应用支持等工作。
欲了解更多详情及应用,欢迎扫描下方微信二维码与我们技术人员一对一在线联系

原文链接:Targeting 7-dehydrocholesterol reductase against EV-A71 replication by upregulating interferon response - ScienceDirect
