
-
生物通官微
陪你抓住生命科技
跳动的脉搏
董瑞蛟团队:序列编码的蛋白质-多嵌段聚合物偶联...
【字体: 大 中 小 】 时间:2024年08月29日 来源:上海交大系统生物医学研究院
编辑推荐:
相关论文“Sequence-encoded bioactive protein- multiblock polymer conjugates via quantitative one-pot iterative living polymerization”为题,于近日发表在《Nature Communications》上
核酸、蛋白质等生物大分子,精准的序列结构对于其最终的功能表达起到了至关重要的作用。蛋白质作为基因功能的执行体,蛋白-蛋白相互作用是机体生命活动的基础。目前,蛋白药物被广泛应用于治疗或缓解各类疾病,其展现出了极大的商业价值和应用潜力。由于蛋白质自身生物稳定性差且体内半衰期短,因此通过制备蛋白质-聚合物偶联物是一种解决蛋白质成药性的有效措施。众所周知,蛋白质-聚合物偶联物中聚合物的序列结构显著影响了蛋白药物的生物功能与临床疗效,然而传统蛋白质-聚合物偶联物无法实现对高分子序列结构的精准控制,进而其生物功能与临床疗效受到了极大限制。因此,亟待开发一种可控合成策略用以精准调控蛋白药物偶联物中聚合物的序列结构,这是该领域面临的前沿科学问题。

针对上述问题,上海交通大学董瑞蛟团队联合达林泰研究员开发了一种定量一锅迭代活性聚合策略(QOILP),该策略能够精确控制链结构、分子量、单体序列和生物功能,从而产生具有精确序列、可调节生物活性的蛋白质-多嵌段聚合物偶联物(图1c)。相关论文“Sequence-encoded bioactive protein- multiblock polymer conjugates via quantitative one-pot iterative living polymerization”为题,于近日发表在《Nature Communications》上。本文第一作者为博士生李紫莹,通讯作者为董瑞蛟研究员、达林泰研究员。该工作得到国家海外优秀青年科学基金、国家自然科学基金、上海市自然科学基金等项目的支持。

图1. 蛋白质-多嵌段聚合物偶联物的合成策略
这种合成方法的优势在于,无需任何中间纯化,即可一锅法原位合成序列可控的多嵌段聚合物蛋白偶联物。作者选用了三种高反应性丙烯酸酯基单体,从而实现对单体序列的精确控制,包括疏水单体甲基丙烯酸酯(MA,M')、亲水单体低聚(乙二醇)丙烯酸酯(OEGA,O')和含有功能团 2-羟乙基丙烯酸酯(HEA,H')的单体,通过一锅迭代ATRP的聚合方法,以BSA-Macro作为大分子引发剂,按预定顺序依次聚合,每个循环的单体转化率定量(>99%)(图2a),得到六种具有精准序列控制的BSA-多嵌段聚合物偶联物:BSA-MMMMMM、BSA-OOOOOO, BSA-HHHHHH、BSA-MMOOHH、BSA-MOHMOH 和BSA-OMOHHM(图2b)。
、
图2. 定量一锅迭代活性聚合策略(QOILP)示意图
随后,作者对六种具有精准序列的BSA-多嵌段聚合物偶联物进行了全原子动力学模拟,这些BSA-多嵌段聚合物偶联物的单体序列显著影响了蛋白质/聚合物相互作用模式。在六种蛋白偶联物中,BSA-HHHHHH具有最大的包覆面积(~1900 Å2)和最低的相互作用能(约-250 kcal/mol)(图3b-c)。进一步,氢键分析证实BSA-HHHHHH与BSA间具有最多的氢键作用(图3d)。对于BSA-MMMMMM和BSA-OOOOOO来说,虽然具有类似的包覆面积与相互作用能,亲水性多嵌段聚合物与BSA之间具有更多的氢键作用(图3d)。结果表明,精确改变或控制聚合物的单体序列可以进一步精确调节蛋白质/聚合物相互作用。作者进一步研究了具有精确的多嵌段聚合物链上每个单体单元的能量贡献,发现这六种偶联物显示出不同的相互作用模式和不同的热点结合位点(图3f)。热点图在原子水平上表明,BSA和多嵌段聚合物中的特定结合位点能够高效调节蛋白质-多嵌段聚合物偶联物的物理化学性质和生物活性。

图3. 全原子分子动力学模拟阐明蛋白质/聚合物相互作用的序列依赖性
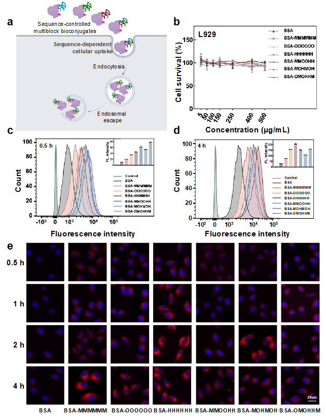
同时,研究者利用QOILP开发了葡萄糖氧化酶(GOx)-聚合物偶联物、以及β-半乳糖苷酶(β-gala)-聚合物偶联物,从而进一步验证了QOILP合成策略的高效性和普适性。为了研究序列可控蛋白-多嵌段聚合物偶联物的细胞摄取行为、体内生物分布、药代动力学等,首先采用MTT分析法证明了BSA 和BSA-多嵌段聚合物偶联物具有良好的生物相容性(图4b)。并利用流式细胞术和共聚焦激光扫描显微镜研究了具有不同序列的BSA-多嵌段聚合物偶联物的序列依赖性细胞摄取行为(图4a、4c-e)。结果表明,具有精确序列控制的多嵌段聚合物极大地促进了L929细胞对所得偶联物的细胞摄取。作者进一步评估单体序列对各种序列控制的 BSA-多嵌段聚合物偶联物体内生物分布的影响,对于BALB/c小鼠静脉注射Cy5.5标记的BSA和Cy5.5标记的BSA-多嵌段聚合物偶联物后,在特定时间点监测BALB/c小鼠的NIR荧光图像(图5a)。并通过分析器官的荧光,进一步研究了BSA和BSA-多嵌段聚合物偶联物的体内生物分布(图5b-c),结果表明多嵌段聚合物的单体序列可以精准调节蛋白质/聚合物相互作用,从而进一步优化其在体内的生物分布。随后,通过给SD大鼠静脉注射BSA和BSA-多嵌段聚合物偶联物,分析了BSA-多嵌段聚合物缀合物在体内的药代动力学(图5d),结果表明,通过对蛋白-多嵌段聚合物偶联物的序列调控,可以显著延长蛋白偶联物在体内的循环时间。

图4. BSA-多嵌段聚合物偶联物在L929细胞中的细胞摄取行为

图5. BSA-多嵌段聚合物偶联物的体内生物分布和药代动力学
总结
本研究开发了一锅法迭代活性聚合策略,利用蛋白作为大分子引发剂,成功合成了一系列具有精准序列结构的蛋白质-多嵌段聚合物偶联物。结果表明,通过序列调控可以高效调节蛋白-聚合物偶联物的物化性质与生物功能,并且序列可控的蛋白质-多嵌段聚合物偶联物在体内外的进胞行为及体内生物分布具有独特的序列依赖性,该工作为下一代精准蛋白药物的开发提供了理论依据和实验基础。
文章链接:
https://www.nature.com/articles/s41467-024-51122-1
稿件来源:董瑞蛟课题组
图文编辑:王华瑶