
-
生物通官微
陪你抓住生命科技
跳动的脉搏
异毛蕊花苷通过调控小胶质细胞极化和氧化应激减轻LPS诱导的小鼠抑郁样行为
【字体: 大 中 小 】 时间:2025年10月01日 来源:Behavioral and Brain Functions 3.3
编辑推荐:
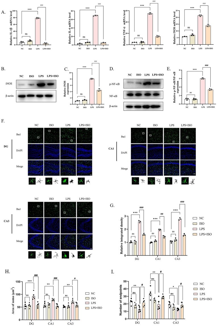
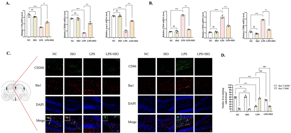
本研究针对神经炎症在抑郁症中的关键作用,探讨了天然产物异毛蕊花苷(ISO)的治疗潜力。研究人员通过体内外实验证实,ISO能有效抑制LPS诱导的小胶质细胞M1型极化,促进M2型转化,并通过调节PI3K/Akt/GSK3β-Nrf2通路减轻氧化应激。研究首次揭示ISO通过激活CREB/BDNF信号通路改善抑郁样行为,为开发新型抗抑郁药物提供了重要理论依据。







生物通微信公众号
知名企业招聘