
-
生物通官微
陪你抓住生命科技
跳动的脉搏
靶向BAFF与IL-17的双特异性单链抗体(bsscFv)的构建及其在系统性红斑狼疮治疗中的机制研究
【字体: 大 中 小 】 时间:2025年10月01日 来源:BMC Biology 4.5
编辑推荐:
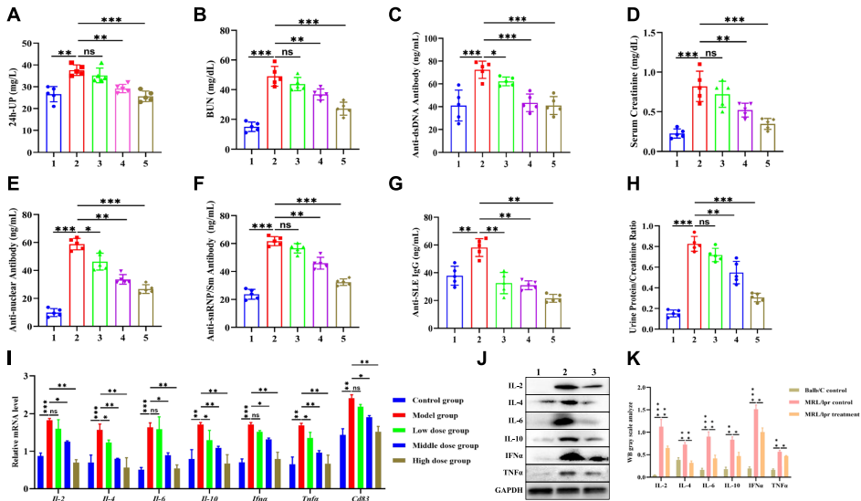
本刊推荐:为解决系统性红斑狼疮(SLE)治疗中单一靶点疗效有限的问题,Xin等研究人员开展了靶向B细胞活化因子(BAFF)和白细胞介素17(IL-17)的双特异性单链抗体(bsscFv)的构建与功能研究。研究通过噬菌体展示技术筛选特异性scFv,构建能同时中和BAFF和IL-17的bsscFv,并在MRL/lpr小鼠模型中验证其治疗效能。结果显示bsscFv可显著降低自身抗体水平、蛋白尿和肾脏病理损伤,调控炎症因子表达,为SLE治疗提供了新型双靶点治疗策略。





生物通微信公众号
知名企业招聘