
-
生物通官微
陪你抓住生命科技
跳动的脉搏
基于基因组学的金沙江与雅砻江软刺裸裂尻鱼遗传结构与适应性特征解析及其对青藏高原隆升的响应
【字体: 大 中 小 】 时间:2025年10月01日 来源:BMC Genomics 3.7
编辑推荐:
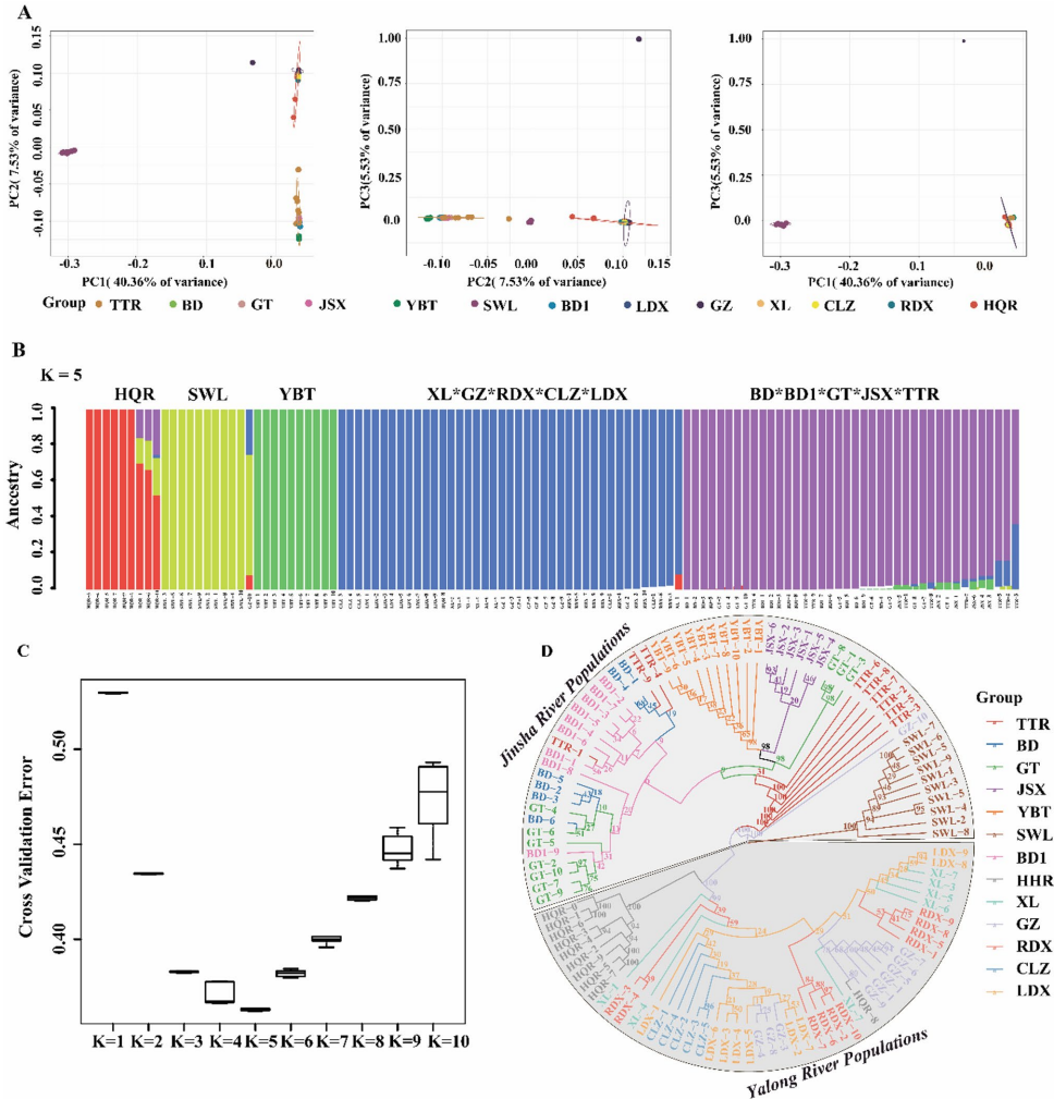
为探究青藏高原隆升对软刺裸裂尻鱼(Schizopygopsis malacanthus)的影响,研究人员通过简化基因组测序(GBS)分析了金沙江(JSR)与雅砻江(YLR)13种群的遗传进化历史。研究发现JSR与YLR种群间存在高度遗传分化(FST>0.15),YLR种群遗传多样性(π、HE、HO)显著高于JSR,高海拔种群有效群体规模逐步扩张且适应性基因富集于DNA修复、光传导及能量代谢通路。该研究揭示了地质事件与气候变迁对高原鱼类演化的驱动机制,为高海拔物种保护提供了遗传学依据。



生物通微信公众号
知名企业招聘