
-
生物通官微
陪你抓住生命科技
跳动的脉搏
机械渗透信号通过调控染色质状态和核相分离决定多能干细胞命运转变
【字体: 大 中 小 】 时间:2025年10月01日 来源:Nature Cell Biology 19.1
编辑推荐:
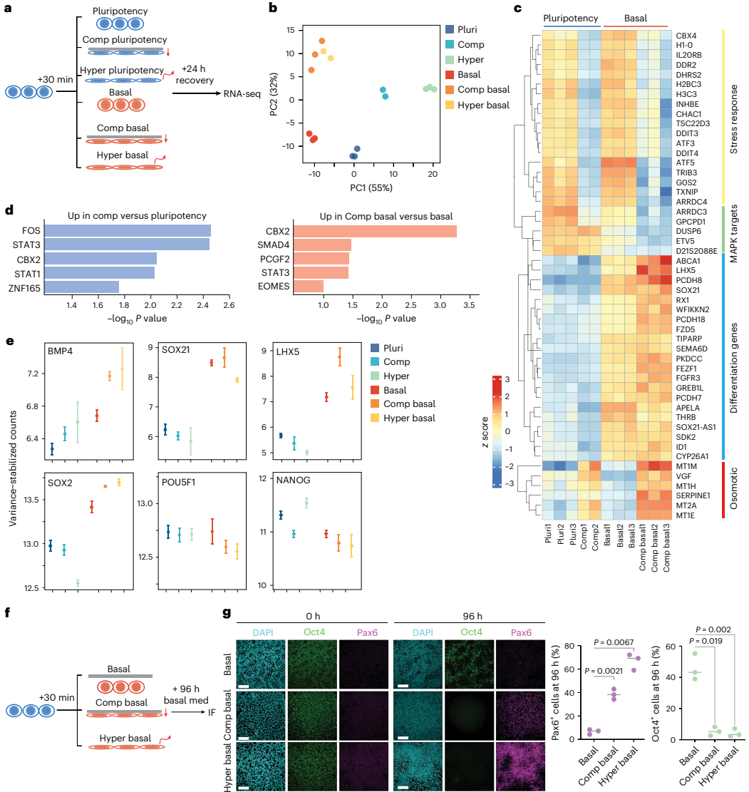
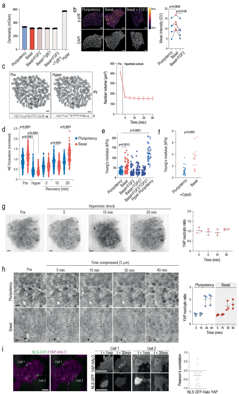
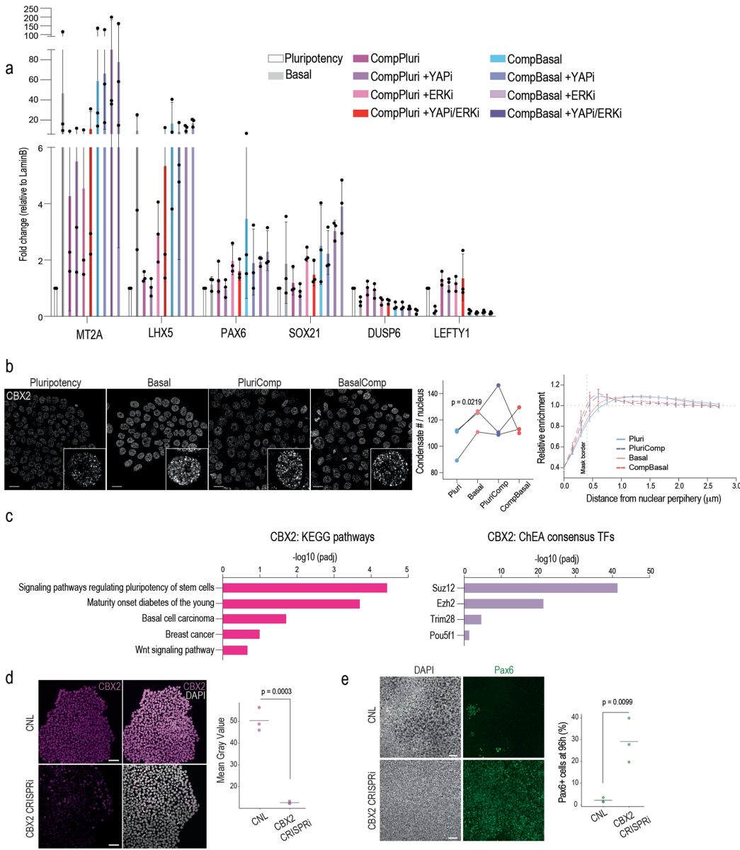
本研究揭示了多能干细胞命运转变过程中机械-渗透信号调控染色质状态的新机制。研究人员发现细胞核形态变化引发的渗透应激通过改变核内大分子拥挤程度和CBX2凝聚体动态,促使分化基因去抑制,为细胞命运转变奠定基础。该研究为理解机械力与生化信号协同调控细胞命运提供了全新视角,对再生医学领域具有重要意义。



生物通微信公众号
知名企业招聘