
-
生物通官微
陪你抓住生命科技
跳动的脉搏
PTGDS在泛癌中的作用机制:肿瘤抑制与免疫调控的新视角及其在乳腺癌治疗中的转化潜力
【字体: 大 中 小 】 时间:2025年10月01日 来源:npj Precision Oncology 8
编辑推荐:
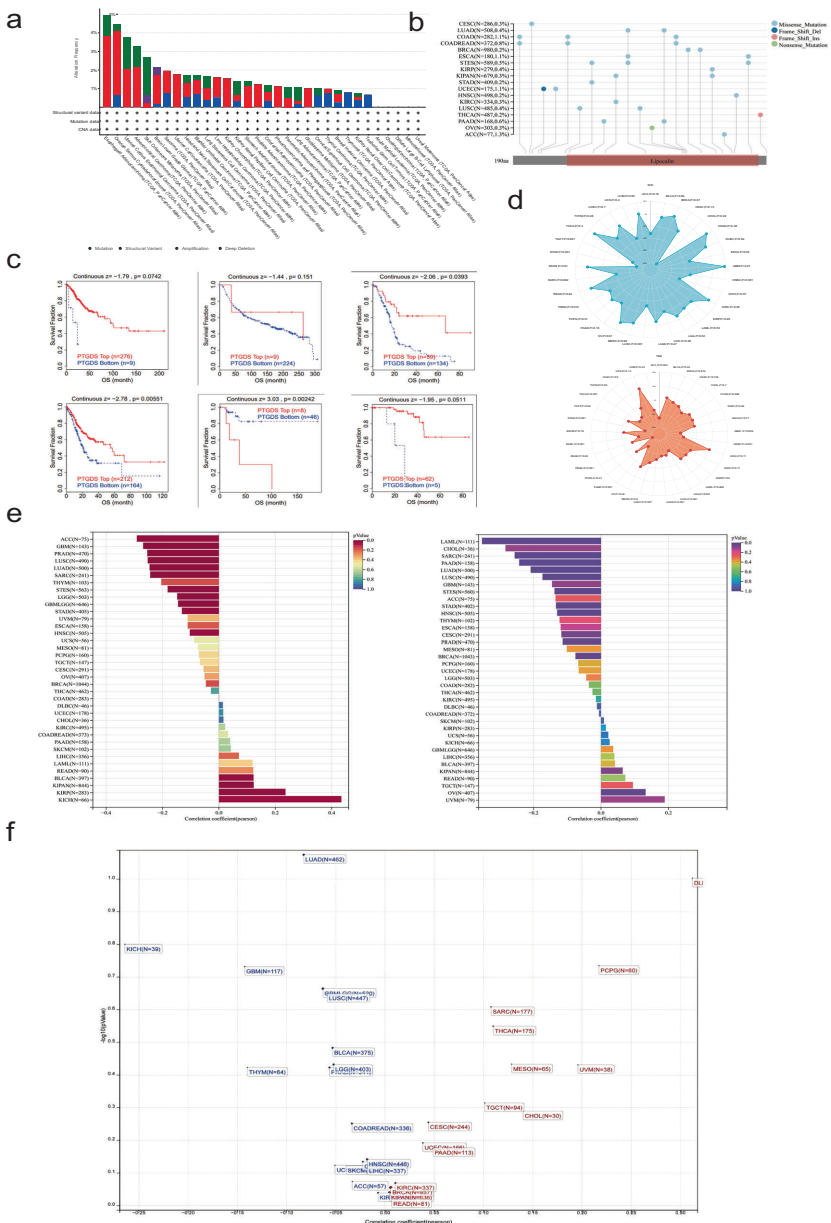
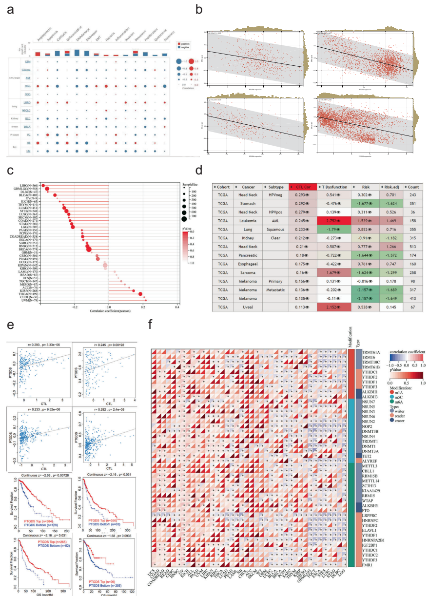
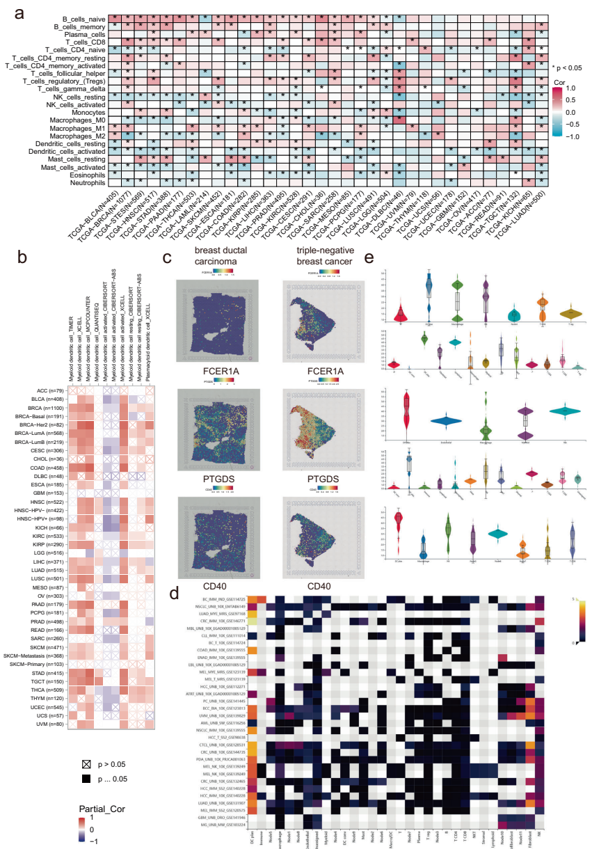
本研究针对前列腺素D2合酶(PTGDS)在泛癌中的表达模式、预后价值及免疫调控功能尚不明确的问题,通过多组学数据分析结合实验验证,系统揭示了PTGDS在多数癌症中作为抑癌基因的作用机制。研究发现PTGDS低表达与乳腺癌不良预后相关,其过表达可抑制肿瘤增殖并增强CD8+ T细胞活性,联合抗PD-L1治疗显著提升疗效,为肿瘤免疫治疗提供了新型生物标志物和联合治疗策略。










生物通微信公众号
知名企业招聘