
-
生物通官微
陪你抓住生命科技
跳动的脉搏
氨基酸调控生物分子凝聚态稳定性与动力学的相分离机制研究
【字体: 大 中 小 】 时间:2025年10月02日 来源:Nature Communications 15.7
编辑推荐:
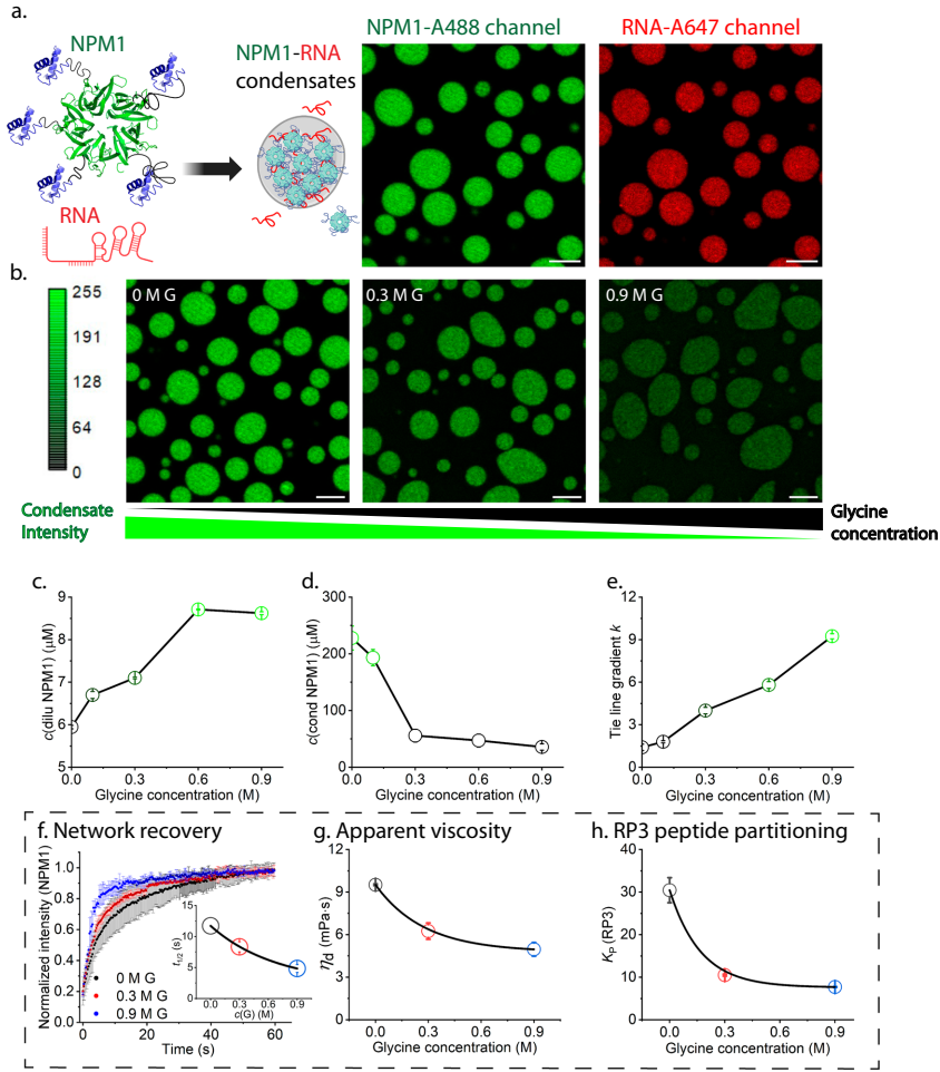
本研究针对氨基酸(AAs)如何影响生物分子凝聚体(BCs)稳定性与动力学的关键问题,通过多模型系统实验揭示甘氨酸通过弱结合蛋白骨架酰胺基和芳香侧链基团,差异化调控π-π堆积与电荷复合驱动的相分离过程,为靶向调控细胞内 condensates 提供了分子设计策略。






生物通微信公众号
知名企业招聘