
-
生物通官微
陪你抓住生命科技
跳动的脉搏
生长素介导番茄果实发育与品质权衡中替代剪接的作用机制研究
【字体: 大 中 小 】 时间:2025年10月02日 来源:BMC Plant Biology 4.8
编辑推荐:
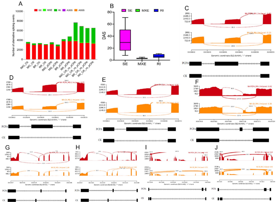
本研究针对合成生长素类似物对氯苯氧乙酸(pCPA)调控番茄果实坐果与发育的分子机制尚不明确的问题,通过整合表型组学、代谢组学、转录组学和替代剪接分析技术,系统揭示了pCPA通过调控激素信号传导、碳水化合物代谢和苯丙烷类生物合成途径,在提高果实产量和均匀成熟度的同时降低风味品质的分子机制。研究发现了836个差异积累代谢物和35,501个差异表达基因,首次证实pCPA通过诱导替代剪接事件调控果实发育进程,为优化园艺育种策略提供了重要理论依据。





生物通微信公众号
知名企业招聘