
-
生物通官微
陪你抓住生命科技
跳动的脉搏
靶向NCF2通过激活PPARα通路抑制铁死亡阻断狼疮肾炎进展的机制研究
【字体: 大 中 小 】 时间:2025年10月02日 来源:Hereditas 2.5
编辑推荐:
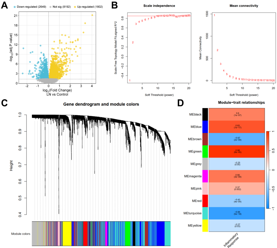
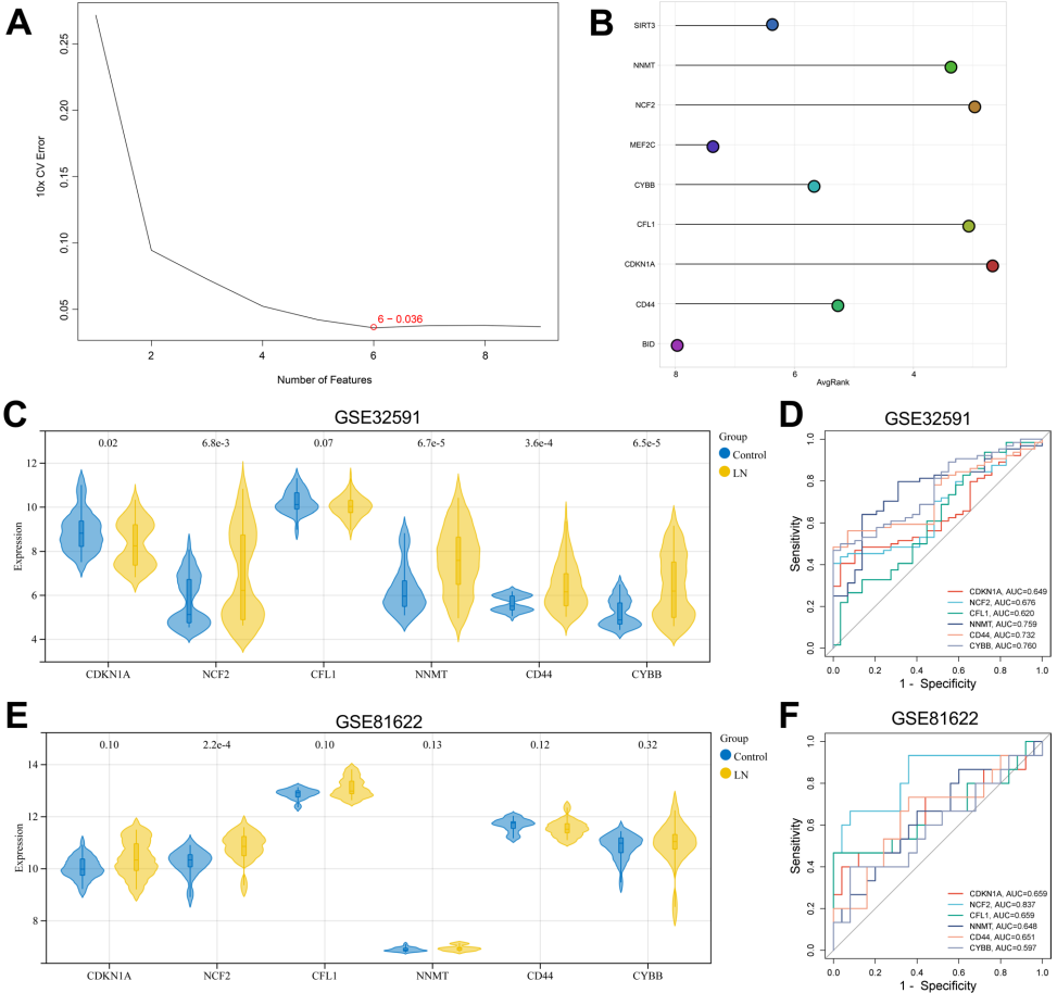
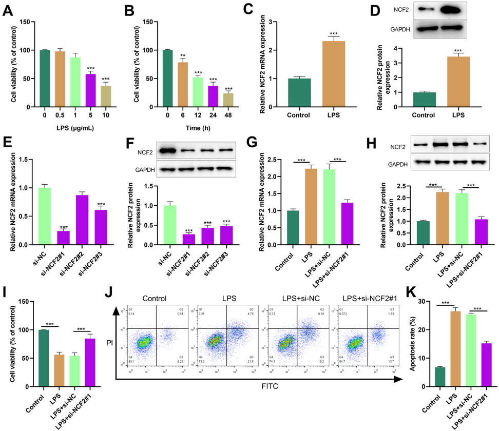
本研究针对狼疮肾炎(LN)中铁死亡机制不明的问题,通过生物信息学筛选和实验验证发现NCF2是LN的关键调控因子。研究表明NCF2 knockdown可通过激活PPARα信号通路抑制铁死亡,减轻肾小管上皮细胞炎症损伤,为LN治疗提供了新的潜在靶点和策略。研究综合运用WGCNA、机器学习算法、免疫浸润分析和体外细胞实验等技术手段,成果发表于《Hereditas》。








生物通微信公众号
知名企业招聘