
-
生物通官微
陪你抓住生命科技
跳动的脉搏
组蛋白去乙酰化酶抑制剂扰动下染色质多层级调控维持转录韧性的机制研究
【字体: 大 中 小 】 时间:2025年10月04日 来源:Epigenetics & Chromatin 3.5
编辑推荐:
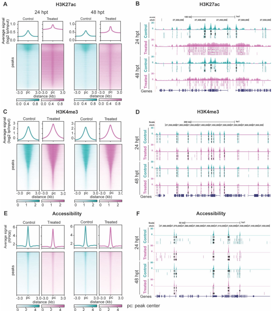
本研究针对组蛋白乙酰化稳态失衡如何影响染色质多层级调控这一核心问题,通过多组学方法系统解析了HDAC抑制剂SAHA处理肺癌细胞后染色质三维结构、可及性、组蛋白修饰(H3K27ac/H3K4me3)和转录表达的动态变化。研究发现乙酰化紊乱并未导致染色质可及性和拓扑结构的全局破坏,而是通过局部尺度的精细调控实现双向基因表达重塑,揭示了表观遗传系统通过多层级的解耦机制维持转录韧性的新规律。





生物通微信公众号
知名企业招聘