
-
生物通官微
陪你抓住生命科技
跳动的脉搏
HOIL-1通过非经典线性泛素化途径稳定HBx蛋白促进乙肝相关肝癌进展的机制研究
【字体: 大 中 小 】 时间:2025年10月07日 来源:Experimental & Molecular Medicine 9.5
编辑推荐:
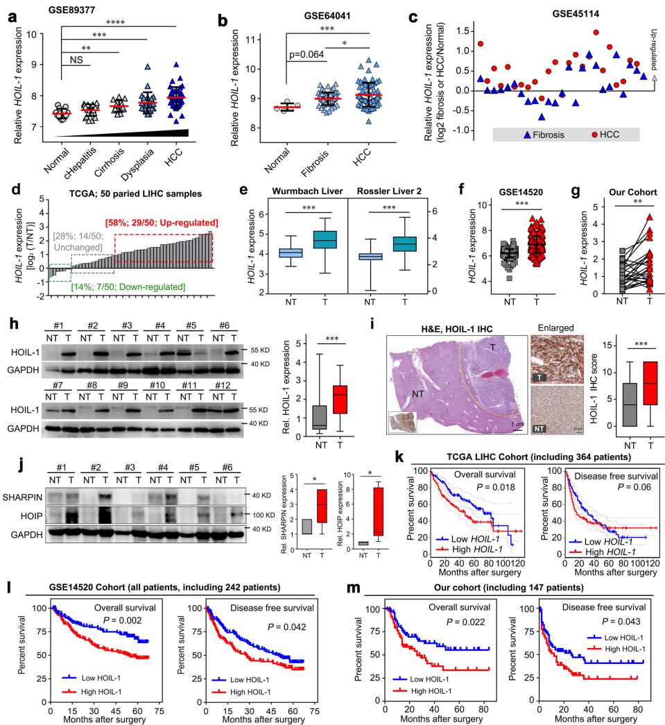
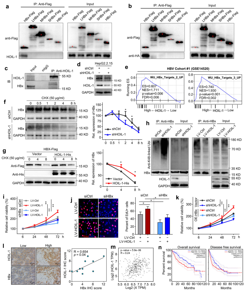
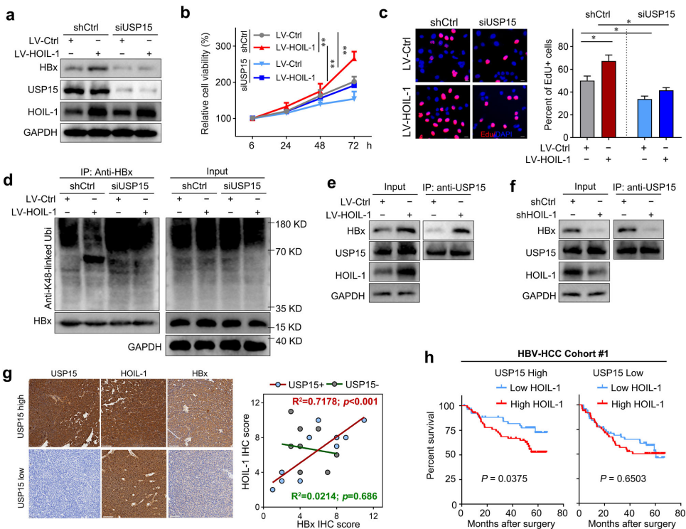
本研究针对乙肝病毒(HBV)相关肝细胞癌(HCC)中线性泛素链组装复合体(LUBAC)的作用机制不明确的问题,通过多组学分析发现HOIL-1(RBCK1)亚基在HBV-HCC中特异性高表达且与不良预后相关。研究人员采用基因敲降、动物模型和分子互作实验,揭示HOIL-1通过招募去泛素化酶USP15减少HBx蛋白的K48连接泛素化降解,从而增强其稳定性并促进肿瘤恶性进展。该发现为HBV-HCC提供了独立于LUBAC酶活性的新治疗靶点,具有重要临床转化价值。






生物通微信公众号
知名企业招聘