
-
生物通官微
陪你抓住生命科技
跳动的脉搏
SENP1通过去SUMO化ENO1驱动胃癌糖酵解及顺铂耐药性的机制与靶向治疗研究
【字体: 大 中 小 】 时间:2025年10月09日 来源:Journal of Experimental & Clinical Cancer Research 12.8
编辑推荐:
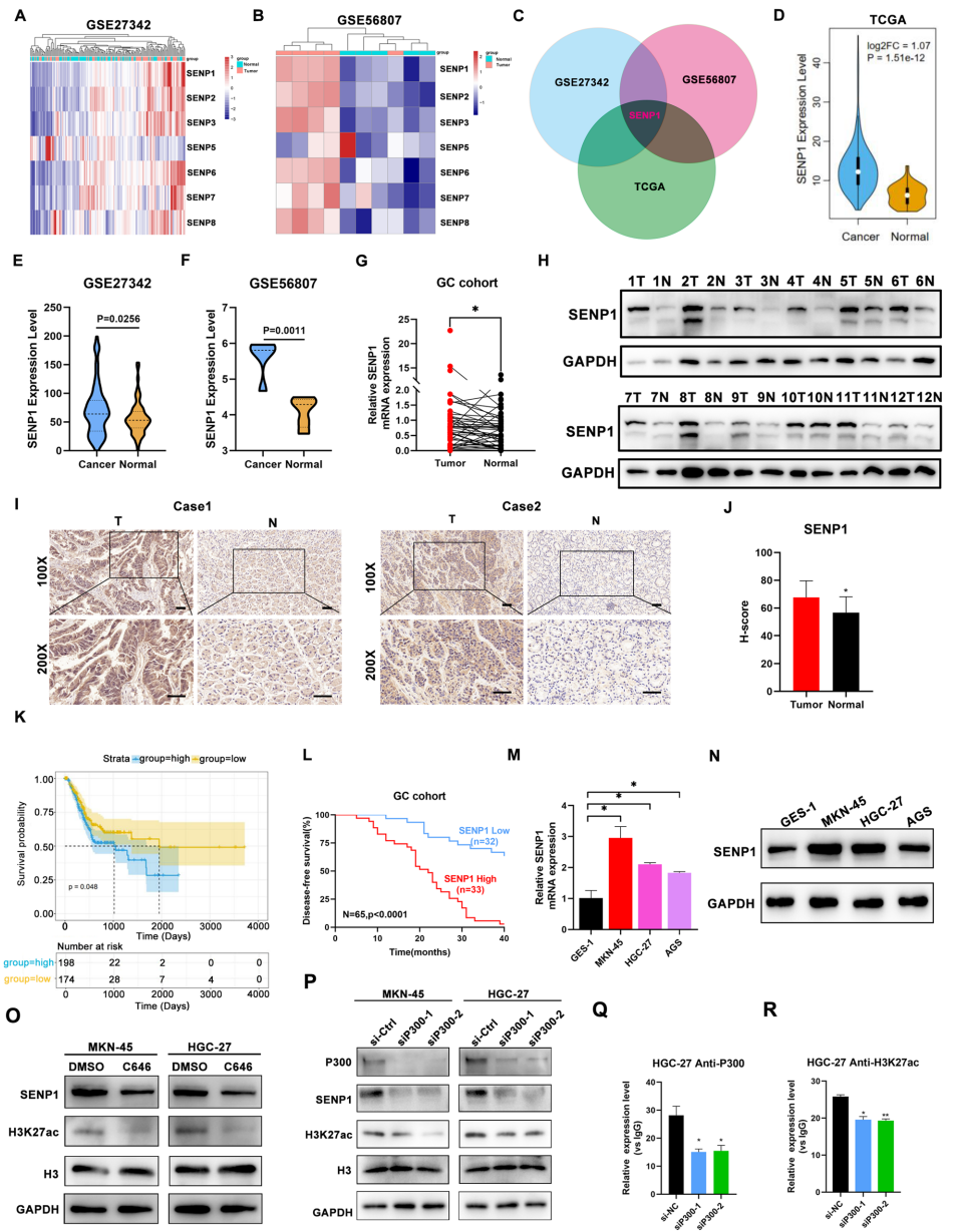
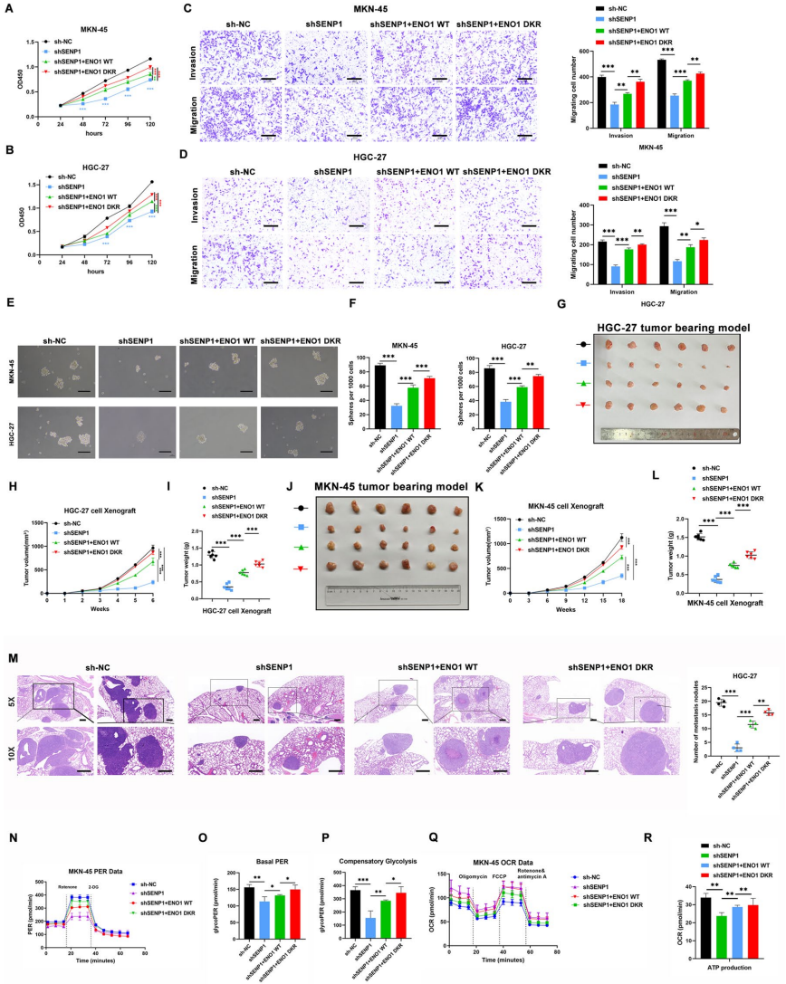
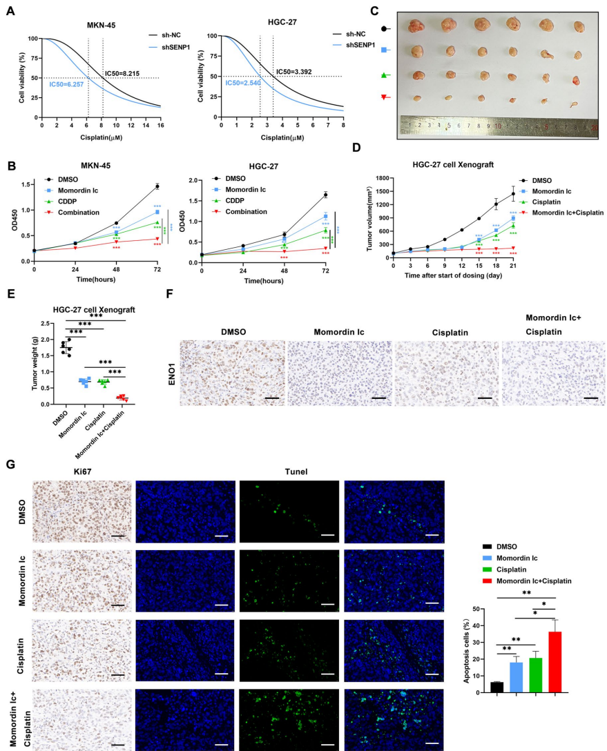
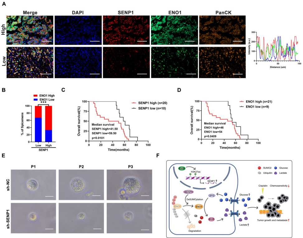
本研究针对胃癌治疗中顺铂耐药性及代谢重编程难题,揭示了去SUMO化酶SENP1通过稳定ENO1促进糖酵解的关键机制。团队通过多组学分析、功能实验及动物模型证实SENP1-ENO1轴驱动胃癌恶性进展,并发现天然抑制剂Momordin Ic可协同顺铂显著抑制肿瘤生长。该研究为克服胃癌化疗耐药提供了新靶点和联合治疗策略。







生物通微信公众号
知名企业招聘