
-
生物通官微
陪你抓住生命科技
跳动的脉搏
不确定性条件下眶额皮层而非次级运动皮层对选择与结果神经编码的调控作用
【字体: 大 中 小 】 时间:2025年10月09日 来源:Nature Communications 15.7
编辑推荐:
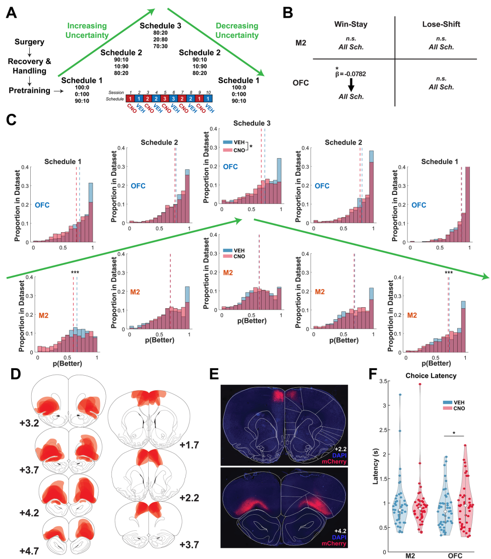
本研究针对眶额皮层(OFC)与次级运动皮层(M2)在不确定性奖励学习中的分工机制展开研究。通过钙成像技术与支持向量机解码,发现M2在所有确定性条件下均能高精度编码选择信息,而OFC在更高不确定性条件下对选择与结果的表征显著增强。化学遗传学抑制实验进一步表明,OFC神经元支持所有不确定性水平的学习过程,而M2仅在最确定条件下发挥作用。该研究揭示了前额叶皮层在适应性学习中的功能异质性,为理解决策神经机制提供了重要依据。





生物通微信公众号
知名企业招聘