
-
生物通官微
陪你抓住生命科技
跳动的脉搏
DGKα抑制剂Ritanserin增强Chiauranib对转化性滤泡淋巴瘤的抗肿瘤效应及其机制研究
【字体: 大 中 小 】 时间:2025年10月10日 来源:Annals of Hematology 2.4
编辑推荐:
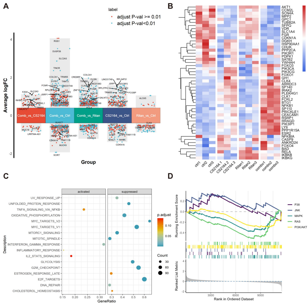
本研究针对转化性滤泡淋巴瘤(t-FL)缺乏标准有效治疗的临床难题,通过开展DGKα抑制剂Ritanserin与多靶点激酶抑制剂Chiauranib的联合治疗研究,发现该方案能协同诱导细胞凋亡并抑制肿瘤生长。其机制涉及双重阻断PI3K/AKT/mTOR和RAF/MEK/ERK信号通路,并下调c-Myc、BCL-xL和MCL-1表达,为t-FL治疗提供了新的策略选择。







生物通微信公众号
知名企业招聘