
-
生物通官微
陪你抓住生命科技
跳动的脉搏
人iPSC来源肠上皮单层对微生物毒素LPS与尼日利亚菌素的促炎响应机制研究及其在肠道屏障功能评估中的意义
【字体: 大 中 小 】 时间:2025年10月10日 来源:Archives of Toxicology 6.9
编辑推荐:
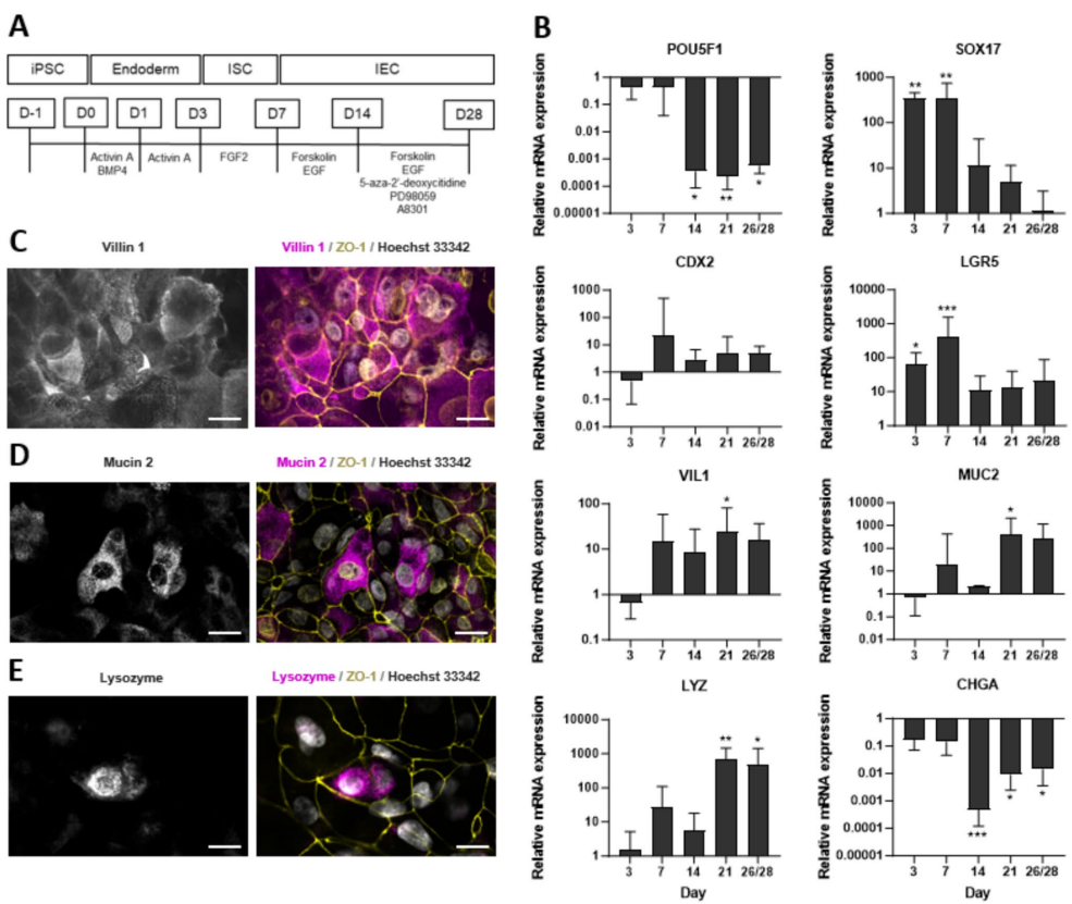
本研究针对传统Caco-2细胞模型在模拟肠道炎症反应中的局限性,开发了人诱导多能干细胞(iPSC)分化的肠上皮细胞(IEC)模型,通过LPS与尼日利亚菌素(nigericin)联合暴露实验,证实iPSC-IEC模型可显著响应毒素刺激,表现为屏障完整性下降(TEER降低)、细胞毒性(LDH释放)及促炎因子(IL-6、IL-8、TNF-α)的基因表达与分泌上调,而Caco-2模型无显著响应,表明iPSC-IEC模型在模拟肠道炎症反应与屏障功能障碍中具有更高敏感性与生理相关性,为炎症性肠病(IBD)机制研究与化合物安全性评价提供了更优工具。


生物通微信公众号
知名企业招聘