
-
生物通官微
陪你抓住生命科技
跳动的脉搏
基因组新生儿筛查的临床转化:BabyScreen+研究证实可行性、可接受性与临床效益
【字体: 大 中 小 】 时间:2025年10月10日 来源:Nature Medicine 50
编辑推荐:
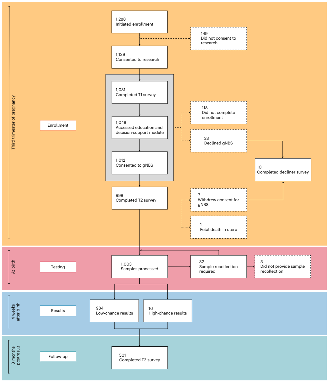
《自然-医学》推荐:为解决传统新生儿筛查(stdNBS)疾病覆盖有限、添加新病种耗时过长的问题,澳大利亚研究团队开展前瞻性队列研究BabyScreen+,对1,000名新生儿进行针对605个早期发病、严重可治疾病的基因组新生儿筛查(gNBS)。研究发现gNBS检出率显著高于stdNBS(1.6% vs. 0.1%),平均报告时间13天,父母决策后悔率极低(中位数0),>99%参与者支持全民普及。该研究为gNBS纳入公共卫生系统提供了关键实施证据。





生物通微信公众号
知名企业招聘