
-
生物通官微
陪你抓住生命科技
跳动的脉搏
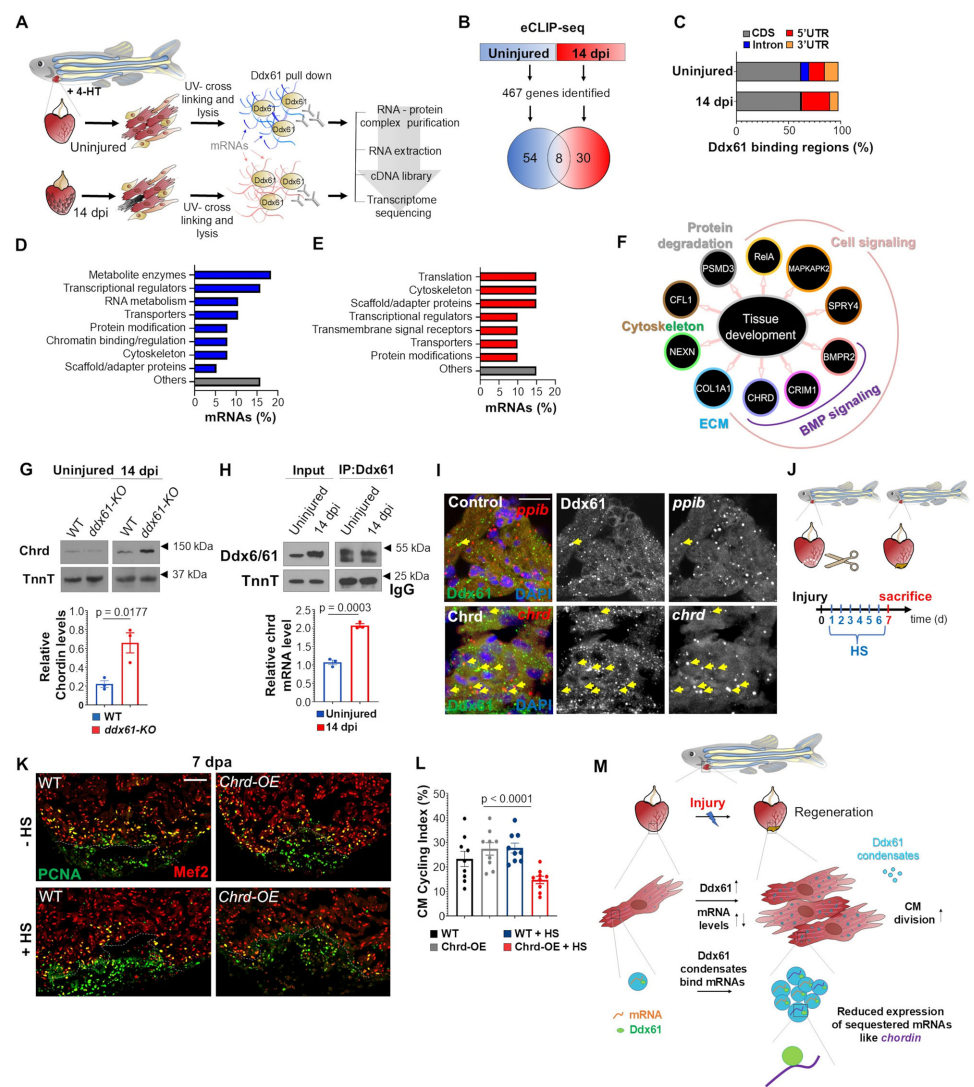
Ddx61相分离凝聚体通过调控mRNA分选机制精细调控心脏再生程序
【字体: 大 中 小 】 时间:2025年10月11日 来源:Nature Communications 15.7
编辑推荐:
本研究针对心脏再生过程中转录后调控机制不明的科学问题,通过多物种模型揭示RNA解旋酶Ddx61在心肌细胞增殖过程中形成动态生物分子凝聚体,通过抑制BMP信号通路拮抗剂Chordin的翻译表达,从而促进心肌细胞增殖和心脏再生。该发现为增强哺乳动物心脏再生能力提供了新靶点。



生物通微信公众号
知名企业招聘