
-
生物通官微
陪你抓住生命科技
跳动的脉搏
具有ROS调节和免疫抑制功能的工程化外泌体用于改善狼疮性肾炎的治疗
【字体: 大 中 小 】 时间:2025年10月11日 来源:Journal of Nanobiotechnology 12.6
编辑推荐:
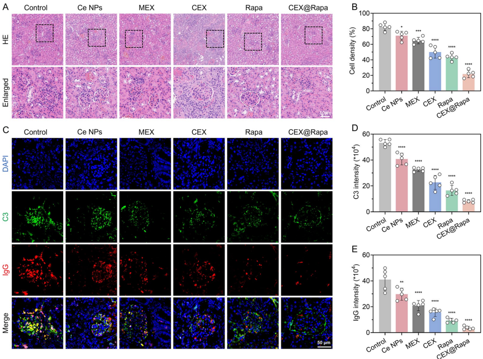
本研究针对狼疮性肾炎(LN)治疗中免疫抑制剂系统性给药副作用大、靶向性差的问题,开发了一种新型纳米杂化材料CEX@Rapa。该材料通过将二氧化铈(Ce)纳米颗粒与负载雷帕霉素的间充质基质细胞来源外泌体(MEXs)结合,实现了对肾脏炎症部位的靶向递送、活性氧(ROS)清除及免疫调节功能。实验表明,CEX@Rapa能显著缓解MRL/lpr小鼠的LN症状,促进肾脏修复,为自身免疫疾病治疗提供了新策略。






生物通微信公众号
知名企业招聘