
-
生物通官微
陪你抓住生命科技
跳动的脉搏
靶向线粒体聚合物cLipG/CuET通过激活cGAS/STING通路增强胆管癌免疫治疗
【字体: 大 中 小 】 时间:2025年10月11日 来源:Journal of Nanobiotechnology 12.6
编辑推荐:
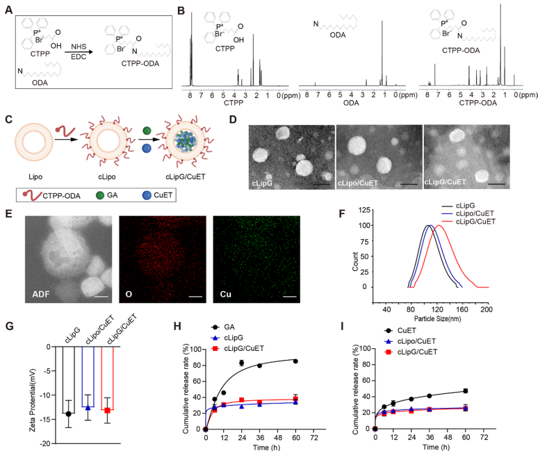
本研究针对细胞外基质重塑导致化疗药物治疗肝内胆管癌(ICC)疗效不佳的问题,设计了一种基于甘草酸(GA)和二乙基二硫代氨基甲酸铜(CuET)的纳米复合物cLipG/CuET。该复合物通过GA打开线粒体通透性转换孔(MPTP),促进Cu(II)通过铜毒性破坏线粒体功能,激活巨噬细胞中的cGAS-STING信号通路,显著增强线粒体活性氧(mtROS)产生,并促进受损线粒体DNA(mtDNA)从ICC细胞中逃逸,从而增强M1极化癌症相关巨噬细胞的免疫反应。在小鼠模型中,cLipG/CuET静脉给药将ICC从“冷”肿瘤转化为“热”肿瘤,与免疫检查点抑制剂aCTLA-4协同作用,为ICC患者提供了新的治疗策略。







生物通微信公众号
知名企业招聘