
-
生物通官微
陪你抓住生命科技
跳动的脉搏
ALKBH8通过密码子特异性翻译调控KRAS表达驱动结直肠癌发生的新机制
【字体: 大 中 小 】 时间:2025年10月14日 来源:Nature Communications 15.7
编辑推荐:
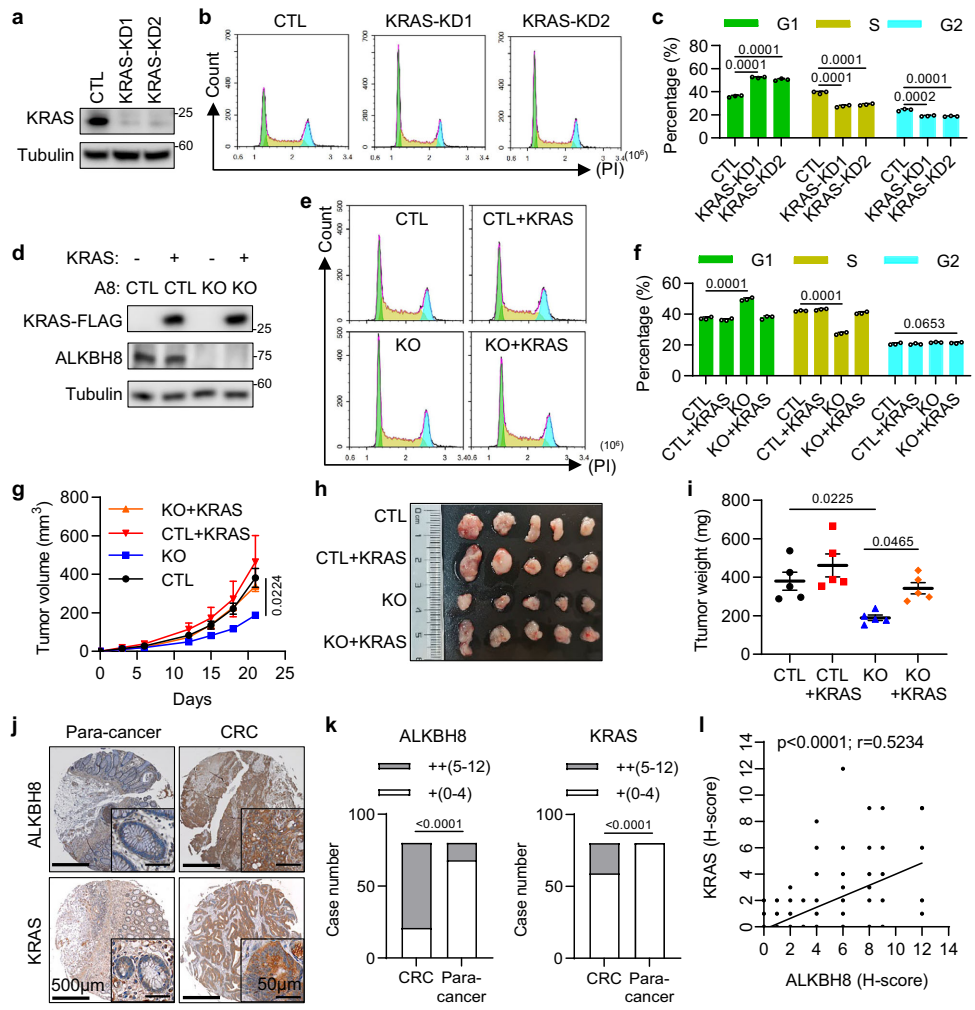
本研究针对结直肠癌中Wnt/β-catenin信号通路异常激活但翻译水平调控机制不清的问题,发现ALKBH8作为β-catenin直接靶基因,通过催化tRNA wobble尿苷第34位mcm5U修饰,促进富含A-结尾密码子(AAA/CAA/GAA/AGA/GGA)的mRNA翻译延伸。特别证实了ALKBH8通过密码子依赖性方式调控KRAS翻译,其甲基转移酶活性是维持肠道肿瘤发生的关键。这项发表于《Nature Communications》的研究揭示了tRNA修饰介导的翻译调控新机制,为结直肠癌治疗提供了潜在靶点。






生物通微信公众号
知名企业招聘