
-
生物通官微
陪你抓住生命科技
跳动的脉搏
DMP-1通过整合素αvβ3/MAPK信号通路促进心脏瓣膜间质细胞成骨分化在主动脉瓣钙化中的作用机制研究
【字体: 大 中 小 】 时间:2025年10月15日 来源:In Vitro Cellular & Developmental Biology - Animal 1.5
编辑推荐:
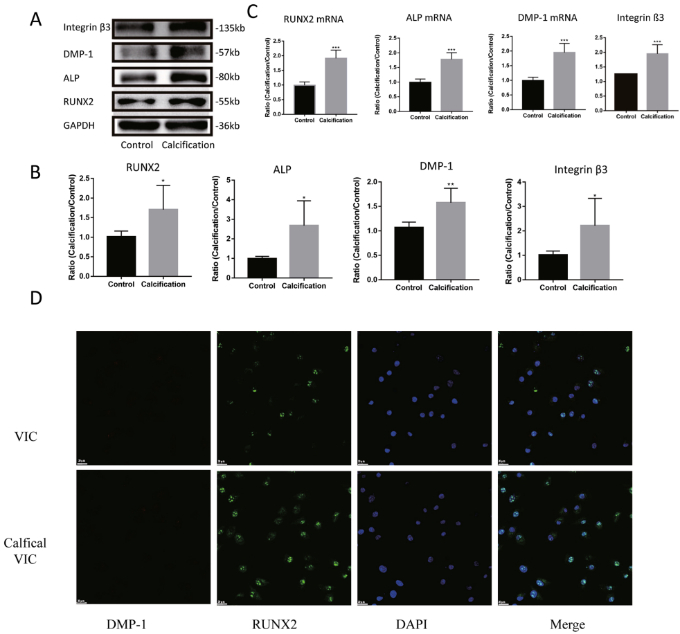
本研究针对钙化性主动脉瓣疾病(CAVD)缺乏有效药物治疗的临床难题,探讨了牙本质基质蛋白-1(DMP-1)在瓣膜钙化过程中的关键作用。研究人员通过临床样本分析和体外实验证实,DMP-1通过其RGD结构域与整合素αvβ3受体结合,激活MAPK信号通路(RAF/RAS/MEK/p-ERK1/2),显著促进瓣膜间质细胞(VICs)向成骨细胞分化,导致RUNX2和ALP等成骨标志物表达上调。该发现为CAVD的靶向治疗提供了新的理论依据。





生物通微信公众号
知名企业招聘