
-
生物通官微
陪你抓住生命科技
跳动的脉搏
人肾上腺皮质类器官实现组织再生与疾病建模新突破
《Stem Cell Reports》:Human adrenocortical organoids for tissue regeneration and disease modeling
【字体: 大 中 小 】 时间:2025年10月18日 来源:Stem Cell Reports 5.1
编辑推荐:
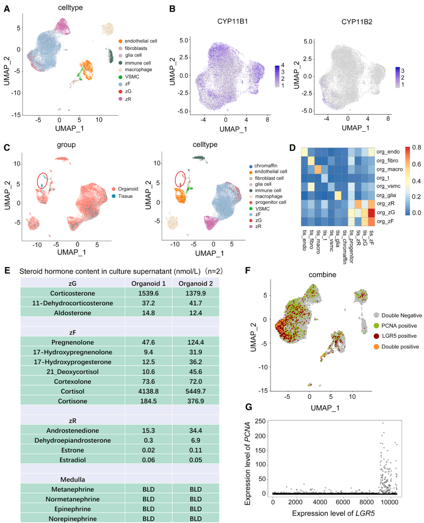
本研究针对原发性肾上腺皮质功能不全缺乏有效细胞替代疗法的临床难题,建立了可扩增的3D人肾上腺皮质类器官(ACO)培养体系。该模型成功模拟了束状带细胞特征,具备ACTH调控的皮质醇分泌功能,并在肾上腺切除小鼠模型中验证其组织再生与激素替代治疗潜力。同时通过引入PRKACA L206R热点突变构建了库欣综合征疾病模型,为肾上腺疾病机制研究和再生医学应用提供了创新平台。





生物通微信公众号
知名企业招聘