
-
生物通官微
陪你抓住生命科技
跳动的脉搏
小鼠部分肝切除中细胞网络图谱揭示肝再生调控新机制
《Stem Cell Reports》:Cell networks in the mouse liver during partial hepatectomy
【字体: 大 中 小 】 时间:2025年10月24日 来源:Stem Cell Reports 5.1
编辑推荐:
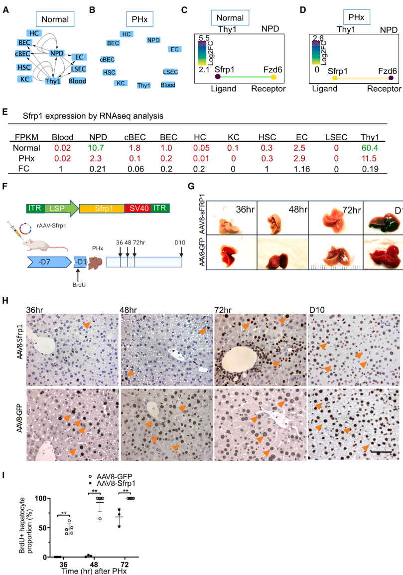
本研究通过分离10种小鼠肝脏细胞群体并分析其转录组,首次构建了肝脏稳态和再生状态下的细胞间相互作用网络图谱,揭示了超5万个潜在配体-受体相互作用,并发现约半数在部分肝切除(PHx)后发生改变。研究人员通过功能验证发现Fstl1和Sfrp1两个新型信号分子分别具有促进和延缓肝再生的作用,为组织再生研究提供了新平台。


生物通微信公众号
知名企业招聘