
-
生物通官微
陪你抓住生命科技
跳动的脉搏
基于复用混沌的抗干扰一体化感知与通信系统研究
《IEEE Transactions on Radar Systems》:Interference Resilient Integrated Sensing and Communication Using Multiplexed Chaos
【字体: 大 中 小 】 时间:2025年11月20日 来源:IEEE Transactions on Radar Systems
编辑推荐:
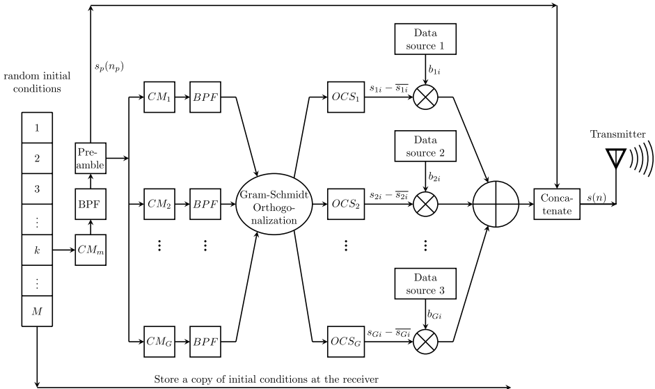
本文推荐一项关于一体化感知与通信(ISAC)系统的创新研究。为解决频谱拥挤环境下雷达与通信系统共存难题,研究人员提出基于复用混沌信号处理技术的波形设计方法。该研究通过多路混沌振荡器输出编码信息,并采用复用技术显著提升数据速率。研究结果表明,所提波形在Rician多径信道中具有优异的误码率性能,通过相关性和模糊函数分析证实其适用于高分辨率雷达成像,且对有意/无意干扰具有天然抗性。这项工作为ISAC系统提供了兼具高数据速率、高分辨率成像和强抗干扰能力的波形解决方案。




生物通微信公众号
知名企业招聘