
-
生物通官微
陪你抓住生命科技
跳动的脉搏
《Nature》研究揭示乳腺癌预防的全新分子机制——MMI激光显微切割+Covaris微量蛋白提取功不可没!
【字体: 大 中 小 】 时间:2025年12月16日 来源:基因有限公司
编辑推荐:
值得关注的是,该研究成功整合MMI Cellcut激光显微切割与Covaris聚焦式超声技术,实现乳腺组织特定区域的精准取样与高效蛋白提取,为空间蛋白质组学分析筑牢关键技术支撑。
近期,发表于《Nature》的重磅研究《Anti-progestin therapy targets hallmarks of breast cancer risk》,基于临床研究项目“乳腺癌-抗孕激素预防研究1”(BC-APPS1,注册号:NCT02408770)系统性探索抗孕激素疗法的防癌潜力。该研究聚焦24名绝经前乳腺癌高风险女性,经12周醋酸乌利司他干预与“治疗前-治疗后”配对活检分析,揭示了乳腺癌预防的全新分子机制。值得关注的是,该研究成功整合MMI Cellcut激光显微切割与Covaris聚焦式超声技术,实现乳腺组织特定区域的精准取样与高效蛋白提取,为空间蛋白质组学分析筑牢关键技术支撑。

MMI激光显微切割:空间精准取样的“显微手术刀”
研究选取4名参与者治疗前后的福尔马林固定石蜡包埋(FFPE)活检组织样本,制作5 μm厚切片并经HE染色后,借助MMI CellCut激光显微切割系统的超高精度切割能力,精准分离小叶上皮及小叶周围基质区域累计0.05 mm3(图3a)。这一区域是乳腺上皮细胞与基质相互作用的关键部位,也是抗孕激素疗法可能发挥作用的核心靶点。

图3a. 从醋酸乌利司他治疗前和治疗后的苏木精-伊红(HE)染色组织切片中,对小叶上皮及小叶周围基质(距上皮可见边缘25 um范围内)进行激光显微切割。左侧为未切割组织的代表性示例,右侧为激光切割收集后的组织。比例尺为100 um。
激光显微切割解决了传统取样方法中组织异质性的难题,排除了远处基质、免疫细胞等无关成分的干扰,确保了后续蛋白质组学分析的样本特异性。正是基于该技术获取的精准样本,研究才得以明确细胞外基质(ECM)重塑主要发生在小叶周围关键区域,且与管腔祖细胞活性抑制直接相关,为“上皮-基质相互作用调控乳腺癌风险”的机制提供了直接实验依据。
Covaris聚焦式超声:微量样本蛋白提取的“高效助力器”
在获取MMI激光显微切割的0.05 mm3微量组织样本后,为实现微量样本的充分裂解与蛋白高效释放,最大化后续质谱分析的多肽检出量与数据丰富度,依托Covaris聚焦式超声在微量样本处理中的独特优势,研究团队采用 Covaris LE220-Plus 聚焦式超声仪开展蛋白提取处理:先将分离后的组织样本悬浮于含5% SDS的缓冲液中,加热快速解交联后,加入尿素和二硫苏糖醇,再通过聚焦式超声处理10分钟,帮助ECM蛋白溶解。
Covaris聚焦式超声核心优势在于对ECM蛋白(如胶原蛋白家族)难溶性蛋白的高效提取能力,为精准解析组织微区域的蛋白质组特征提供关键技术支撑。经Covaris聚焦式超声技术处理后,本研究中质谱分析成功检测到1519种蛋白质,其中包括27种差异表达的基质体蛋白,并明确VI型胶原蛋白(COL6A2、COL6A3)是抗孕激素治疗后下调最显著的蛋白(图3b、3c),证实了“抗孕激素介导乳腺ECM重塑”的核心机制,这一发现完全基于该技术支撑的蛋白质组学数据。

图3b. 基于激光显微切割获得样品(4名参与者:P06、P12、P17 和 P31)中检测到的总蛋白质(共1519种)的分布情况图。3c. 醋酸乌利司他治疗后的差异蛋白丰度分析结果。基质体蛋白(结构性细胞外基质蛋白或细胞外基质修饰蛋白)按其所属亚类进行了颜色编码。
研究结论
通过对24名高风险绝经前女性的治疗前后活检样本分析得出,抗孕激素药物醋酸乌利司他可有效降低绝经前乳腺癌高风险女性的患病风险,尤其对乳腺X线密度高的女性获益更为显著。
作用机制
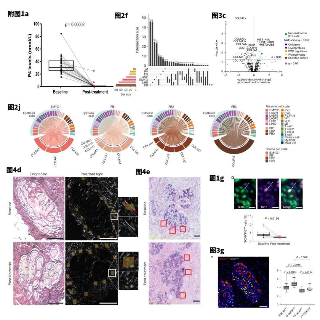
抗孕激素首先与乳腺组织中的孕激素受体(PR)结合,直接阻断孕激素介导的旁分泌信号通路,显著降低血清孕酮水平(从36nmol/L降至< 3nmol/L,扩展数据图1a),有效阻断黄体期;进而减少PR阳性成熟管腔细胞(LHS细胞)分泌的信号配体(图2f),调控成纤维细胞与基底-肌上皮细胞(BMYO)中胶原蛋白基因(COL6A3、COL6A2等,图3c、2j)的表达;最终实现乳腺细胞外基质(ECM)的结构重塑与力学特性改变(图4d、4e),同时直接抑制管腔祖细胞(SOX9高表达群体,三阴性乳腺癌的潜在起源细胞)的增殖与分化活性,达到防癌效果(图1g、图3g)。

附图1a. 测量3个月乙酸尿基苯三酯(N = 24对)治疗前后血清孕酮水平。图2f. UpSet图展示了治疗后不同广泛细胞类型中下调的配体编码基因。图3c. 醋酸乌利司他治疗后的差异蛋白丰度分析结果。图2j. 展示了治疗后从基底细胞和成纤维细胞状态(发送细胞)转为所有乳腺细胞状态(受体表达≥5%的接收细胞)的成对下调胶原蛋白基因信号,其中上皮细胞群以浅蓝色突出显示。图4d. 对小叶周围区域的胶原蛋白一致性进行评估。图4e. 压痕法测定小叶周围区域在基线(B)和治疗后(PT)的弹性模量(反映乳腺组织的力学特性变化)。图1g. 通过免疫荧光定量的SOX9和Ki67双阳性细胞百分比。图3g. 对BC-APPS1配对样本在基线(B)和治疗后(PT)时间点的 SOX9高表达和SOX9低表达细胞群中,细胞周围VI型胶原蛋白丰度进行单细胞邻域分析。
实验数据显示,经过12周醋酸乌利司他治疗后,受试者乳腺上皮细胞增殖率(Ki67 指数)从8.2%显著降至2.9%(P<0.0001,图1b),管腔祖细胞(CD49f+EpCAM+)比例从43%降至30%(P<0.001,图1d),且MRI检测证实乳腺纤维腺体体积(FGV)显著减少(图4f),组织硬度明显下降(图4e),充分验证了上述机制的科学性。

图1b. 24个乳腺组织样本中,治疗前后Ki67阳性细胞的百分比。显示代表性染色。图1d. 17个组织中上皮群体(管腔祖细胞LP、成熟管腔细胞LM和基底细胞BA)的百分比。图4e. 压痕法测定小叶周围区域在基线(B)和治疗后(PT)的弹性模量(反映乳腺组织的力学特性变化)。图4f. 纤维腺体体积(FGV)百分比通过纤维腺体像素数除以所有切片中纤维腺体与脂肪组织的总像素数计算得出。黑色代表背景,不透明红色代表脂肪组织,亮红色代表纤维腺体组织。
文献来源:Simões, B.M., Pedley, R., McCloskey, C.W. et al. Anti-progestin therapy targets hallmarks of breast cancer risk. Nature (2025). https://doi.org/10.1038/s41586-025-09684-7
联系我们
如果您对MMI激光显微切割技术+Covaris聚焦式超声实现组织特定区域的精准取样与高效蛋白提取感兴趣,欢迎您联系下方产品经理微信进一步咨询或者联系您身边的基因人!

关于基因
基因有限公司成立于1992年,是一家提供生命科学科研仪器、试剂耗材和技术服务的综合服务商。基于“Gene Brightens Every Life • BioTech Connects the World”——“基因燃亮生命 • 生物技术连接世界”的愿景,专注于生命科学领域前沿技术的引进和推广,致力于推动该领域国内科研机构硬件水平及实验方案的革新与升级。同时,公司也一直致力于自主品牌的科研设备的研发与生产,拥有一系列通用性强、互补性高的自主品牌产品。
基因的服务网络遍及全国各地十多个大中城市,拥有包括仪器销售,试剂销售,市场与技术支持,维修,客服,物流等多个部门组成的完整服务体系。
我们希望通过不懈努力,为您的成功铺路搭桥,也为中国的生命科学事业赶超世界先进水平尽一己之力。欲了解更多信息,请访问www.genecompany.cn。