
-
生物通官微
陪你抓住生命科技
跳动的脉搏
Western Blot技术指南——电泳篇
【字体: 大 中 小 】 时间:2025年05月20日 来源:基因有限公司
编辑推荐:
Western Blot主要⽤于检测或分析蛋⽩,应⽤领域集中在基因表达研究、抗体活性检测和疾病诊断等。今天⼩编为⼤家介绍Western Blot—SDS-PAGE电泳。
蛋⽩质印迹技术(免疫印迹实验)⼜称为Western Blot。它是分⼦⽣物学、⽣物化学和免疫遗传学中常⽤的⼀种实验⽅法。Western Blot主要⽤于检测或分析蛋⽩,应⽤领域集中在基因表达研究、抗体活性检测和疾病诊断等。Western Blot整个流程可分为如下图所示:

今天⼩编为⼤家介绍Western Blot—SDS-PAGE电泳。
电泳原理

聚丙烯酰胺凝胶为⽹状结构,具有分⼦筛效应。它有两种形式:⾮变性聚丙烯酰胺凝胶电泳(Native-PAGE)和SDS-聚丙烯酰胺凝胶(SDS-PAGE);⾮变性聚丙烯酰胺凝胶,在电泳的过程中,蛋⽩质能够保持完整状态,并依据蛋⽩质的分⼦量⼤⼩、蛋⽩质的形状及其所附带的电荷量⽽逐渐呈梯度分开。⽽SDS-PAGE仅根据蛋⽩质亚基分⼦量的不同就可以分开蛋⽩质。聚丙烯酰胺凝胶电泳,普遍⽤于分离蛋⽩质及较⼩分⼦的核酸,通常采⽤垂直电泳进⾏分离。
聚丙烯酰胺凝胶的特点
聚丙烯酰胺凝胶是⼈⼯合成三维⽹状结构的凝胶,具有分⼦筛作⽤,其筛孔的⼤⼩可⼈为控制和调节,并且制备重复性好。
聚丙烯酰胺凝胶是碳-碳结构,没有或很少带有极性基因,因⽽吸附少,电荷作⽤⼩,不易和样品相互作⽤,化学性质⽐较稳定。
凝胶⽆⾊透明,适宜⽤光密度扫描记录结果,且上样量较少。
⽤途⼴泛,具有弹性,便于操作,易于保存。
由于其具有上述特点,特别适合做区带电泳的⽀持物,⽤于酶带的分离以及进⾏分⼦量的测定。
SDS-PAGE电泳各组分对电泳的影响
丙烯酰胺(Aery)单体及N,N-亚甲基双丙烯酰胺(Bis)的含量及⽐例决定了凝胶孔径的⼤⼩,影响电泳速度和分离效果。凝胶聚合过程中,Acry单体之间形成延伸的多聚链,并通过Bis的作⽤,连接和交叉成⽹状结构,最终成为⾁眼可⻅的凝胶。
催化剂过硫酸钠(APS)和加速剂四甲基⼄⼆胺(TEMED)直接影响凝胶聚合质量。⼆者加量过多,会使Acry单体聚合链较短,聚合不充分,胶的脆性增加;反之,如加量过少,则聚合速度⼤⼤降低,甚⾄只出现所配置的胶溶液黏度稍增加、⽆胶状物出现的现象。
Tris缓冲液的pH值对于电泳效果起到⾄关重要的作⽤。在SDS-PAGE不连续电泳中,制胶缓冲液使⽤的是Tris-HCl缓冲系统,浓缩胶是pH 6.7,分离胶pH 8.9;⽽电泳缓冲液使⽤的Tris-⽢氨酸缓冲系统。在浓缩胶中,其pH环境呈弱酸性,因此⽢氨酸解离少,在电场作⽤⼩,泳动效率低;⽽氯离⼦却很⾼,两者之间形成导电性较低的区带,蛋⽩分⼦就介于两者之间泳动。由于导电性与电场强度成反⽐,这⼀区带便形成了较⾼的电压梯度,压着蛋⽩质分⼦聚集到⼀起,浓缩为⼀狭窄的区带。当样品进⼊分离胶后,由于胶中pH呈碱性,⽢氨酸⼤量解离,泳动速率增加,直接紧随氯离⼦后,同时由于分离胶孔径的缩⼩,在电场的作⽤下,蛋⽩分⼦根据分⼦⼤⼩进⾏分离。
如何提高垂直电泳的分辨率
保证聚丙烯酰胺充分聚合,可提⾼凝胶的分辨率。配置凝胶在室温凝固后,可在室温放置⼀段时间使⽤。忌即配即⽤或4度冰箱放置,前者易导致凝固不充分,后者可导致SDS结晶。
根据待测蛋⽩的分⼦量⼤⼩,配置合适浓度的凝胶,可参考下图。

使⽤⻓胶电泳效果更好,使较⼤分⼦量的蛋⽩质能实现更好地分离。
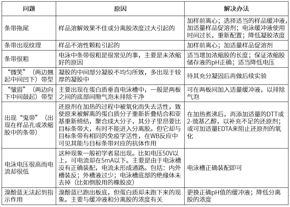
常见的问题和解决方案

电泳仪推荐

详细信息可以添加技术⼈员企业微信。
