
-
生物通官微
陪你抓住生命科技
跳动的脉搏
白细胞介素-6诱导的hsa-miR-21-5p通过调控多效性因子加剧类风湿关节炎滑膜成纤维细胞病理机制
【字体: 大 中 小 】 时间:2025年06月04日 来源:Scientific Reports 3.8
编辑推荐:
本研究揭示了类风湿关节炎(RA)中滑膜成纤维细胞(FLS)的关键调控机制。研究人员通过小RNA测序发现IL-6/STAT3通路激活的hsa-miR-21-5p可促进FLS增殖(通过抑制PDCD4)、上调促炎因子SEMA5A并下调骨保护素(OPG),为RA的靶向治疗提供了新思路。
类风湿关节炎(RA)是一种以关节滑膜增生和骨破坏为特征的自身免疫性疾病,其中滑膜成纤维细胞(FLS)的异常活化被认为是推动疾病进展的"关键引擎"。这些细胞不仅分泌大量促炎因子如IL-6,还能通过改变微小RNA(microRNA)表达谱重塑局部微环境。然而,目前对FLS中microRNA的系统性研究仍存在空白,特别是炎症刺激下哪些microRNA起主导作用尚不明确。
为解决这一科学问题,广岛大学医院的研究团队在《Scientific Reports》发表了创新性研究。他们通过高通量测序技术首次绘制了RA患者FLS的microRNA表达图谱,并发现hsa-miR-21-5p在IL-6刺激下显著上调。更重要的是,该microRNA能同时调控细胞增殖、炎症反应和骨代谢三大病理环节,为开发多靶点干预策略提供了理论依据。
研究主要采用四种关键技术:1)小RNA测序分析RA-FLS中297种成熟microRNA的表达谱;2)通过RT-qPCR验证IL-6对hsa-miR-21-5p的诱导作用;3)利用RNA-seq筛选miR-21-5p的靶基因;4)采用免疫组化比较RA与骨关节炎(OA)患者滑膜组织中关键蛋白的表达差异。所有实验均使用来自患者的原代FLS和MH7A细胞系。
研究结果
FLS中microRNA的分布特征
通过高通量测序发现,在检测到的297种成熟microRNA中,内含子来源的microRNA占比最高(45.5%)。

炎症因子诱导的microRNA变化
IL-6/sIL-6R能特异性上调hsa-miR-21-5p和hsa-miR-27b-3p表达,而TNF-α、IL-1β等其他细胞因子无此效应。

hsa-miR-21-5p的调控机制
RA滑膜组织中pri-miR-21水平显著高于OA,且IL-6通过STAT3信号通路诱导其表达。STAT3 siRNA可完全阻断这一过程,证实了该通路的必要性。
hsa-miR-21-5p促进FLS增殖
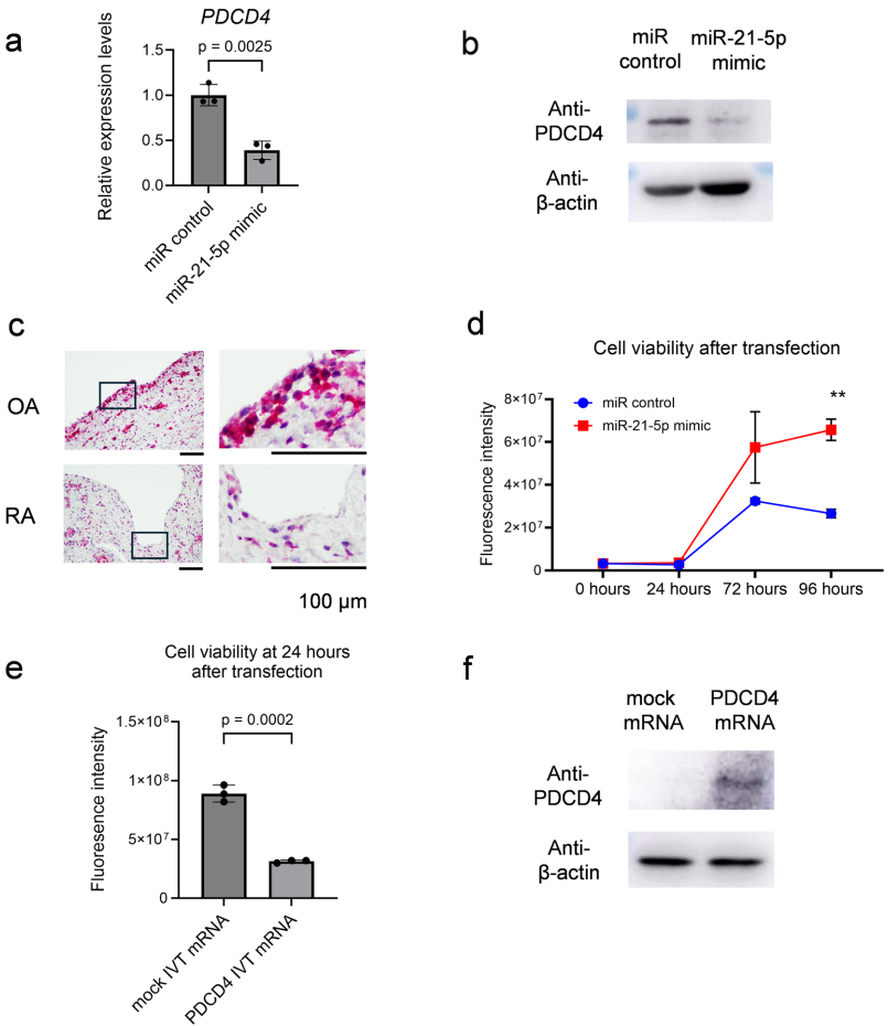
RNA-seq分析显示,miR-21-5p mimic可显著抑制PDCD4(程序性细胞死亡蛋白4)表达。免疫组化证实RA滑膜中PDCD4蛋白水平低于OA。功能实验表明,过表达PDCD4能抑制FLS增殖,而miR-21-5p通过靶向抑制PDCD4促进细胞生长。

多效性调控作用
除PDCD4外,miR-21-5p还能上调促炎因子SEMA5A(已知的RA生物标志物)并下调骨保护素(OPG),后者是抑制破骨细胞分化的关键因子。

结论与意义
该研究首次系统描绘了RA-FLS的microRNA表达特征,揭示hsa-miR-21-5p是连接炎症(IL-6/STAT3)、细胞增殖(PDCD4)、免疫调节(SEMA5A)和骨代谢(OPG)的核心分子。这一发现不仅完善了对RA发病机制的认识,更重要的是提出了同时干预多个病理环节的治疗新策略——针对miR-21-5p的抑制剂可能兼具抗炎、抑制滑膜增生和保护骨关节的三重功效。研究采用的多种组学技术(RNA-seq、小RNA-seq)与功能验证相结合的方法,为复杂疾病的机制研究提供了范式。
生物通微信公众号
知名企业招聘