
-
生物通官微
陪你抓住生命科技
跳动的脉搏
泥炭藓透明细胞发育的分子机制:从形态动态到基因表达调控
【字体: 大 中 小 】 时间:2025年06月08日 来源:BMC Plant Biology 4.3
编辑推荐:
本研究聚焦泥炭藓(Sphagnum capillifolium)透明细胞(hyaline cell)的发育机制,通过整合形态学观察和转录组分析,揭示了EXO70、PME和XTH等细胞壁重塑基因家族在透明细胞分化中的关键作用。研究发现这些基因在苔藓与维管植物间存在显著进化分歧,其独特的蛋白结构和配体结合特性为理解泥炭藓特殊水 retention能力提供了分子基础,对湿地生态修复和气候变化 mitigation具有重要意义。
在全球气候变化背景下,泥炭地作为重要的碳汇生态系统正面临前所未有的挑战。这些占陆地面积仅3%的湿地却储存了全球30%的土壤碳,其中泥炭藓(Sphagnum)发挥着不可替代的作用。这种古老的非维管植物通过其特化的透明细胞(hyaline cell)结构,展现出惊人的水分保持能力——单个植株可吸收相当于自身重量20倍的水分。然而,正是这种维持湿地水文平衡的关键结构,其发育的分子机制却长期笼罩在神秘面纱中。
来自中国科学院成都生物研究所的Xianlin Guo和Huai Chen团队在《BMC Plant Biology》发表的研究,首次系统揭示了泥炭藓透明细胞从孢子到配子体发育全周期的基因调控网络。研究人员选择模式物种Sphagnum capillifolium,通过比较四种发育阶段(丝状原丝体、叶状原丝体、幼配子体和成熟配子体)的形态变化和转录组特征,发现透明细胞分化伴随着细胞壁成分的显著重构。特别值得注意的是,EXO70(外泌体复合体亚基)、PME(果胶甲酯酶)和XTH(木葡聚糖内转糖基酶)基因家族表现出阶段特异性表达模式,其蛋白结构在苔藓中演化出独特的配体结合特性,这可能是泥炭藓适应水淹环境的关键分子创新。
研究采用多组学整合分析策略,主要技术包括:1)无菌培养系统下四个发育阶段的样本采集;2)基于Illumina NovaSeq平台的转录组测序(12个样本,6Gb数据量);3)使用HISAT2和DESeq2进行的差异表达分析;4)基于PFAM数据库的PME、XTH和EXO70蛋白家族系统发育分析;5)SWISS-MODEL预测的蛋白质三维结构比较。样本来自吉林哈尼地区野生泥炭藓孢子。
【Morphological development from spore to gametophyte】
研究通过显微观察揭示了透明细胞的动态发育过程:在幼配子体阶段,叶基部的部分细胞开始出现叶绿体降解和细胞膨大;到成熟阶段,这些细胞形成具有螺旋加厚和导水孔的特化结构。值得注意的是,透明细胞分化呈现空间异质性——叶尖以不对称分裂为主,叶中部出现细胞壁加厚,而叶基部则集中分布成熟透明细胞。

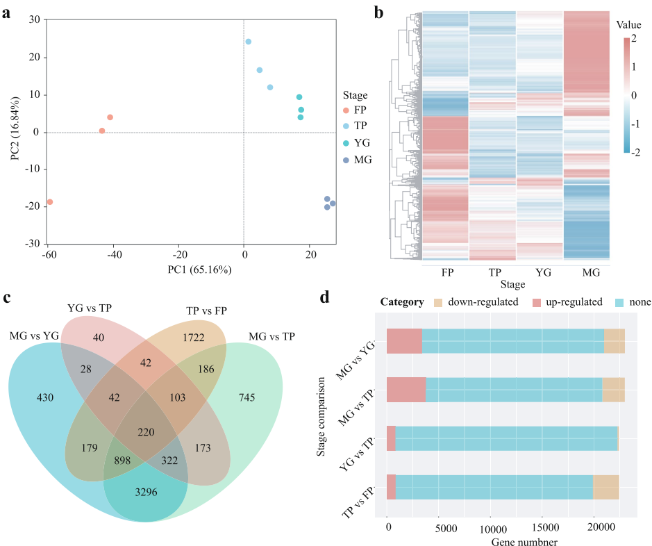
【Clustering of differentially expressed genes across developmental stages】
转录组分析发现成熟配子体与丝状原丝体阶段存在5,943个差异基因,是最显著的发育转折点。主成分分析显示叶状原丝体与幼配子体的基因表达谱较为接近,暗示这是渐进式的发育过渡。

【Enrichment and annotation of differential genes across developmental stages】
GO分析揭示细胞壁(GO:0005618)、质膜外围(GO:0071944)和胞外区(GO:0005576)等术语在所有比较中均显著富集。KEGG通路分析显示苯丙烷生物合成(ppp00940)贯穿所有发育阶段,而成熟阶段特异性激活了抗坏血酸代谢(ppp00053)等通路。

【Phylogeny and stage-specific expression of EXO70, PME, and XTH gene families】
系统发育分析发现31个ScPME蛋白可分为6个进化枝,其中枝I包含主要差异表达基因。与胡萝卜PME相比,泥炭藓同源蛋白仅保留1个CAC配体,可能影响其果胶修饰活性。27个ScXTH蛋白形成独立进化枝,其188位精氨酸常被谷氨酰胺替代,可能导致底物特异性改变。

【Structural and sequence comparison of Sphagnum genes with PME, XTH, and EXO70 A1 Homologs】
三维结构比较揭示关键功能差异:与毛果杨XTH相比,泥炭藓同源蛋白缺少AU+金属复合物配体;EXO70蛋白的β-折叠区高度保守,但非β-折叠区变异显著,这可能影响其囊泡运输特异性。

这项研究首次绘制了泥炭藓透明细胞发育的分子图谱,揭示了三重创新机制:1)细胞壁重塑基因的阶段性表达程序;2)苔藓特异性蛋白结构变异;3)水孔形成与程序性细胞死亡的协同调控。这些发现不仅解释了泥炭藓"生物海绵"功能的分子基础,更为湿地修复提供了潜在分子靶标——通过调控PME活性可能人工增强苔藓的水分保持能力。研究还建立了泥炭藓发育阶段的分子标记系统,为这类"生态系统工程师"的保护性栽培提供了技术支撑。随着气候变暖加剧,理解并利用这些适应机制,或将成为维持全球泥炭地碳汇功能的关键突破口。
生物通微信公众号
知名企业招聘