
-
生物通官微
陪你抓住生命科技
跳动的脉搏
血小板参数与转录组特征揭示阿司匹林无应答子痫前期的预测价值与分子机制
【字体: 大 中 小 】 时间:2025年06月10日 来源:BMC Medicine 7.7
编辑推荐:
香港中文大学团队通过观察性研究,首次系统评估了子痫前期(PE)患者血小板参数(PC/MPV)与阿司匹林无应答的关联性,结合RNA-seq和免疫荧光技术揭示胎盘-蜕膜界面血小板活化特征及PI3K-Akt/Wnt通路异常。该研究为临床识别阿司匹林无应答高风险孕妇提供了低成本生物标志物,发表于《BMC Medicine》。
妊娠期高血压疾病中,子痫前期(PE)以其复杂的发病机制备受关注。尽管低剂量阿司匹林被广泛用于高风险孕妇的预防,约10%-15%患者仍会出现"阿司匹林无应答"现象。这种治疗抵抗性背后的血小板功能变化,尤其是母胎界面微环境中的分子事件,长期以来如同"黑箱"。更棘手的是,临床缺乏简便可靠的预测指标,而传统血小板参数(如血小板计数PC和平均血小板体积MPV)的临床价值尚未在阿司匹林干预背景下系统评估。
香港中文大学妇产科学系Gashaw Garedew Woldeamanuel领衔的研究团队,通过一项多中心观察性研究揭开了这一谜团。研究人员创新性地将纵向血小板参数分析、组织水平血小板活化检测与全转录组测序(RNA-seq)技术相结合,首次绘制出阿司匹林无应答PE患者的血小板动态变化图谱和分子特征。这项发表于《BMC Medicine》的研究不仅发现了PC/MPV比值等易获取指标的预测价值,更通过多组学数据揭示了PI3K-Akt/Wnt信号通路的异常活化可能是驱动血小板过度活化的关键机制。
关键技术方法
研究纳入香港威尔士亲王医院2020-2023年分娩的993名孕妇队列,分为阿司匹林治疗PE组(ASA-PE)、阿司匹林治疗非PE组(ASA-nPE)和未用药对照组(ASA-naive nPE)。采用线性混合模型分析妊娠早中晚期PC/MPV动态变化;通过Opal多重免疫荧光技术检测胎盘绒毛/蜕膜组织CD42b(血小板标记)与CD62P(活化标记)共定位;利用DNBSEQ平台进行血小板RNA-seq,结合KEGG/GSEA分析差异表达基因;通过RT-qPCR验证FKBP5、FZD5等关键基因。
研究结果
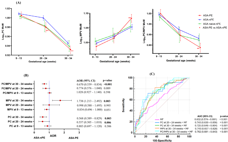
纵向血小板参数变化
通过随机截距-斜率模型发现,ASA-PE组在妊娠20-24周时PC显著低于ASA-nPE组(调整p=0.003),至30-34周时PC/MPV比值降低而MPV升高(p<0.01)。

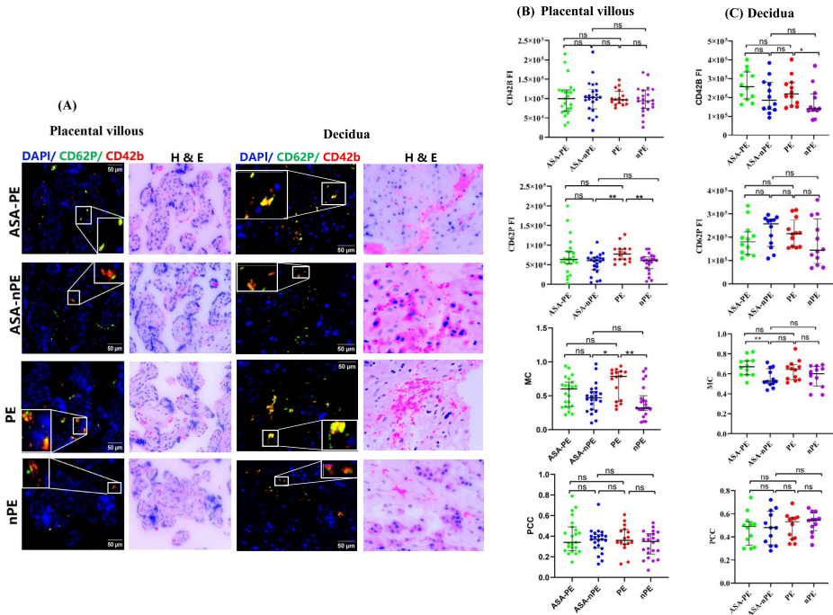
母胎界面血小板活化
免疫荧光显示PE组胎盘绒毛CD62P表达量较对照组升高2.1倍(p=0.009),蜕膜组织CD42b阳性面积增加1.8倍(p=0.02)。

转录组特征
RNA-seq鉴定出外周血、胎盘绒毛和蜕膜分别有20、618和1819个差异基因(DEGs)。

验证实验
RT-qPCR证实FKBP5(炎症调节)和FGG(纤维蛋白原γ链)在PE组表达量分别升高3.2倍和2.7倍(p<0.01)。

结论与意义
该研究首次建立阿司匹林无应答PE的"临床参数-组织活化-分子机制"三位一体证据链:
研究局限性在于未纳入未用药PE对照组,且样本量限制部分亚组分析。未来需开展多中心前瞻性验证,并探索PI3K/Wnt抑制剂与阿司匹林的联合应用策略。该成果为实现PE的精准预防和个体化治疗迈出关键一步。
生物通微信公众号
知名企业招聘