
-
生物通官微
陪你抓住生命科技
跳动的脉搏
子宫肌层细胞外囊泡通过JAG1-Notch信号通路促进子宫内膜间充质干/基质细胞自我更新的机制研究
《Cell Communication and Signaling》:Myometrial extracellular vesicles promoted endometrial mesenchymal stem/stromal cells to self-renewal via jag1-mediated notch signaling
【字体: 大 中 小 】 时间:2025年06月12日 来源:Cell Communication and Signaling 8.2
编辑推荐:
本研究揭示了子宫肌层细胞分泌的细胞外囊泡(EV)通过携带Notch配体JAG1,激活子宫内膜间充质干/基质细胞(eMSC)的Notch信号通路,显著增强其自我更新和克隆形成能力。研究人员采用流式细胞术、基因沉默技术和小鼠子宫内膜损伤模型,首次证明eMSC与子宫肌层EV联合移植可促进子宫内膜再生,为宫腔粘连等子宫内膜疾病的治疗提供了新策略。
论文解读
人类子宫内膜是高度再生性组织,其周期性再生依赖于子宫内膜间充质干/基质细胞(eMSC)的活性。然而,eMSC的功能调控机制尚未完全阐明,特别是其与微环境细胞的互作方式。近年研究发现,细胞外囊泡(EV)在细胞间通讯中起关键作用,但EV是否参与子宫内膜干细胞微环境的调控仍属未知。此外,宫腔粘连(IUA)等子宫内膜疾病导致的不孕症缺乏有效治疗手段,亟需探索新的再生医学策略。
香港大学的研究团队在《Cell Communication and Signaling》发表研究,首次揭示子宫肌层细胞通过分泌JAG1阳性EV激活eMSC的Notch信号通路,并证实该机制在子宫内膜再生中的治疗潜力。研究采用临床子宫内膜样本分离eMSC(CD140b+
CD146+
细胞),通过超速离心获取子宫肌层EV,结合基因沉默、蛋白质组学和NOD-SCID小鼠子宫内膜电灼伤模型等技术,系统评估了EV对eMSC功能的影响及其治疗效应。
主要技术方法
研究结果
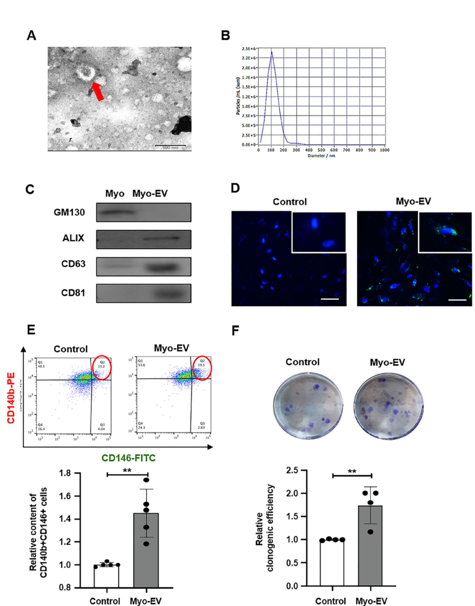
EV from myometrial cells mediate the stimulatory effect on eMSC functions
通过Rab27A基因沉默抑制子宫肌层细胞EV分泌后,eMSC的CD140b+
CD146+
比例下降40%(P<0.05),克隆形成减少50%(P<0.01)。EV耗竭的子宫肌层条件培养基(Myo-DCM)使eMSC克隆形成率降低35%(图1D),证实EV是肌层细胞调控eMSC的关键介质。

Characterization of myometrial cells derived EV
透射电镜显示子宫肌层EV呈杯状形态(图2A),平均直径114nm(图2B),富含CD63/CD81/Alix等外泌体标志物。蛋白质组学鉴定到1008种EV蛋白,其中JAG1在Notch通路中丰度最高(附件表S1)。PKH67标记实验证实eMSC可高效内化肌层EV(图2D),使其CD140b+
CD146+
比例提升2.1倍(P<0.01)。

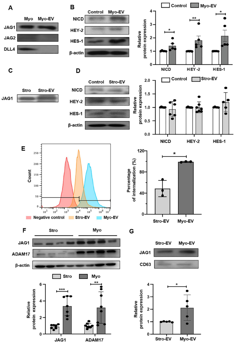
JAG1 in myometrial EV activates the Notch signaling pathway in eMSC
关键发现显示:①子宫肌层EV含JAG1而非DLL4(图3A);②使eMSC的NICD(Notch胞内段)、HEY-2和HES-1表达分别增加2.3倍、3.1倍和1.8倍(P<0.05);③NOTCH1沉默或DAPT处理可完全阻断EV的促增殖效应(图4)。

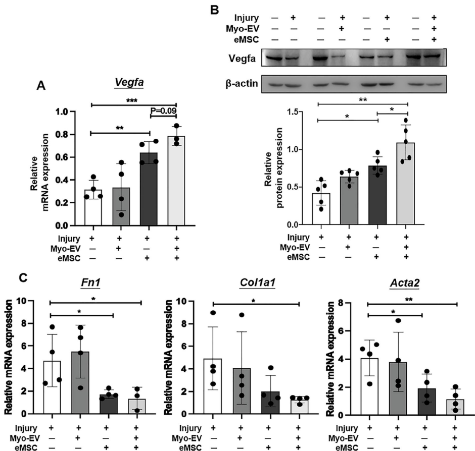
Myometrial EV facilitate the therapeutic effect of eMSC
小鼠模型中,eMSC+EV共移植组比单用eMSC组:①子宫内膜厚度增加85%(P<0.01);②Ki67+
细胞数提升2.2倍(P<0.01);③纤维化标志物Col1a1降低60%(P<0.05);④Vegfa表达恢复至正常水平(图7)。

结论与意义
该研究创新性发现:①子宫肌层EV通过JAG1-Notch1轴远程调控eMSC自我更新,突破传统Notch信号需细胞接触的认知;②首次建立eMSC-EV共移植治疗体系,为宫腔粘连提供"干细胞-囊泡"协同治疗方案;③揭示ADAM17介导的JAG1剪切是EV包装的关键机制(图3F)。研究为子宫内膜再生医学开辟了新方向,相关技术已申请专利(香港大学技术转移档案号HKU-TTO-2024-015)。未来需进一步探索EV-miRNA在调控网络中的作用,以及子宫内膜上皮细胞EV的潜在协同效应。
生物通微信公众号