
-
生物通官微
陪你抓住生命科技
跳动的脉搏
头颈部鳞癌微环境高维度空间蛋白组学特征解析及预后标志物发现
【字体: 大 中 小 】 时间:2025年06月19日 来源:npj Precision Oncology 6.8
编辑推荐:
本研究针对头颈部鳞状细胞癌(HNSCC)预后不佳的临床难题,采用580-plex空间蛋白组学(IPA)和18,000 mRNA全转录组图谱(WTA)技术,系统解析了84例患者肿瘤微环境(TME)的空间异质性。研究发现CD44、CD34等蛋白的空间分布与生存显著相关,并通过单细胞蛋白成像(PhenoCycler-Fusion)验证,为精准免疫治疗提供新靶点。该成果发表于《npj Precision Oncology》,建立了首个多组学整合的HNSCC微环境研究范式。
头颈部鳞状细胞癌(HNSCC)作为全球第七大高发癌症,每年新增89万病例,其五年生存率十余年未见显著提升。传统放化疗及免疫治疗面临严峻的耐药挑战,这背后隐藏着肿瘤微环境(TME)的空间异质性这一"黑箱"——免疫细胞如何与肿瘤细胞空间互作?哪些分子特征决定治疗响应?这些关键问题的解答亟需创新研究手段。
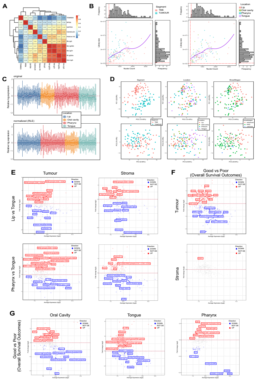
澳大利亚昆士兰空间生物学中心的Arutha Kulasinghe团队在《npj Precision Oncology》发表突破性研究,首次将580抗体对的免疫肿瘤蛋白图谱(IPA)与全转录组测序(WTA)相结合,对84例HNSCC患者的肿瘤/间质区域进行数字化空间剖析。研究创新性地采用三阶段技术验证体系:先通过Nanostring GeoMx DSP平台获取区域蛋白(580靶标)和转录组(18,000基因)数据,再以Akoya PhenoCycler-Fusion单细胞成像(46标志物)验证关键发现,最后利用商业生物样本库的临床随访数据开展生存分析。
患者队列与质量控制
72例合格样本经质控后纳入分析,舌癌患者预后最差而唇癌最佳(p<0.0001)。早期(I/II期)患者无病生存期(DFS)显著优于晚期(III/IV期)(p=0.0088),但吸烟状态等人口学因素无显著影响。
空间多细胞蛋白组学分析
PCA显示肿瘤/间质区贡献PC1(23.25%)和PC2(13.45%)变异,而PC3(8.84%)区分舌/唇样本。关键发现包括:
空间转录组学分析
虽然WTA检测到1794个差异基因,但与IPA结果仅有41个重叠。结构基因(如FN1、COL1A1)在蛋白/RNA层面表达趋势一致,但功能基因如CXCR5仅在蛋白水平显示预后价值。GSEA分析共同揭示:缺氧和糖酵解通路激活与不良预后强相关(p<0.001)。
免疫荧光蛋白组验证
单细胞分辨率验证确认:
这项研究开创性地揭示了HNSCC微环境的三大临床转化价值:首先,空间定位而非单纯表达量决定生物标志物价值——如CXCR5+
淋巴细胞在肿瘤区的特定分布预示免疫治疗响应;其次,磷酸化等翻译后修饰状态蕴含重要预后信息;最后,CD34+
血管生态位可能成为克服免疫抑制的新靶点。研究者建立的"发现-验证-临床关联"多组学框架,为实体瘤微环境研究提供了标准化范式。



生物通微信公众号
知名企业招聘