
-
生物通官微
陪你抓住生命科技
跳动的脉搏
异银杏双黄酮通过NF-κB/P21信号通路保护软骨细胞并抑制骨关节炎的机制研究
【字体: 大 中 小 】 时间:2025年06月23日 来源:Molecular Medicine 6
编辑推荐:
本研究针对骨关节炎(OA)这一常见退行性关节疾病,探索了银杏提取物异银杏双黄酮(IGK)通过调控NF-κB/P21信号通路减轻软骨退变的分子机制。研究人员通过体外IL-1β刺激软骨细胞和DMM手术小鼠模型,发现IGK能显著抑制炎症因子表达、降低ROS水平、延缓细胞衰老,并通过抑制PI3K/AKT/NF-κB通路减轻OA进展。该研究为开发新型OA治疗策略提供了实验依据,论文发表于《Molecular Medicine》。
骨关节炎(OA)作为最常见的慢性关节疾病,正随着人口老龄化加剧成为重大公共卫生问题。这种以关节疼痛、肿胀和活动受限为特征的疾病,其核心病理改变是软骨细胞外基质(ECM)的进行性降解。目前临床治疗手段有限,早期主要依赖抗炎镇痛药物,晚期则需关节置换手术,但都存在副作用大、费用高昂等问题。更棘手的是,OA发病机制尚未完全阐明,慢性炎症、氧化应激和衰老相关分泌表型(SASP)等复杂因素交织,使得靶向治疗药物的开发面临巨大挑战。
在这一背景下,来自武汉市中西医结合医院等机构的研究团队将目光投向了传统中药银杏的活性成分——异银杏双黄酮(IGK)。这种天然黄酮类化合物此前已被证实具有抗炎、抗氧化和心血管保护作用,但其在OA中的潜在价值尚属未知。研究人员通过系统的体内外实验,首次揭示了IGK通过多靶点调控延缓OA进展的分子机制,相关成果发表在《Molecular Medicine》杂志。
研究主要采用CCK-8法检测细胞活力,Western blot和RT-PCR分析炎症介质及代谢标志物,通过Safranin-O染色、H&E染色和OARSI评分评估软骨退化程度。动物实验采用DMM手术建立OA模型,通过Von Frey纤维丝检测疼痛敏感性,并运用mRNA测序技术探索差异表达基因和潜在通路。此外,SA-β-Gal染色和DCFH-DA荧光检测分别用于评估细胞衰老和ROS水平。
IGK对软骨细胞活力的影响
研究首先证实IGK在2-10μM浓度范围内对软骨细胞无毒性。当软骨细胞受到IL-1β刺激后,甲苯胺蓝和番红O染色显示基质合成减少,而IGK处理可逆转这一现象。

IGK在DMM模型中减轻软骨退化
体内实验显示,IGK关节腔注射显著改善了DMM手术导致的软骨表面破坏和蛋白多糖流失。组织学评分证实IGK治疗组的OARSI评分明显降低,表明其能有效延缓OA病理进展。

IGK调控代谢平衡
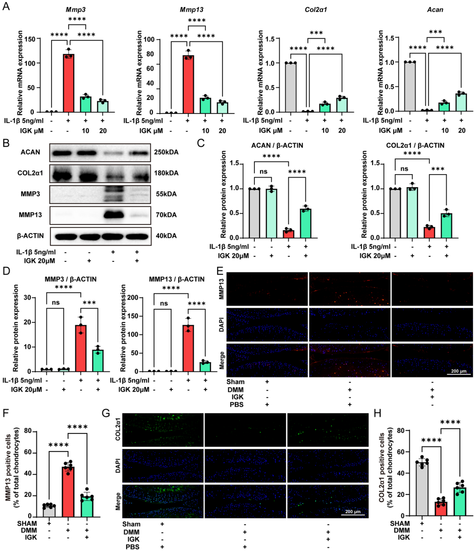
在IL-1β刺激的软骨细胞中,IGK上调了ACAN和COL2α1等合成代谢标志物,同时抑制了MMP3/MMP13等分解酶表达。动物实验也观察到IGK能逆转DMM引起的COL2a1下降和MMP13升高,表明其具有双重调节作用。

IGK缓解疼痛和炎症
Von Frey实验显示IGK显著提高DMM小鼠的50%缩足阈值。分子水平上,IGK抑制了IL-1β诱导的iNOS和COX-2表达,这可能是其镇痛作用的机制之一。

mRNA测序揭示作用机制
转录组分析发现IGK处理后289个基因下调、62个基因上调。通路富集显示PI3K/AKT、P53、铁死亡等通路被显著抑制,为理解IGK的多靶点作用提供了新视角。

抑制NF-κB信号通路
Western blot证实IGK能降低IL-1β诱导的IKKβ、IKBα和p65磷酸化,表明其抗炎作用与阻断NF-κB信号转导密切相关。

减轻氧化应激和衰老
IGK处理显著降低了H2O2诱导的ROS积累和SA-β-Gal阳性细胞比例,同时下调衰老标志物P16和P21表达,提示其具有抗衰老潜能。

这项研究首次系统阐明了IGK通过"抑制NF-κB炎症通路-减轻氧化应激-延缓细胞衰老"的多维机制保护软骨的作用模式。特别值得注意的是,IGK不仅能改善软骨退变,还能有效缓解疼痛症状,这使其具有成为多功能OA治疗药物的潜力。从转化医学角度看,作为传统中药活性成分,IGK具有天然、低毒的特点,为其临床转化提供了优势。然而,研究也存在一定局限,如未评估IGK对滑膜炎和骨赘形成的影响,其生物利用度和长期安全性也有待进一步研究。
该成果为开发靶向NF-κB/P21通路的OA治疗策略提供了新思路,同时也为传统中药现代化研究提供了范例。未来研究可进一步探索IGK与其他抗OA药物的协同效应,以及通过剂型改良提高其关节靶向性,这些都将推动天然药物在骨关节疾病领域的应用进程。
生物通微信公众号
知名企业招聘