
-
生物通官微
陪你抓住生命科技
跳动的脉搏
白细胞介素-6介导的T细胞激活在实验性急性胰腺炎中的关键作用及机制研究
【字体: 大 中 小 】 时间:2025年06月26日 来源:Inflammation 4.5
编辑推荐:
本研究揭示了急性胰腺炎(AP)中IL-6通过GP130受体介导CD4+T细胞激活的核心机制。研究人员通过临床样本分析和Cd4-cre Il6stf/f小鼠模型,证实胰腺巨噬细胞和坏死腺泡细胞释放的IL-6驱动系统性T细胞增殖,进而加剧胰腺损伤。该发现为AP的免疫治疗提供了新靶点,发表于《Inflammation》。
急性胰腺炎(AP)被称为"胰腺的自噬",这种突如其来的炎症风暴每年导致全球数百万人住院,其中15-20%会发展为威胁生命的重症。尽管已知局部免疫细胞浸润是AP的标志性特征,但为何患者血液中T细胞会迅速激活?这种系统性免疫反应如何反噬胰腺组织?这些问题长期困扰着研究者。
德国格赖夫斯瓦尔德大学医院的研究团队在《Inflammation》发表的重要研究,首次揭示了白细胞介素-6(IL-6)是连接胰腺局部损伤与全身免疫激活的关键信使。通过分析124例患者血清和构建CD4+T细胞特异性GP130受体敲除小鼠模型,发现坏死的腺泡细胞和胰腺巨噬细胞会大量释放IL-6,这些细胞因子通过激活CD4+T细胞的STAT3信号通路,不仅阻止了T细胞凋亡,还刺激其分泌CSF1和TGFβ等生长因子,形成恶性循环——活化的T细胞又促进更多巨噬细胞增殖,最终加剧胰腺坏死。
研究采用的主要技术包括:临床样本的亚特兰大分级系统评估、caerulein诱导的小鼠AP模型、流式细胞术分析CD4+T细胞亚群、GP130受体特异性敲除动物实验,以及胰腺组织免疫荧光染色等。
结果部分
IL-6家族细胞因子在胰腺炎病程中释放
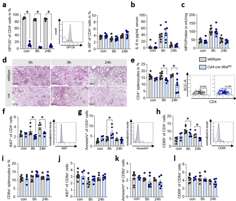
临床数据显示重症AP患者血清IL-6水平激增1815.89 pg/mL,是轻症的14倍。小鼠模型中,caerulein刺激8小时后血清IL-6显著升高,而OSM(抑瘤素M)无变化。
阻断IL-6与CD4+T细胞结合可减轻其激活
Cd4-cre Il6stf/f小鼠的脾脏CD4+T细胞减少40%,增殖标记Ki67+细胞降低而凋亡细胞增加,但CD8+T细胞不受影响。
IL-6促进离体CD4+T细胞增殖
野生型T细胞经IL-6刺激后pSTAT3磷酸化水平提升3倍,而GP130敲除细胞无响应。
IL-6依赖性T细胞激活影响胰腺损伤
基因敲除小鼠的胰腺坏死面积减少60%,血清淀粉酶下降45%,组织内CD68+巨噬细胞减少但CCR2+单核细胞浸润不受影响。
讨论与意义
这项研究破解了AP中"局部损伤-全身免疫风暴"的正反馈循环:坏死的腺泡细胞像失控的警报器,通过IL-6激活远端的T细胞"增援部队",而这些免疫细胞又通过分泌生长因子招募更多"破坏者"巨噬细胞。特别值得注意的是,IL-6仅特异性调控CD4+T细胞亚群,这为精准免疫干预提供了可能。
临床转化方面,当前用于类风湿关节炎的IL-6阻断剂托珠单抗已在慢性胰腺炎临床试验中测试。但研究提示,针对GP130受体的选择性阻断可能比全面抑制IL-6更安全,可避免免疫缺陷风险。未来研究需在重症AP模型中验证该策略,并深入探索Th17/Treg细胞分化的调控机制。


生物通微信公众号
知名企业招聘