
-
生物通官微
陪你抓住生命科技
跳动的脉搏
基于机器学习的肥胖与衰老相关特征谱预测胃腺癌预后及免疫治疗获益
【字体: 大 中 小 】 时间:2025年07月02日 来源:Discover Oncology 2.8
编辑推荐:
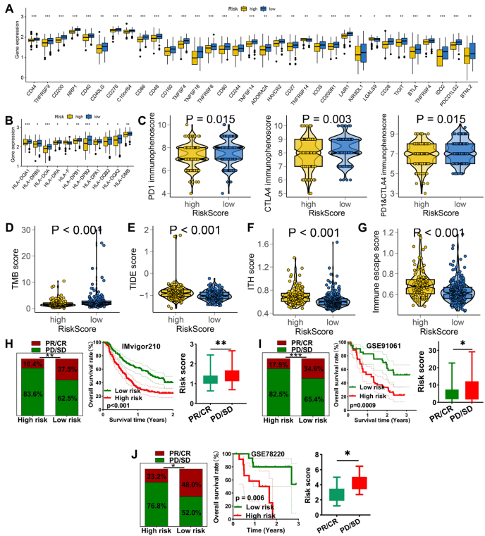
本研究针对胃腺癌(STAD)预后预测和免疫治疗响应评估的临床难题,汕头大学医学院附属第一医院团队通过整合TCGA和GEO多组学数据,运用10种机器学习算法构建了肥胖与衰老相关特征谱(ORS)。研究发现LASSO算法开发的4基因(DPSYL4/NR3C1/HTRA3/BGN)模型预测效能最优(C-index=0.81),低ORS组患者表现出更强的免疫细胞浸润、更高的PD1/CTLA4免疫表型评分和肿瘤突变负荷(TMB),且对化疗药物敏感性更高。该研究为STAD个体化治疗提供了新型分子标志物。
研究背景
胃腺癌(STAD)作为全球第三大癌症死因,其高异质性和治疗抵抗性导致患者5年生存率不足30%。尽管免疫检查点抑制剂(ICI)为晚期患者带来希望,但现有生物标志物如PD-L1表达和微卫星不稳定性(MSI)的预测价值有限。与此同时,流行病学研究揭示肥胖(BMI≥30)和衰老(年龄≥65岁)与STAD不良预后显著相关,但其分子机制尚未阐明。
技术方法
研究团队整合TCGA(n=325)和4个GEO数据集(GSE15459/GSE26253/GSE62254/GSE84437),通过limma包筛选差异表达基因(DEGs),结合人类衰老基因组资源库和MSigDB数据库获取肥胖/衰老相关基因。采用10种机器学习算法构建预测模型,通过留一法交叉验证评估性能。免疫浸润分析使用TIMER/xCell等7种算法,药物敏感性通过oncoPredict包计算IC50值。
研究结果
3.1 生物标志物筛选
从10,757个DEGs中鉴定出76个肥胖/衰老相关基因,其中9个(DPSYL4/NR3C1/HTRA3等)经单变量Cox回归显示预后价值。

3.2 ORS模型构建
LASSO算法构建的4基因模型表现最优,风险评分公式为:0.1025×DPYSL4+(-0.1203)×NR3C1+(-0.0985)×HTRA3+0.1865×BGN。该模型在验证集中1/3/5年AUC达0.871/0.803/0.768。
3.4 免疫微环境特征
低ORS组显示CD8+ T细胞浸润增加(ρ=-0.42,p<0.01),APC共刺激和T细胞活化评分升高,且HLA-DRB1等抗原呈递基因表达上调。

3.5 治疗响应预测
低ORS组在IMvigor210队列中免疫治疗响应率提高2.1倍(p<0.01),TIDE评分降低38%,同时对5-FU/顺铂等化疗药物IC50值显著降低。

3.6 功能富集
高ORS组富集PI3K-AKT-mTOR通路(ES=2.31)和上皮间质转化(EMT)特征基因,提示潜在治疗靶点。
结论与意义
该研究首次建立整合肥胖与衰老特征的STAD预后模型,揭示BGN等基因通过调控免疫微环境影响治疗响应。临床转化方面,ORS可指导ICI用药选择——低ORS患者可能从PD-1抑制剂中获益,而高ORS患者更适合靶向PI3K通路联合化疗。研究为STAD精准医疗提供了新的决策工具,相关成果发表于《Discover Oncology》。
生物通微信公众号
知名企业招聘