
-
生物通官微
陪你抓住生命科技
跳动的脉搏
肠道-血液炎症代谢物特征揭示儿童非酒精性脂肪肝(NAFLD)的发病机制
【字体: 大 中 小 】 时间:2025年07月02日 来源:npj Biofilms and Microbiomes 7.8
编辑推荐:
本研究针对儿童非酒精性脂肪肝(NAFLD)的炎症机制难题,通过G350靶向代谢组学技术分析145例患儿粪便和血浆样本,首次发现2-羟基-3-甲基丁酸等3种新型促炎代谢物通过TLR5/MYD88/NFκB通路驱动疾病进展。研究发表于《npj Biofilms and Microbiomes》,为NAFLD的早期诊断和靶向治疗提供了新依据。
研究背景
非酒精性脂肪肝病(NAFLD)已成为全球儿童慢性肝病的首要病因,但其发病机制仍不明确。现有研究表明,肠道菌群通过代谢产物影响肝脏炎症进程,但究竟哪些特定代谢物从肠道进入血液循环并参与疾病进展,仍是未解之谜。更棘手的是,传统低通量代谢组学技术难以系统揭示复杂的代谢网络,而儿童NAFLD特有的代谢特征也缺乏深入研究。
为破解这些难题,来自中南大学湘雅三医院等机构的研究团队开展了一项创新性研究。他们采用G350高通量靶向代谢组学技术,结合机器学习分析和体外实验验证,首次绘制了儿童NAFLD从单纯性脂肪变(NAFL)到脂肪性肝炎(NASH)的代谢图谱,发现了3种新型促炎代谢物及其作用通路。这项发表于《npj Biofilms and Microbiomes》的研究,为理解NAFLD的发病机制提供了全新视角。
关键技术方法
研究纳入145名儿童(53例NAFL、39例NASH和53例肥胖对照),采集粪便和血浆样本。采用G350靶向代谢组学试剂盒(覆盖346种代谢物),通过超高效液相色谱-串联质谱(UHPLC-QTRAP MS)进行绝对定量检测。结合正交偏最小二乘判别分析(OPLS-DA)和随机森林(RF)机器学习模型筛选特征代谢物,并通过THLE-3人正常肝细胞系实验和分子对接验证关键代谢物的炎症调控机制。
研究结果
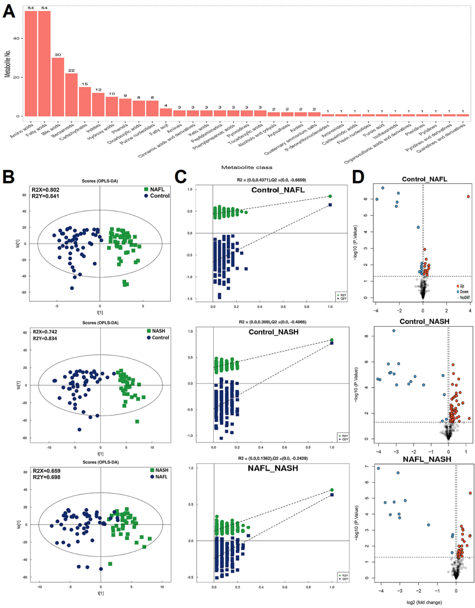
肠道与血浆代谢特征差异
通过OPLS-DA分析发现,NAFL和NASH患儿粪便中分别有28种和79种代谢物发生显著改变,血浆中则分别有65种和93种代谢物异常。其中95.8%的差异代谢物在粪便中浓度高于血浆,提示肠道来源特性。

机器学习筛选特征代谢物
随机森林模型鉴定出7种能区分疾病分期的核心代谢物:2-羟基-3-甲基丁酸(2-Hydroxy-3-methylbutyric acid)、ω-鼠胆酸(w-TMCA)、吲哚(Indole)、核糖内酯(Ribonolactone)、顺乌头酸(cis-Aconitic acid)、L-丙氨酸(L-Alanine)和L-甲状腺素(L-Thyronine)。其中2-羟基-3-甲基丁酸在区分NAFL与对照组的曲线下面积(AUC)达0.92。
关键代谢通路分析
KEGG富集显示这些代谢物主要参与氨基酸代谢、碳水化合物代谢和三羧酸循环(TCA cycle)。特别值得注意的是,2-羟基-3-甲基丁酸、核糖内酯和顺乌头酸构成"TCA循环-糖酵解-氨基酸代谢"网络,与22种炎症因子呈正相关(p<0.05)。
体外实验验证
THLE-3肝细胞实验证实,2-羟基-3-甲基丁酸可显著上调TLR5、MYD88和NFκB基因表达(3.2-5.8倍),并激活IL-6、TNFα等促炎因子分泌。分子对接显示该代谢物与TLR5结合自由能(S值)达-4.71 kcal/mol,形成稳定的疏水相互作用。
生物通微信公众号
知名企业招聘