
-
生物通官微
陪你抓住生命科技
跳动的脉搏
父母共同养育质量对儿童情绪调节能力与亲社会行为的影响机制:基于潜在剖面分析的纵向研究
【字体: 大 中 小 】 时间:2025年07月02日 来源:BMC Psychology 2.7
编辑推荐:
本研究针对家庭共同养育质量如何影响儿童发展这一关键问题,通过潜在剖面分析(LPA)探索了中国家庭中父母共同养育(Co-parenting)的三种潜在类型(低质量、中等质量、高质量),并首次揭示了不同养育模式通过情绪调节能力(Emotion Regulation Abilities)的双路径(情绪调节/情绪不稳定性-消极性)差异化影响儿童亲社会行为(Prosocial Behavior)的机制。研究发现高质量共同养育能通过提升情绪调节和降低情绪不稳定性双重路径促进亲社会行为,为家庭干预提供了精准靶点。
在当代儿童发展研究中,亲社会行为(Prosocial Behavior)作为社会适应的重要指标备受关注。这类包括分享、帮助和关怀他人的行为,不仅影响儿童早期社交关系建立,更与长期心理健康密切相关。然而现实中,儿童亲社会行为表现存在显著差异,这背后隐藏着一个关键科学问题:家庭环境中的哪些核心因素在塑造儿童的社会化发展?传统研究多聚焦于单一父母行为的影响,却忽视了父母作为"养育联盟"的系统性作用。
上海师范大学的研究团队在《BMC Psychology》发表的研究成果,首次采用潜在剖面分析(LPA)这一先进统计方法,对中国496个核心家庭进行了为期7个月的追踪调查。研究创新性地将父母共同养育(Co-parenting)视为动态系统,发现中国家庭存在三种典型养育模式:低质量型(35.08%)、中等质量型(45.36%)和高质量型(19.56%)。

研究采用多阶段混合方法:首先通过共同养育关系量表(CRS)评估父母支持性/非支持性养育行为;7个月后采用母亲报告的儿童情绪调节量表(ERC)测量情绪调节(Emotion Regulation)和情绪不稳定性-消极性(Emotion Lability/Negativity)维度;最终由教师使用优势与困难问卷(SDQ)评估儿童亲社会行为。研究严格控制儿童年龄(25-89月龄)和性别因素,采用SPSS和Mplus进行潜在类别建模与中介效应分析。
研究结果
1. 父母共同养育的潜在剖面特征
通过潜在剖面分析识别出三类显著不同的共同养育模式:低质量组表现为父母协同度最低(母亲M=3.59,父亲M=3.08);中等质量组展现基本合作但存在分歧(母亲M=3.91,父亲M=3.94);高质量组则呈现高度一致性(母亲M=4.39,父亲M=4.63)。

2. 养育质量与儿童发展的关联
相关分析显示,高质量养育与儿童情绪调节能力呈显著正相关(r=0.208),与情绪不稳定性负相关(r=-0.215),与亲社会行为正相关(r=0.099);低质量组则呈现完全相反的模式。值得注意的是,中等质量组在简单相关中未显示显著关联,但在控制协变量后显现出中介效应。
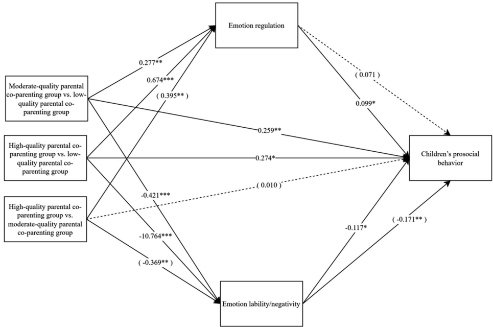
3. 情绪调节的中介机制
中介模型揭示:相比低质量组,高质量组通过提升情绪调节(β=0.049)和降低情绪不稳定性(β=0.089)双重路径促进亲社会行为,总效应占比达83.64%;而中等质量组仅通过情绪不稳定性路径(β=0.066)发挥作用。特别的是,高质量组内部比较发现,情绪调节的直接影响消失,完全由情绪不稳定性中介(β=0.063),表明高质量养育环境下儿童情绪调节能力可能已达"天花板效应"。
结论与意义
该研究通过Tripartite家庭影响模型的理论框架,首次系统阐释了中国文化背景下共同养育质量影响儿童社会发展的差异化路径。研究发现具有三重突破性价值:
研究也存在若干局限:样本局限于上海中产家庭,未来需扩大地域和阶层多样性;情绪调节仅依赖母亲报告可能引入偏差。后续研究可结合神经生理指标(如心率变异性)和观察法,更全面捕捉情绪调节的动态过程。这些发现为制定阶梯式家庭干预方案提供了科学依据,对促进儿童社会情感能力发展具有重要实践意义。
生物通微信公众号
知名企业招聘