
-
生物通官微
陪你抓住生命科技
跳动的脉搏
病毒相关癌症的基因组图谱:流行病学特征、突变特征与免疫治疗响应的多组学解析
【字体: 大 中 小 】 时间:2025年07月02日 来源:Nature Communications 14.7
编辑推荐:
本研究针对全球15%-20%由病毒感染引发的癌症,通过整合1971例肿瘤样本的多组学数据,系统揭示了EBV、HPV等5种致癌病毒阳性肿瘤的独特流行病学模式(男性高发、地域差异)、分子特征(低TP53突变率、DDX3X/EIF4A1高频突变)及免疫微环境特性(CD8+ T细胞浸润增加)。研究发现病毒阳性胃癌和头颈鳞癌对PD-(L)1抑制剂响应率显著提升(OR=2.27和1.85),为精准免疫治疗提供新依据。论文通过全外显子测序/WES和突变特征分析等技术,首次在跨癌种层面阐明RNA解旋酶突变在病毒致癌中的普适性机制。
癌症与病毒的纠葛由来已久,约15%-20%的人类恶性肿瘤可追溯至病毒感染,其中EBV(Epstein-Barr virus)、HPV(human papillomavirus)等7种病毒被确认为"致癌元凶"。然而令人困惑的是,这些病毒在人群中感染率极高(如EBV感染率达90%),却仅有少数感染者最终发展为癌症。这种"感染普遍但癌变罕见"的现象暗示着病毒、宿主基因组和免疫系统之间存在复杂的博弈关系。更棘手的是,现有研究多局限于单一癌种,缺乏对病毒相关癌症共性规律的跨癌种解析,这严重制约了精准诊疗策略的开发。
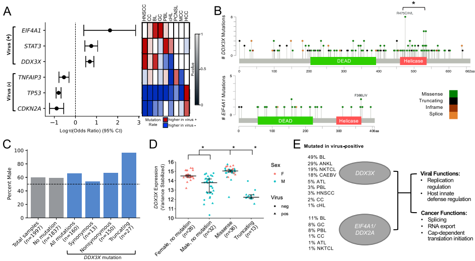
为破解这一难题,哥伦比亚大学Raul Rabadan团队联合国际研究组在《Nature Communications》发表了里程碑式研究。研究人员构建了迄今最全面的病毒相关癌症多组学图谱,涵盖1971例来自9种癌症的肿瘤样本,通过整合流行病学分析、全基因组测序和免疫微环境解析,揭示了病毒阳性肿瘤的三大核心特征:独特的性别偏好(男性发病率显著高于女性)、特征性突变谱(RNA解旋酶DDX3X/EIF4A1高频突变)以及独特的免疫治疗响应模式。
关键技术方法包括:1)全外显子测序/WES分析1971例肿瘤的体细胞突变;2)SigProfilerExtractor突变特征解析;3)TCGA数据库的免疫浸润评估(CIBERSORT算法);4)国际癌症基因组联盟(ICGC)的结构变异分析;5)10例新测序的卡波西肉瘤样本填补数据空白。
病毒相关癌症展现独特流行病学趋势
研究发现病毒阳性肿瘤呈现显著性别差异,男性发病率普遍高于女性(p=2.2e-16),尤其在EBV阳性霍奇金淋巴瘤(HL)中男性占比达84.6%。地理分布分析揭示EBV阳性鼻咽癌在中国和东南亚高发,而EBV阳性HL则在北非和中东更常见。

病毒阳性肿瘤具有独特突变特征
通过比较病毒阳性与阴性肿瘤的突变谱,研究发现病毒阳性肿瘤总体突变负荷更低(如EBV阳性HL突变数仅为阴性的1/2,p=0.009),但存在病毒特异性特征:HPV阳性头颈鳞癌(HNSCC)富集APOBEC突变特征(SBS2),而MCPyV阳性默克尔细胞癌(MCC)则缺乏紫外线相关突变。

RNA解旋酶突变揭示共性机制
跨癌种分析发现DDX3X和EIF4A1这两个DEAD-box RNA解旋酶在病毒阳性肿瘤中高频突变(OR=4.78和43.07)。特别值得注意的是,96%的DDX3X截短突变发生在男性患者中,这与该基因X染色体逃逸失活的特性密切相关。

免疫治疗响应呈现病毒依赖性
临床数据分析显示,病毒阳性胃癌和头颈鳞癌对PD-(L)1抑制剂响应率显著提升(OR分别为2.27和1.85)。机制上,EBV阳性胃癌表现出PD-L1高表达(p=1.6e-07)和CD8+ T细胞浸润增加(p=7.4e-09),提示病毒抗原可能增强免疫原性。

这项研究首次在跨癌种层面系统揭示了病毒相关癌症的共性规律,建立了"病毒-基因组-免疫"三位一体的致癌模型。其重要意义在于:1)发现DDX3X/EIF4A1突变可作为病毒阳性肿瘤的新型分子标志物;2)证实病毒状态是预测免疫治疗响应的独立因素;3)为开发针对RNA解旋酶的靶向疗法提供理论依据。这些发现将推动病毒相关癌症的精准分型和治疗策略革新,最终实现"以病毒为钥,解癌症之锁"的临床转化目标。
生物通微信公众号
知名企业招聘